• 文献检索
  • 文档翻译
  • 深度研究
  • 学术资讯
  • Suppr Zotero 插件Zotero 插件
  • 邀请有礼
  • 套餐&价格
  • 历史记录
应用&插件
Suppr Zotero 插件Zotero 插件浏览器插件Mac 客户端Windows 客户端微信小程序
定价
高级版会员购买积分包购买API积分包
服务
文献检索文档翻译深度研究API 文档MCP 服务
关于我们
关于 Suppr公司介绍联系我们用户协议隐私条款
关注我们

Suppr 超能文献

核心技术专利:CN118964589B侵权必究
粤ICP备2023148730 号-1Suppr @ 2026

文献检索

告别复杂PubMed语法,用中文像聊天一样搜索,搜遍4000万医学文献。AI智能推荐,让科研检索更轻松。

立即免费搜索

文件翻译

保留排版,准确专业,支持PDF/Word/PPT等文件格式,支持 12+语言互译。

免费翻译文档

深度研究

AI帮你快速写综述,25分钟生成高质量综述,智能提取关键信息,辅助科研写作。

立即免费体验

用于筛查中国青少年和年轻成年人网络游戏障碍的筛查量表的信度和效度。

The reliability and validity of a screening scale for online gaming disorder among Chinese adolescents and young adults.

机构信息

Shanghai Mental Health Center, Shanghai Jiao Tong University School of Medicine, 600 Wan Ping Nan Road, Shanghai, 200030, China.

University of California Los Angeles, Los Angeles, USA.

出版信息

BMC Psychiatry. 2022 Jan 10;22(1):28. doi: 10.1186/s12888-021-03678-1.

DOI:10.1186/s12888-021-03678-1
PMID:35012502
原文链接:https://pmc.ncbi.nlm.nih.gov/articles/PMC8751106/
Abstract

BACKGROUND

In recent years, there have been frequent reports of gaming disorder in China, with more focus on young people. We developed and psychometrically tested a Gaming Disorder screening scale (i.e., Gaming Disorder Screening Scale - GDSS) for Chinese adolescents and young adults, based on the existing scales and diagnostic criteria, but also considering the development status of China.

METHODS

For testing content and criterion validity, 1747 participants competed the GDSS and the Internet Addiction Test (IAT). After 15 days, 400 participants were retested with the scales for to assess test-retest reliability. Besides, 200 game players were interviewed for a diagnosis of gaming disorder.

RESULTS

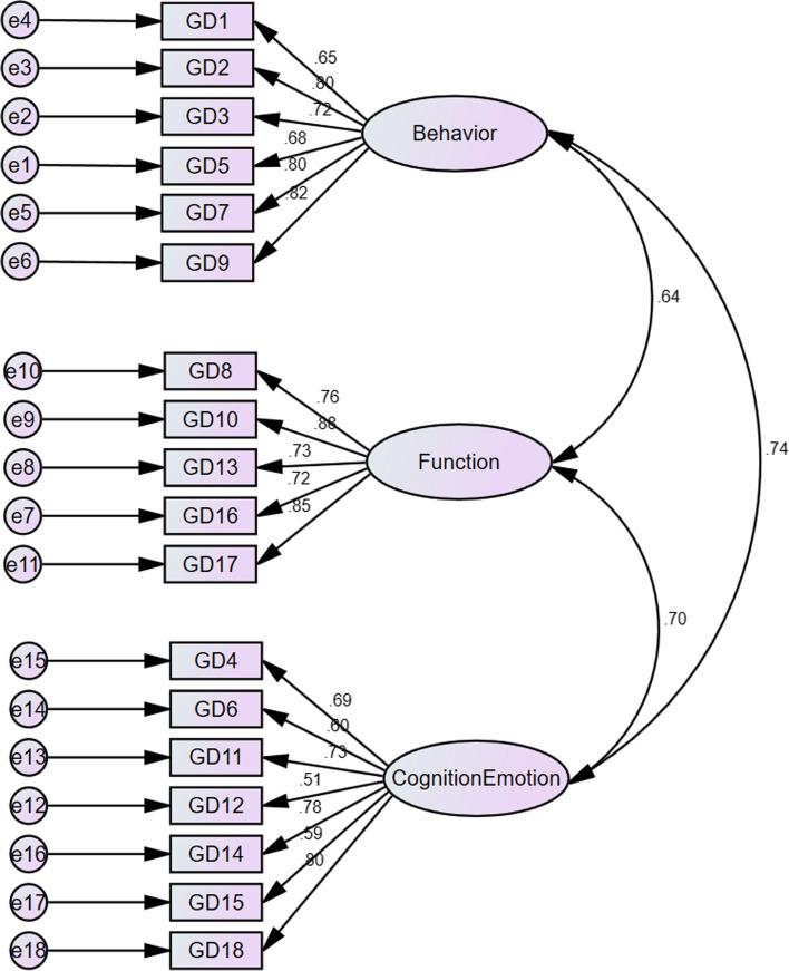
The Cronbach's alpha coefficient on the GDSS was 0.93. The test-retest coefficient of 0.79. Principal components analysis identified three factors accounting for 62.4% of the variance; behavior, functioning, cognition and emotion. Confirmatory factor analysis showed a good model fit to the data (χ /df = 5.581; RMSEA =0.074; TLI = 0.916, CFI = 0.928). The overall model fit was significantly good in the measurement invariance tested across genders and different age groups. Based on the clinical interview, the screening cut-off point was determined to be ≥47 (sensitivity 41.4%, specificity 82.3%).

CONCLUSIONS

The GDSS demonstrated good reliability and validity aspects for screening online gaming disorder among Chinese adolescents and young adults.

摘要

背景

近年来,中国频繁报道游戏障碍,且更多关注于年轻人。我们基于现有的量表和诊断标准,并考虑到中国的发展状况,为中国青少年和年轻成年人开发并心理测量学检验了一个游戏障碍筛查量表(即游戏障碍筛查量表-GDSS)。

方法

为了检验内容和效标效度,1747 名参与者完成了 GDSS 和网络成瘾测试(IAT)。15 天后,400 名参与者用这些量表进行重测,以评估测试-重测信度。此外,对 200 名游戏玩家进行了访谈以诊断游戏障碍。

结果

GDSS 的克朗巴赫 α 系数为 0.93。重测信度系数为 0.79。主成分分析确定了三个因素,占方差的 62.4%;行为、功能、认知和情绪。验证性因子分析表明,数据拟合良好(χ/df=5.581;RMSEA=0.074;TLI=0.916,CFI=0.928)。在跨性别和不同年龄组的测量不变性检验中,整体模型拟合度显著良好。根据临床访谈,确定筛查截止值为≥47(灵敏度 41.4%,特异性 82.3%)。

结论

GDSS 在中国青少年和年轻成年人中筛查在线游戏障碍具有良好的信度和效度。

https://cdn.ncbi.nlm.nih.gov/pmc/blobs/900e/8751106/bc797f75f427/12888_2021_3678_Fig2_HTML.jpg
https://cdn.ncbi.nlm.nih.gov/pmc/blobs/900e/8751106/e1c79a114f96/12888_2021_3678_Fig1_HTML.jpg
https://cdn.ncbi.nlm.nih.gov/pmc/blobs/900e/8751106/bc797f75f427/12888_2021_3678_Fig2_HTML.jpg
https://cdn.ncbi.nlm.nih.gov/pmc/blobs/900e/8751106/e1c79a114f96/12888_2021_3678_Fig1_HTML.jpg
https://cdn.ncbi.nlm.nih.gov/pmc/blobs/900e/8751106/bc797f75f427/12888_2021_3678_Fig2_HTML.jpg

相似文献

1
The reliability and validity of a screening scale for online gaming disorder among Chinese adolescents and young adults.用于筛查中国青少年和年轻成年人网络游戏障碍的筛查量表的信度和效度。
BMC Psychiatry. 2022 Jan 10;22(1):28. doi: 10.1186/s12888-021-03678-1.
2
Psychometric properties of the Chinese Internet Gaming Disorder Scale.中文互联网游戏障碍量表的心理测量特性。
Addict Behav. 2017 Nov;74:20-26. doi: 10.1016/j.addbeh.2017.05.031. Epub 2017 May 25.
3
A comprehensive measure assessing different types of problematic use of the internet among Chinese adolescents: The Assessment of Criteria for Specific Internet-use Disorders (ACSID-11).一种全面评估中国青少年不同类型互联网问题使用的测量方法:特定互联网使用障碍评估标准(ACSID-11)。
Compr Psychiatry. 2024 Oct;134:152517. doi: 10.1016/j.comppsych.2024.152517. Epub 2024 Jul 8.
4
Motives for online gaming questionnaire: Its psychometric properties and correlation with Internet gaming disorder symptoms among Chinese people.网络游戏动机问卷:其心理测量特性及与中国人网络成瘾障碍症状的相关性
J Behav Addict. 2017 Mar 1;6(1):11-20. doi: 10.1556/2006.6.2017.007. Epub 2017 Mar 6.
5
Validation of the Ten-Item Internet Gaming Disorder Test (IGDT-10) and evaluation of the nine DSM-5 Internet Gaming Disorder criteria.十项网络成瘾测试(IGDT - 10)的验证及对九项《精神疾病诊断与统计手册》第五版(DSM - 5)网络成瘾标准的评估。
Addict Behav. 2017 Jan;64:253-260. doi: 10.1016/j.addbeh.2015.11.005. Epub 2015 Nov 26.
6
Psychometric validation of the Internet Gaming Disorder-20 Test among Chinese middle school and university students.中文网络游戏障碍 20 项测试在我国中学生和大学生群体中的心理测量学验证。
J Behav Addict. 2019 Jun 1;8(2):295-305. doi: 10.1556/2006.8.2019.18. Epub 2019 May 23.
7
Translation and Validation of the Gaming Disorder Test and Gaming Disorder Scale for Adolescents into Chinese for Taiwanese Young Adults.将《游戏障碍测试》和《青少年游戏障碍量表》翻译并验证为繁体中文版,适用于台湾青年。
Compr Psychiatry. 2023 Jul;124:152396. doi: 10.1016/j.comppsych.2023.152396. Epub 2023 May 30.
8
Psychometric validation of the Turkish nine-item Internet Gaming Disorder Scale-Short Form (IGDS9-SF).土耳其九项网络游戏障碍量表短式版(IGDS9-SF)的心理计量学验证。
Psychiatry Res. 2018 Jul;265:349-354. doi: 10.1016/j.psychres.2018.05.002. Epub 2018 May 4.
9
The validation and reliability of a Japanese version of the Problematic Online Gaming Questionnaire (POGQ-J).《问题性在线游戏问卷(POGQ-J)》的日语版的验证和可靠性。
Addict Sci Clin Pract. 2021 Nov 20;16(1):69. doi: 10.1186/s13722-021-00273-3.
10
The Gaming Disorder Identification Test (GADIT) - A screening tool for Gaming Disorder based on ICD-11.游戏障碍识别测试(GADIT)-基于 ICD-11 的游戏障碍筛查工具。
J Behav Addict. 2024 Aug 1;13(3):729-741. doi: 10.1556/2006.2024.00038. Print 2024 Oct 4.

引用本文的文献

1
Gender differences in the interactions and inferred causal relationships between risk factors and gaming disorder: a network and structural equation modeling approach.风险因素与游戏障碍之间的相互作用及推断的因果关系中的性别差异:一种网络和结构方程建模方法。
Eur Arch Psychiatry Clin Neurosci. 2025 Aug 14. doi: 10.1007/s00406-025-02075-z.
2
Network analysis of additional clinical features of (Internet) gaming disorder.(互联网)游戏障碍附加临床特征的网络分析。
Int J Methods Psychiatr Res. 2024 Jun;33(2):e2021. doi: 10.1002/mpr.2021.

本文引用的文献

1
Expert appraisal of criteria for assessing gaming disorder: an international Delphi study.评估游戏障碍标准的专家评估:一项国际 Delphi 研究。
Addiction. 2021 Sep;116(9):2463-2475. doi: 10.1111/add.15411. Epub 2021 Feb 1.
2
The Development of a Screening Tool for Chinese Disordered Gamers: The Chinese Internet Gaming Disorder Checklist (C-IGDC).中文游戏障碍筛查工具的开发:中文互联网游戏障碍检查表(C-IGDC)。
Int J Environ Res Public Health. 2020 May 14;17(10):3412. doi: 10.3390/ijerph17103412.
3
The psychometric properties of the Chinese version internet gaming disorder scale.
中文版网络成瘾障碍量表的心理测量学特性。
Addict Behav. 2020 Jul;106:106392. doi: 10.1016/j.addbeh.2020.106392. Epub 2020 Mar 10.
4
Screening and assessment tools for gaming disorder: A comprehensive systematic review.游戏障碍筛查和评估工具:全面系统综述。
Clin Psychol Rev. 2020 Apr;77:101831. doi: 10.1016/j.cpr.2020.101831. Epub 2020 Feb 11.
5
Validity, functional impairment and complications related to Internet gaming disorder in the DSM-5 and gaming disorder in the ICD-11.DSM-5 中与网络游戏障碍相关的有效性、功能损害和并发症,以及 ICD-11 中的游戏障碍。
Aust N Z J Psychiatry. 2020 Jul;54(7):707-718. doi: 10.1177/0004867419881499. Epub 2019 Oct 21.
6
Psychometric validation of the Internet Gaming Disorder-20 Test among Chinese middle school and university students.中文网络游戏障碍 20 项测试在我国中学生和大学生群体中的心理测量学验证。
J Behav Addict. 2019 Jun 1;8(2):295-305. doi: 10.1556/2006.8.2019.18. Epub 2019 May 23.
7
Psychometric Testing of Three Chinese Online-Related Addictive Behavior Instruments among Hong Kong University Students.对香港大学生三种在线成瘾行为量表的心理测量学测试。
Psychiatr Q. 2019 Mar;90(1):117-128. doi: 10.1007/s11126-018-9610-7.
8
Chinese adaptation of the Ten-Item Internet Gaming Disorder Test and prevalence estimate of Internet gaming disorder among adolescents in Taiwan.中文改编的《十项网络赌博障碍测试》及台湾青少年网络赌博障碍的流行率估计。
J Behav Addict. 2018 Sep 1;7(3):719-726. doi: 10.1556/2006.7.2018.92. Epub 2018 Sep 28.
9
Psychometric properties of the Chinese Internet Gaming Disorder Scale.中文互联网游戏障碍量表的心理测量特性。
Addict Behav. 2017 Nov;74:20-26. doi: 10.1016/j.addbeh.2017.05.031. Epub 2017 May 25.
10
Internet Gaming Disorder: Investigating the Clinical Relevance of a New Phenomenon.网络成瘾障碍:一种新现象的临床相关性研究。
Am J Psychiatry. 2017 Mar 1;174(3):230-236. doi: 10.1176/appi.ajp.2016.16020224. Epub 2016 Nov 4.