• 文献检索
  • 文档翻译
  • 深度研究
  • 学术资讯
  • Suppr Zotero 插件Zotero 插件
  • 邀请有礼
  • 套餐&价格
  • 历史记录
应用&插件
Suppr Zotero 插件Zotero 插件浏览器插件Mac 客户端Windows 客户端微信小程序
定价
高级版会员购买积分包购买API积分包
服务
文献检索文档翻译深度研究API 文档MCP 服务
关于我们
关于 Suppr公司介绍联系我们用户协议隐私条款
关注我们

Suppr 超能文献

核心技术专利:CN118964589B侵权必究
粤ICP备2023148730 号-1Suppr @ 2026

文献检索

告别复杂PubMed语法,用中文像聊天一样搜索,搜遍4000万医学文献。AI智能推荐,让科研检索更轻松。

立即免费搜索

文件翻译

保留排版,准确专业,支持PDF/Word/PPT等文件格式,支持 12+语言互译。

免费翻译文档

深度研究

AI帮你快速写综述,25分钟生成高质量综述,智能提取关键信息,辅助科研写作。

立即免费体验

从肠干细胞中稳健地区分人类肠内分泌细胞。

Robust differentiation of human enteroendocrine cells from intestinal stem cells.

机构信息

Division of Endocrinology, Boston Children's Hospital, Boston, MA, 02115, USA.

Department of Pediatrics, Harvard Medical School, Boston, MA, 02115, USA.

出版信息

Nat Commun. 2022 Jan 11;13(1):261. doi: 10.1038/s41467-021-27901-5.

DOI:10.1038/s41467-021-27901-5
PMID:35017529
原文链接:https://pmc.ncbi.nlm.nih.gov/articles/PMC8752608/
Abstract

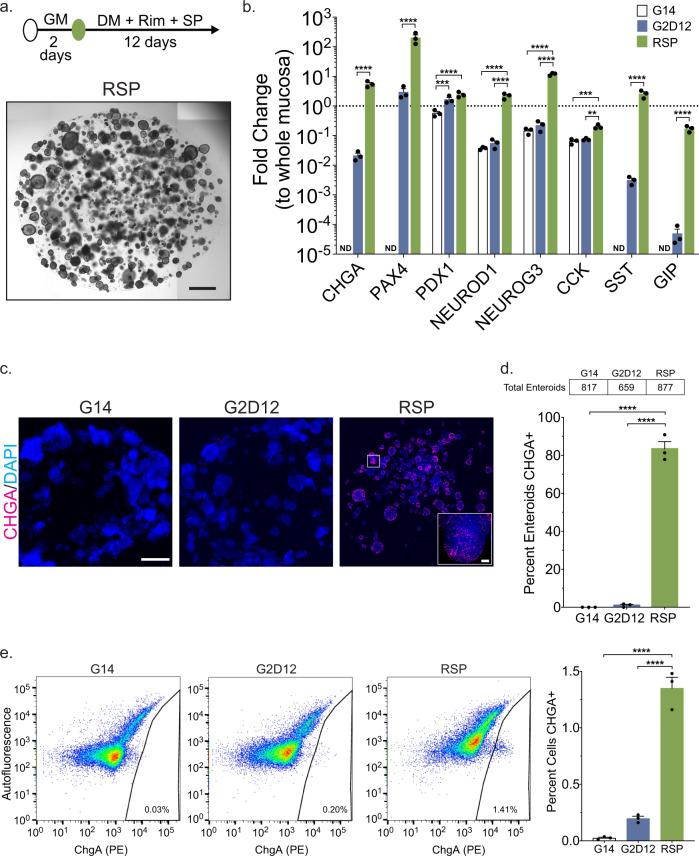
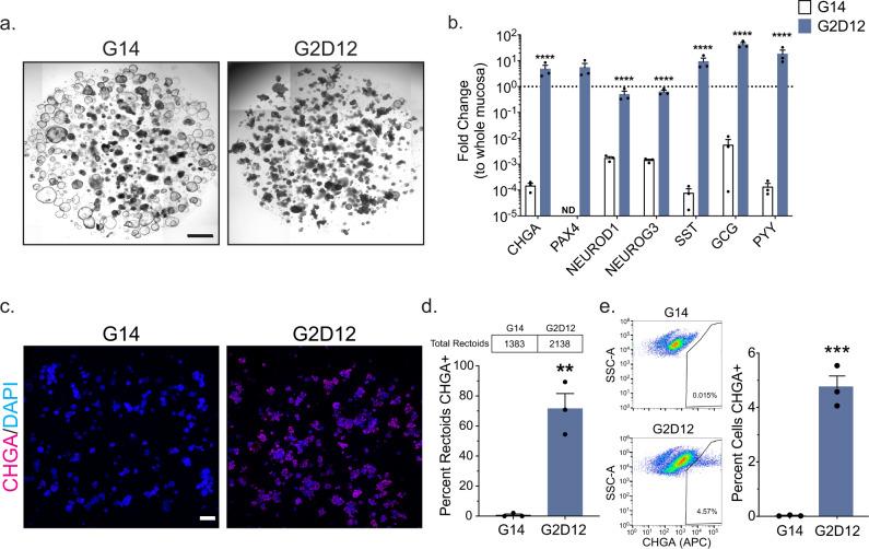
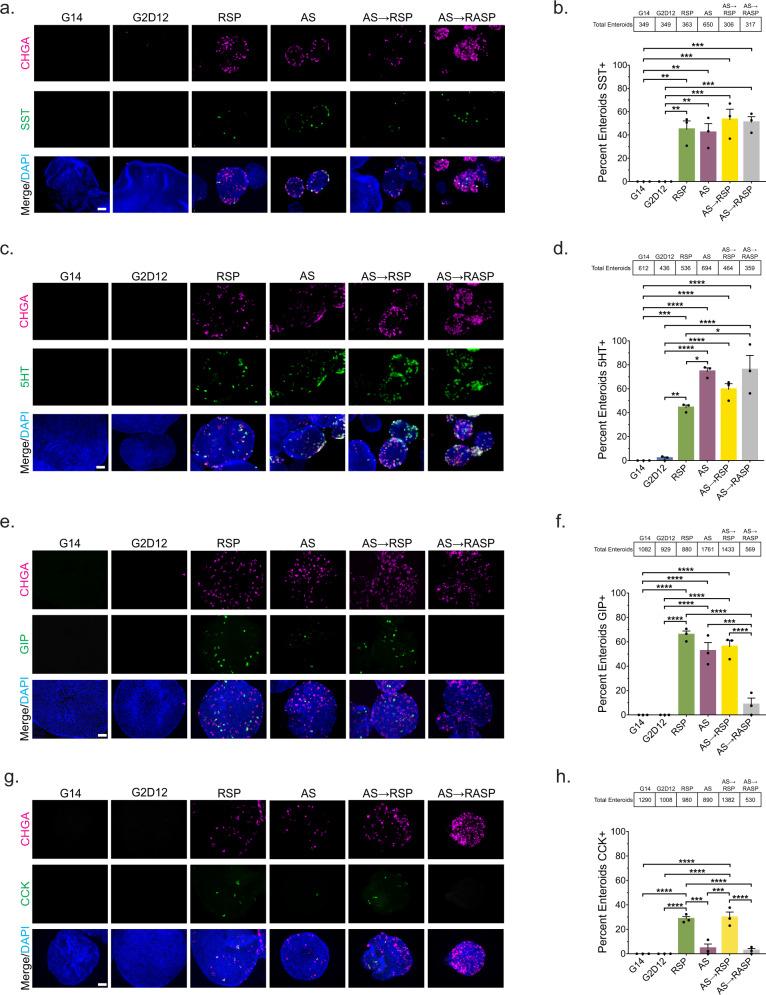
Enteroendocrine (EE) cells are the most abundant hormone-producing cells in humans and are critical regulators of energy homeostasis and gastrointestinal function. Challenges in converting human intestinal stem cells (ISCs) into functional EE cells, ex vivo, have limited progress in elucidating their role in disease pathogenesis and in harnessing their therapeutic potential. To address this, we employed small molecule targeting of the endocannabinoid receptor signaling pathway, JNK, and FOXO1, known to mediate endodermal development and/or hormone production, together with directed differentiation of human ISCs from the duodenum and rectum. We observed marked induction of EE cell differentiation and gut-derived expression and secretion of SST, 5HT, GIP, CCK, GLP-1 and PYY upon treatment with various combinations of three small molecules: rimonabant, SP600125 and AS1842856. Robust differentiation strategies capable of driving human EE cell differentiation is a critical step towards understanding these essential cells and the development of cell-based therapeutics.

摘要

肠内分泌(EE)细胞是人类中最丰富的激素产生细胞,是能量平衡和胃肠道功能的关键调节剂。将人类肠干细胞(ISCs)体外转化为功能性 EE 细胞的挑战,限制了对其在疾病发病机制中的作用以及利用其治疗潜力的研究进展。为了解决这个问题,我们采用了小分子靶向内源性大麻素受体信号通路、JNK 和 FOXO1 的方法,这些通路已知可以介导内胚层发育和/或激素产生,同时对来自十二指肠和直肠的人 ISCs 进行定向分化。我们观察到,在用三种小分子(利莫那班、SP600125 和 AS1842856)的不同组合处理后,EE 细胞分化和肠道衍生的 SST、5HT、GIP、CCK、GLP-1 和 PYY 的表达和分泌明显增加。能够驱动人 EE 细胞分化的稳健分化策略是理解这些重要细胞和开发基于细胞的治疗方法的关键步骤。

https://cdn.ncbi.nlm.nih.gov/pmc/blobs/96c0/8752608/cadb9a5d7691/41467_2021_27901_Fig9_HTML.jpg
https://cdn.ncbi.nlm.nih.gov/pmc/blobs/96c0/8752608/5cd33dfb26ba/41467_2021_27901_Fig1_HTML.jpg
https://cdn.ncbi.nlm.nih.gov/pmc/blobs/96c0/8752608/a988ceab0344/41467_2021_27901_Fig2_HTML.jpg
https://cdn.ncbi.nlm.nih.gov/pmc/blobs/96c0/8752608/9c9f83ba439a/41467_2021_27901_Fig3_HTML.jpg
https://cdn.ncbi.nlm.nih.gov/pmc/blobs/96c0/8752608/db753ddbb8e6/41467_2021_27901_Fig4_HTML.jpg
https://cdn.ncbi.nlm.nih.gov/pmc/blobs/96c0/8752608/ab94b785834c/41467_2021_27901_Fig5_HTML.jpg
https://cdn.ncbi.nlm.nih.gov/pmc/blobs/96c0/8752608/2059ede5c1ca/41467_2021_27901_Fig6_HTML.jpg
https://cdn.ncbi.nlm.nih.gov/pmc/blobs/96c0/8752608/c58e61d0ffc0/41467_2021_27901_Fig7_HTML.jpg
https://cdn.ncbi.nlm.nih.gov/pmc/blobs/96c0/8752608/bd9244492525/41467_2021_27901_Fig8_HTML.jpg
https://cdn.ncbi.nlm.nih.gov/pmc/blobs/96c0/8752608/cadb9a5d7691/41467_2021_27901_Fig9_HTML.jpg
https://cdn.ncbi.nlm.nih.gov/pmc/blobs/96c0/8752608/5cd33dfb26ba/41467_2021_27901_Fig1_HTML.jpg
https://cdn.ncbi.nlm.nih.gov/pmc/blobs/96c0/8752608/a988ceab0344/41467_2021_27901_Fig2_HTML.jpg
https://cdn.ncbi.nlm.nih.gov/pmc/blobs/96c0/8752608/9c9f83ba439a/41467_2021_27901_Fig3_HTML.jpg
https://cdn.ncbi.nlm.nih.gov/pmc/blobs/96c0/8752608/db753ddbb8e6/41467_2021_27901_Fig4_HTML.jpg
https://cdn.ncbi.nlm.nih.gov/pmc/blobs/96c0/8752608/ab94b785834c/41467_2021_27901_Fig5_HTML.jpg
https://cdn.ncbi.nlm.nih.gov/pmc/blobs/96c0/8752608/2059ede5c1ca/41467_2021_27901_Fig6_HTML.jpg
https://cdn.ncbi.nlm.nih.gov/pmc/blobs/96c0/8752608/c58e61d0ffc0/41467_2021_27901_Fig7_HTML.jpg
https://cdn.ncbi.nlm.nih.gov/pmc/blobs/96c0/8752608/bd9244492525/41467_2021_27901_Fig8_HTML.jpg
https://cdn.ncbi.nlm.nih.gov/pmc/blobs/96c0/8752608/cadb9a5d7691/41467_2021_27901_Fig9_HTML.jpg

相似文献

1
Robust differentiation of human enteroendocrine cells from intestinal stem cells.从肠干细胞中稳健地区分人类肠内分泌细胞。
Nat Commun. 2022 Jan 11;13(1):261. doi: 10.1038/s41467-021-27901-5.
2
A Gut-Intrinsic Melanocortin Signaling Complex Augments L-Cell Secretion in Humans.肠固有黑素皮质素信号复合物增强人类 L 细胞的分泌。
Gastroenterology. 2021 Aug;161(2):536-547.e2. doi: 10.1053/j.gastro.2021.04.014. Epub 2021 Apr 20.
3
Neurotensin Is Coexpressed, Coreleased, and Acts Together With GLP-1 and PYY in Enteroendocrine Control of Metabolism.神经降压素在代谢的肠内分泌控制中与胰高血糖素样肽-1和肽YY共同表达、共同释放并共同发挥作用。
Endocrinology. 2016 Jan;157(1):176-94. doi: 10.1210/en.2015-1600. Epub 2015 Oct 15.
4
A major lineage of enteroendocrine cells coexpress CCK, secretin, GIP, GLP-1, PYY, and neurotensin but not somatostatin.一类主要的肠内分泌细胞共表达 CCK、分泌素、GIP、GLP-1、PYY 和神经降压素,但不表达生长抑素。
Endocrinology. 2012 Dec;153(12):5782-95. doi: 10.1210/en.2012-1595. Epub 2012 Oct 12.
5
Impaired enteroendocrine development in intestinal-specific Islet1 mouse mutants causes impaired glucose homeostasis.肠道特异性胰岛1小鼠突变体中肠内分泌发育受损导致葡萄糖稳态受损。
Am J Physiol Gastrointest Liver Physiol. 2014 Nov 15;307(10):G979-91. doi: 10.1152/ajpgi.00390.2013. Epub 2014 Sep 11.
6
Regulator of G-protein signaling expression in human intestinal enteroendocrine cells and potential role in satiety hormone secretion in health and obesity.G 蛋白信号转导调节因子在人肠内分泌细胞中的表达及其在健康和肥胖状态下饱腹感激素分泌中的潜在作用。
EBioMedicine. 2024 Sep;107:105283. doi: 10.1016/j.ebiom.2024.105283. Epub 2024 Aug 13.
7
Role of enteroendocrine L-cells in arginine vasopressin-mediated inhibition of colonic anion secretion.肠内分泌L细胞在精氨酸加压素介导的结肠阴离子分泌抑制中的作用。
J Physiol. 2016 Sep 1;594(17):4865-78. doi: 10.1113/JP272053. Epub 2016 Apr 28.
8
Dynamin regulates L cell secretion in human gut.动力蛋白调节人肠道 L 细胞的分泌。
Mol Cell Endocrinol. 2021 Sep 15;535:111398. doi: 10.1016/j.mce.2021.111398. Epub 2021 Jul 15.
9
The homeodomain-containing transcription factors Arx and Pax4 control enteroendocrine subtype specification in mice.同源域转录因子 Arx 和 Pax4 控制小鼠肠内分泌细胞亚型的特化。
PLoS One. 2012;7(5):e36449. doi: 10.1371/journal.pone.0036449. Epub 2012 May 3.
10
Effect of Roux-en-Y gastric bypass on the distribution and hormone expression of small-intestinal enteroendocrine cells in obese patients with type 2 diabetes.Roux-en-Y胃旁路术对2型糖尿病肥胖患者小肠肠内分泌细胞分布及激素表达的影响
Diabetologia. 2015 Oct;58(10):2254-8. doi: 10.1007/s00125-015-3696-3. Epub 2015 Jul 18.

引用本文的文献

1
Enteroendocrine cells: the gatekeepers of microbiome-gut-brain communication.肠内分泌细胞:微生物群-肠道-大脑通讯的守门人。
NPJ Biofilms Microbiomes. 2025 Sep 1;11(1):179. doi: 10.1038/s41522-025-00810-x.
2
Crosstalk between the circadian clock, intestinal stem cell niche, and epithelial cell fate decision.生物钟、肠道干细胞微环境与上皮细胞命运决定之间的相互作用。
Genes Dis. 2025 Apr 18;12(6):101650. doi: 10.1016/j.gendis.2025.101650. eCollection 2025 Nov.
3
Diabetes-preventive molecular mechanisms of breast versus formula feeding: new insights into the impact of milk on stem cell Wnt signaling.

本文引用的文献

1
Integrated analysis of multimodal single-cell data.多模态单细胞数据的综合分析。
Cell. 2021 Jun 24;184(13):3573-3587.e29. doi: 10.1016/j.cell.2021.04.048. Epub 2021 May 31.
2
Human gastrointestinal epithelia of the esophagus, stomach, and duodenum resolved at single-cell resolution.人类食管、胃和十二指肠的胃肠道上皮以单细胞分辨率得到解析。
Cell Rep. 2021 Mar 9;34(10):108819. doi: 10.1016/j.celrep.2021.108819.
3
Generalizing RNA velocity to transient cell states through dynamical modeling.通过动态建模将 RNA 速度推广到瞬时细胞状态。
母乳喂养与配方奶喂养预防糖尿病的分子机制:牛奶对干细胞Wnt信号传导影响的新见解
Front Nutr. 2025 Jul 29;12:1652297. doi: 10.3389/fnut.2025.1652297. eCollection 2025.
4
Duodenal neuroendocrine cells and neuromedin U in subjects with obesity: Relationship with type 2 diabetes and glucose homeostasis.肥胖受试者的十二指肠神经内分泌细胞与神经降压素U:与2型糖尿病及葡萄糖稳态的关系。
Physiol Rep. 2025 Aug;13(15):e70489. doi: 10.14814/phy2.70489.
5
Human mesofluidic intestinal model for studying transport of drug carriers and bacteria through a live mucosal barrier.用于研究药物载体和细菌通过活体黏膜屏障转运的人体中流控肠道模型。
Lab Chip. 2025 May 20. doi: 10.1039/d4lc00774c.
6
Clonal memory of colitis accumulates and promotes tumor growth.结肠炎的克隆记忆会累积并促进肿瘤生长。
Res Sq. 2025 Mar 27:rs.3.rs-6081101. doi: 10.21203/rs.3.rs-6081101/v1.
7
Robust and reproducible human intestinal organoid-derived monolayer model for analyzing drug absorption.用于分析药物吸收的强大且可重复的人肠道类器官衍生单层模型。
Sci Rep. 2025 Apr 3;15(1):11403. doi: 10.1038/s41598-025-95823-z.
8
Mechanistic elucidation of human pancreatic acinar development using single-cell transcriptome analysis on a human iPSC differentiation model.利用人诱导多能干细胞分化模型的单细胞转录组分析对人胰腺腺泡发育进行机制阐释。
Sci Rep. 2025 Feb 7;15(1):4668. doi: 10.1038/s41598-025-88690-1.
9
RELMβ sets the threshold for microbiome-dependent oral tolerance.抵抗素样分子β(RELMβ)设定了微生物群依赖的口服耐受性阈值。
Nature. 2025 Feb;638(8051):760-768. doi: 10.1038/s41586-024-08440-7. Epub 2025 Jan 22.
10
A tunable human intestinal organoid system achieves controlled balance between self-renewal and differentiation.一种可调节的人类肠道类器官系统实现了自我更新与分化之间的可控平衡。
Nat Commun. 2025 Jan 2;16(1):315. doi: 10.1038/s41467-024-55567-2.
Nat Biotechnol. 2020 Dec;38(12):1408-1414. doi: 10.1038/s41587-020-0591-3. Epub 2020 Aug 3.
4
High-Resolution mRNA and Secretome Atlas of Human Enteroendocrine Cells.人类肠内分泌细胞的高分辨率 mRNA 和分泌组图谱。
Cell. 2020 Jun 11;181(6):1291-1306.e19. doi: 10.1016/j.cell.2020.04.036. Epub 2020 May 13.
5
ISX-9 manipulates endocrine progenitor fate revealing conserved intestinal lineages in mouse and human organoids.ISX-9 操控内分泌祖细胞命运,揭示了小鼠和人类类器官中的保守肠谱系。
Mol Metab. 2020 Apr;34:157-173. doi: 10.1016/j.molmet.2020.01.012. Epub 2020 Feb 17.
6
Intestinal ex vivo organoid culture reveals altered programmed crypt stem cells in patients with celiac disease.肠类器官体外培养揭示了乳糜泻患者中程序化隐窝干细胞的改变。
Sci Rep. 2020 Feb 26;10(1):3535. doi: 10.1038/s41598-020-60521-5.
7
Normalization and variance stabilization of single-cell RNA-seq data using regularized negative binomial regression.使用正则化负二项式回归进行单细胞 RNA-seq 数据的归一化和方差稳定化。
Genome Biol. 2019 Dec 23;20(1):296. doi: 10.1186/s13059-019-1874-1.
8
DNA Methylation Analysis Validates Organoids as a Viable Model for Studying Human Intestinal Aging.DNA 甲基化分析验证了类器官作为研究人类肠道衰老的可行模型。
Cell Mol Gastroenterol Hepatol. 2020;9(3):527-541. doi: 10.1016/j.jcmgh.2019.11.013. Epub 2019 Dec 2.
9
Cannabinoid CB Receptors Inhibit Gut-Brain Satiation Signaling in Diet-Induced Obesity.大麻素CB受体抑制饮食诱导肥胖中的肠-脑饱腹感信号。
Front Physiol. 2019 Jun 11;10:704. doi: 10.3389/fphys.2019.00704. eCollection 2019.
10
Gut organoids: mini-tissues in culture to study intestinal physiology and disease.肠道类器官:培养中的迷你组织,用于研究肠道生理学和疾病。
Am J Physiol Cell Physiol. 2019 Sep 1;317(3):C405-C419. doi: 10.1152/ajpcell.00300.2017. Epub 2019 Jun 19.