• 文献检索
  • 文档翻译
  • 深度研究
  • 学术资讯
  • Suppr Zotero 插件Zotero 插件
  • 邀请有礼
  • 套餐&价格
  • 历史记录
应用&插件
Suppr Zotero 插件Zotero 插件浏览器插件Mac 客户端Windows 客户端微信小程序
定价
高级版会员购买积分包购买API积分包
服务
文献检索文档翻译深度研究API 文档MCP 服务
关于我们
关于 Suppr公司介绍联系我们用户协议隐私条款
关注我们

Suppr 超能文献

核心技术专利:CN118964589B侵权必究
粤ICP备2023148730 号-1Suppr @ 2026

文献检索

告别复杂PubMed语法,用中文像聊天一样搜索,搜遍4000万医学文献。AI智能推荐,让科研检索更轻松。

立即免费搜索

文件翻译

保留排版,准确专业,支持PDF/Word/PPT等文件格式,支持 12+语言互译。

免费翻译文档

深度研究

AI帮你快速写综述,25分钟生成高质量综述,智能提取关键信息,辅助科研写作。

立即免费体验

差异表达基因揭示了骨坏死的生物标志物和分子机制。

Differentially Expressed Genes Reveal the Biomarkers and Molecular Mechanism of Osteonecrosis.

机构信息

Department of Orthopedic Surgery, Shandong Provincial Hospital Affiliated to Shandong First Medical University, Jinan 250021, Shandong, China.

出版信息

J Healthc Eng. 2022 Jan 7;2022:8684137. doi: 10.1155/2022/8684137. eCollection 2022.

DOI:10.1155/2022/8684137
PMID:35035862
原文链接:https://pmc.ncbi.nlm.nih.gov/articles/PMC8759865/
Abstract

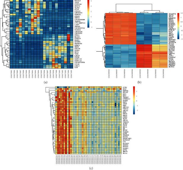
Osteonecrosis is one of the most refractory orthopedic diseases, which seriously threatens the health of old patients. High-throughput sequencing (HTS) and microarray analysis have confirmed as an effective way for investigating the pathological mechanism of disease. In this study, GSE7716, GSE74089, and GSE123568 were obtained from Gene Expression Omnibus (GEO) database and used to identify differentially expressed genes (DEGs) by R language. Subsequently, the DEGs were analyzed with Gene Ontology (GO) and Kyoto Encyclopedia of Genes and Genomes (KEGG) enrichment. Moreover, the protein-protein interaction (PPI) network of DEGs was analyzed by STRING database and Cytoscape. The results showed that 318 downregulated genes and 58 upregulated genes were observed in GSE7116; 690 downregulated genes and 1148 upregulated genes were screened from 34183 genes in GSE74089. The DEGs involved in progression of osteonecrosis involved inflammation, immunological rejection, and bacterial infection-related pathways. The GO enrichment showed that osteonecrosis was related with extracellular matrix, external encapsulating structure organization, skeletal system development, immune response activity, cell apoptosis, mononuclear cell differentiation, and serine/threonine kinase activity. Moreover, PPI network showed that the progression of osteonecrosis of the femoral head was related with CCND1, CDH1, ESR1, SPP1, LOX, JUN, ITGA, ABL1, and VEGF, and osteonecrosis of the jaw is related with ACTB, CXCR4, PTPRC, IL1B, CXCL8, TNF, JUN, PTGS2, FOS, and RHOA. In conclusion, this study identified the hub factors and pathways which might play important roles in progression of osteonecrosis and could be used as potential biomarkers for diagnosis and treatment of osteonecrosis.

摘要

骨坏死是最顽固的骨科疾病之一,严重威胁老年患者的健康。高通量测序(HTS)和微阵列分析已被证实是研究疾病病理机制的有效方法。本研究从基因表达综合数据库(GEO)中获取 GSE7716、GSE74089 和 GSE123568,使用 R 语言识别差异表达基因(DEGs)。随后,通过基因本体论(GO)和京都基因与基因组百科全书(KEGG)富集分析 DEGs。此外,通过 STRING 数据库和 Cytoscape 分析 DEGs 的蛋白质-蛋白质相互作用(PPI)网络。结果表明,GSE7116 中观察到 318 个下调基因和 58 个上调基因;从 GSE74089 中 34183 个基因中筛选出 690 个下调基因和 1148 个上调基因。涉及骨坏死进展的 DEGs 涉及炎症、免疫排斥和细菌感染相关途径。GO 富集表明骨坏死与细胞外基质、外部封装结构组织、骨骼系统发育、免疫反应活性、细胞凋亡、单核细胞分化和丝氨酸/苏氨酸激酶活性有关。此外,PPI 网络显示,股骨头坏死的进展与 CCND1、CDH1、ESR1、SPP1、LOX、JUN、ITGA、ABL1 和 VEGF 有关,颌骨坏死与 ACTB、CXCR4、PTPRC、IL1B、CXCL8、TNF、JUN、PTGS2、FOS 和 RHOA 有关。总之,本研究确定了可能在骨坏死进展中发挥重要作用的枢纽因素和途径,可作为骨坏死诊断和治疗的潜在生物标志物。

https://cdn.ncbi.nlm.nih.gov/pmc/blobs/1ad4/8759865/241c1e238636/JHE2022-8684137.005.jpg
https://cdn.ncbi.nlm.nih.gov/pmc/blobs/1ad4/8759865/6688c2e2847e/JHE2022-8684137.001.jpg
https://cdn.ncbi.nlm.nih.gov/pmc/blobs/1ad4/8759865/aa7d0d609a9f/JHE2022-8684137.002.jpg
https://cdn.ncbi.nlm.nih.gov/pmc/blobs/1ad4/8759865/ac37391561d9/JHE2022-8684137.003.jpg
https://cdn.ncbi.nlm.nih.gov/pmc/blobs/1ad4/8759865/6061f596d79e/JHE2022-8684137.004.jpg
https://cdn.ncbi.nlm.nih.gov/pmc/blobs/1ad4/8759865/241c1e238636/JHE2022-8684137.005.jpg
https://cdn.ncbi.nlm.nih.gov/pmc/blobs/1ad4/8759865/6688c2e2847e/JHE2022-8684137.001.jpg
https://cdn.ncbi.nlm.nih.gov/pmc/blobs/1ad4/8759865/aa7d0d609a9f/JHE2022-8684137.002.jpg
https://cdn.ncbi.nlm.nih.gov/pmc/blobs/1ad4/8759865/ac37391561d9/JHE2022-8684137.003.jpg
https://cdn.ncbi.nlm.nih.gov/pmc/blobs/1ad4/8759865/6061f596d79e/JHE2022-8684137.004.jpg
https://cdn.ncbi.nlm.nih.gov/pmc/blobs/1ad4/8759865/241c1e238636/JHE2022-8684137.005.jpg

相似文献

1
Differentially Expressed Genes Reveal the Biomarkers and Molecular Mechanism of Osteonecrosis.差异表达基因揭示了骨坏死的生物标志物和分子机制。
J Healthc Eng. 2022 Jan 7;2022:8684137. doi: 10.1155/2022/8684137. eCollection 2022.
2
Identification of potential autophagy-related genes in steroid-induced osteonecrosis of the femoral head via bioinformatics analysis and experimental verification.通过生物信息学分析和实验验证鉴定激素性股骨头坏死中潜在的自噬相关基因。
J Orthop Surg Res. 2022 Feb 12;17(1):86. doi: 10.1186/s13018-022-02977-x.
3
Identification and analysis of mitochondria-related central genes in steroid-induced osteonecrosis of the femoral head, along with drug prediction.鉴定和分析激素性股骨头坏死相关的线粒体中央基因,并进行药物预测。
Front Endocrinol (Lausanne). 2024 Feb 7;15:1341366. doi: 10.3389/fendo.2024.1341366. eCollection 2024.
4
Bioinformatics analysis and identification of genes and molecular pathways in steroid-induced osteonecrosis of the femoral head.生物信息学分析及鉴定激素性股骨头坏死相关基因和分子通路。
J Orthop Surg Res. 2021 May 20;16(1):327. doi: 10.1186/s13018-021-02464-9.
5
Pyroptosis -related potential diagnostic biomarkers in steroid-induced osteonecrosis of the femoral head. pyroptosis 相关潜在诊断生物标志物在激素诱导性股骨头坏死中的研究进展
BMC Musculoskelet Disord. 2023 Jul 25;24(1):609. doi: 10.1186/s12891-023-06729-8.
6
IRF8 and its related molecules as potential diagnostic biomarkers or therapeutic candidates and immune cell infiltration characteristics in steroid-induced osteonecrosis of the femoral head.IRF8 及其相关分子作为潜在的诊断生物标志物或治疗靶点,以及激素性股骨头坏死中的免疫细胞浸润特征。
J Orthop Surg Res. 2023 Jan 10;18(1):27. doi: 10.1186/s13018-022-03381-1.
7
Identification of Inflammation-Related Genes and Exploration of Regulatory Mechanisms in Patients with Osteonecrosis of the Femoral Head.股骨头坏死患者炎症相关基因的鉴定及调控机制的探索。
Biomed Res Int. 2022 Sep 22;2022:4501186. doi: 10.1155/2022/4501186. eCollection 2022.
8
Identification and Validation of Potential Ferroptosis-Related Genes in Glucocorticoid-Induced Osteonecrosis of the Femoral Head.鉴定和验证糖皮质激素性股骨头坏死中潜在的铁死亡相关基因。
Medicina (Kaunas). 2023 Feb 6;59(2):297. doi: 10.3390/medicina59020297.
9
Identification and validation of endoplasmic reticulum stress-related genes in patients with steroid-induced osteonecrosis of the femoral head.激素性股骨头坏死患者内质网应激相关基因的鉴定与验证
Sci Rep. 2024 Sep 16;14(1):21634. doi: 10.1038/s41598-024-72941-8.
10
HEMGN and SLC2A1 might be potential diagnostic biomarkers of steroid-induced osteonecrosis of femoral head: study based on WGCNA and DEGs screening.HEMGN和SLC2A1可能是激素性股骨头坏死的潜在诊断生物标志物:基于WGCNA和差异表达基因筛选的研究
BMC Musculoskelet Disord. 2021 Jan 15;22(1):85. doi: 10.1186/s12891-021-03958-7.

引用本文的文献

1
Integrated multi-omics analysis identifies lipid metabolism biomarkers in ONFH and reveals therapeutic potential of retinoic acid.综合多组学分析鉴定出股骨头坏死中的脂质代谢生物标志物并揭示了视黄酸的治疗潜力。
Sci Rep. 2025 Aug 21;15(1):30716. doi: 10.1038/s41598-025-13703-y.
2
Omega-3 attenuates the severity of medication-related osteonecrosis of the jaws in rats treated with zoledronate.ω-3可减轻唑来膦酸治疗的大鼠颌骨药物性骨坏死的严重程度。
PLoS One. 2025 Mar 26;20(3):e0320413. doi: 10.1371/journal.pone.0320413. eCollection 2025.
3
Exploring the genetic association between immune cells and susceptibility to osteonecrosis using large-scale population data.

本文引用的文献

1
A Network Pharmacology and Molecular Docking Strategy to Explore Potential Targets and Mechanisms Underlying the Effect of Curcumin on Osteonecrosis of the Femoral Head in Systemic Lupus Erythematosus.基于网络药理学和分子对接策略探索姜黄素治疗系统性红斑狼疮性股骨头坏死的潜在靶点及作用机制。
Biomed Res Int. 2021 Sep 13;2021:5538643. doi: 10.1155/2021/5538643. eCollection 2021.
2
Up-regulation of urinary exosomal hsa-microRNA-200b-3p and hsa-microRNA-206 in patients of steroid-induced osteonecrosis of femoral head.激素性股骨头坏死患者尿外泌体中hsa-微小RNA-200b-3p和hsa-微小RNA-206的上调
Am J Transl Res. 2021 Jul 15;13(7):7574-7590. eCollection 2021.
3
利用大规模人群数据探索免疫细胞与骨坏死易感性之间的遗传关联。
Heliyon. 2024 Jul 14;10(14):e34547. doi: 10.1016/j.heliyon.2024.e34547. eCollection 2024 Jul 30.
4
Unraveling the genetic basis of the causal association between inflammatory cytokines and osteonecrosis.解析炎症细胞因子与骨坏死之间因果关联的遗传基础。
Front Endocrinol (Lausanne). 2024 Apr 29;15:1344917. doi: 10.3389/fendo.2024.1344917. eCollection 2024.
5
Medication-Related Osteonecrosis of the Jaw: A Systematic Review and a Bioinformatic Analysis.药物相关性颌骨坏死:系统评价与生物信息学分析。
Int J Mol Sci. 2023 Nov 25;24(23):16745. doi: 10.3390/ijms242316745.
6
Identification of Potential Biomarkers and Small Molecule Drugs for Bisphosphonate-Related Osteonecrosis of the Jaw (BRONJ): An Integrated Bioinformatics Study Using Big Data.基于大数据的整合生物信息学研究:鉴定双膦酸盐相关性颌骨骨坏死(BRONJ)的潜在生物标志物和小分子药物
Int J Mol Sci. 2023 May 11;24(10):8635. doi: 10.3390/ijms24108635.
7
The role of immune cells in modulating chronic inflammation and osteonecrosis.免疫细胞在调节慢性炎症和骨坏死中的作用。
Front Immunol. 2022 Dec 13;13:1064245. doi: 10.3389/fimmu.2022.1064245. eCollection 2022.
Integrating Transcriptome-Wide Association Study and mRNA Expression Profiling Identifies Novel Genes Associated With Osteonecrosis of the Femoral Head.
整合全转录组关联研究与mRNA表达谱分析鉴定出与股骨头坏死相关的新基因。
Front Genet. 2021 Jun 7;12:663080. doi: 10.3389/fgene.2021.663080. eCollection 2021.
4
Deep learning for diagnosing osteonecrosis of the femoral head based on magnetic resonance imaging.基于磁共振成像的深度学习诊断股骨头坏死。
Comput Methods Programs Biomed. 2021 Sep;208:106229. doi: 10.1016/j.cmpb.2021.106229. Epub 2021 Jun 5.
5
Should prenatal chromosomal microarray analysis be offered for isolated fetal growth restriction? A French multicenter study.是否应提供产前染色体微阵列分析用于孤立性胎儿生长受限?一项法国多中心研究。
Am J Obstet Gynecol. 2021 Dec;225(6):676.e1-676.e15. doi: 10.1016/j.ajog.2021.05.035. Epub 2021 May 29.
6
CogNet: classification of gene expression data based on ranked active-subnetwork-oriented KEGG pathway enrichment analysis.CogNet:基于面向排名活性子网的KEGG通路富集分析的基因表达数据分类
PeerJ Comput Sci. 2021 Feb 22;7:e336. doi: 10.7717/peerj-cs.336. eCollection 2021.
7
A rat model of ischemic osteonecrosis for investigating local therapeutics using biomaterials.一种用于研究生物材料局部治疗的缺血性骨坏死大鼠模型。
Acta Biomater. 2021 Sep 15;132:260-271. doi: 10.1016/j.actbio.2021.02.013. Epub 2021 Feb 12.
8
Implementation of High-Throughput Sequencing (HTS) in Aptamer Selection Technology.高通量测序(HTS)在适体筛选技术中的应用
Int J Mol Sci. 2020 Nov 20;21(22):8774. doi: 10.3390/ijms21228774.
9
Glucocorticoids induce femoral head necrosis in rats through the ROS/JNK/c-Jun pathway.糖皮质激素通过ROS/JNK/c-Jun途径诱导大鼠股骨头坏死。
FEBS Open Bio. 2021 Jan;11(1):312-321. doi: 10.1002/2211-5463.13037. Epub 2020 Nov 30.
10
SAlign-a structure aware method for global PPI network alignment.SAlign:一种结构感知的全局 PPI 网络比对方法。
BMC Bioinformatics. 2020 Nov 4;21(1):500. doi: 10.1186/s12859-020-03827-5.