Wan Zhengqing, Xiong Haofeng, Tan Xian, Su Tong, Xia Kun, Wang Danling
Hengyang Medical School, University of South China, Hengyang, China.
The Affiliated Changsha Central Hospital, Hengyang Medical School, University of South China, Changsha, China.
Front Oncol. 2022 Jan 14;11:794146. doi: 10.3389/fonc.2021.794146. eCollection 2021.
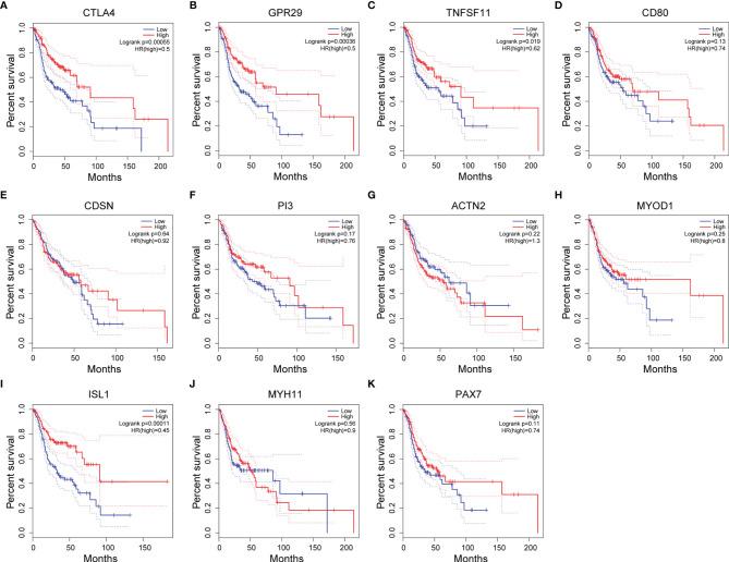
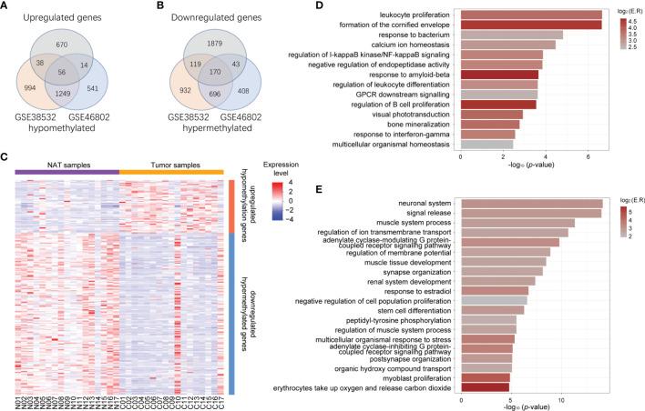
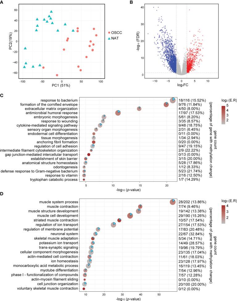
Oral squamous cell carcinoma (OSCC) is one of the most common types of cancer worldwide. Due to the lack of early detection and treatment, the survival rate of OSCC remains poor and the incidence of OSCC has not decreased during the past decades. To explore potential biomarkers and therapeutic targets for OSCC, we analyzed differentially expressed genes (DEGs) associated with OSCC using RNA sequencing technology. Methylation-regulated and differentially expressed genes (MeDEGs) of OSCC were further identified an integrative approach by examining publicly available methylomic datasets together with our transcriptomic data. Protein-protein interaction (PPI) networks of MeDEGs were constructed and highly connected hub MeDEGs were identified from these PPI networks. Subsequently, expression and survival analyses of hub genes were performed using The Cancer Genome Atlas (TCGA) database and the Gene Expression Profiling Interactive Analysis (GEPIA) online tool. A total of 56 upregulated MeDEGs and 170 downregulated MeDEGs were identified in OSCC. Eleven hub genes with high degree of connectivity were picked out from the PPI networks constructed by those MeDEGs. Among them, the expression level of four hub genes (CTLA4, CDSN, ACTN2, and MYH11) were found to be significantly changed in the head and neck squamous carcinoma (HNSC) patients. Three hypomethylated hub genes (CTLA4, GPR29, and TNFSF11) and one hypermethylated hub gene (ISL1) were found to be significantly associated with overall survival (OS) of HNSC patients. Therefore, these hub genes may serve as potential DNA methylation biomarkers and therapeutic targets of OSCC.
口腔鳞状细胞癌(OSCC)是全球最常见的癌症类型之一。由于缺乏早期检测和治疗,OSCC的生存率仍然很低,并且在过去几十年中OSCC的发病率并未下降。为了探索OSCC的潜在生物标志物和治疗靶点,我们使用RNA测序技术分析了与OSCC相关的差异表达基因(DEG)。通过将公开可用的甲基化组数据集与我们的转录组数据一起进行综合分析,进一步鉴定了OSCC的甲基化调控差异表达基因(MeDEG)。构建了MeDEG的蛋白质-蛋白质相互作用(PPI)网络,并从这些PPI网络中鉴定出高度连接的核心MeDEG。随后,使用癌症基因组图谱(TCGA)数据库和基因表达谱交互式分析(GEPIA)在线工具对核心基因进行表达和生存分析。在OSCC中总共鉴定出56个上调的MeDEG和170个下调的MeDEG。从由这些MeDEG构建的PPI网络中挑选出11个具有高度连通性的核心基因。其中,发现四个核心基因(CTLA4、CDSN、ACTN2和MYH11)的表达水平在头颈部鳞状细胞癌(HNSC)患者中发生了显著变化。发现三个低甲基化的核心基因(CTLA4、GPR29和TNFSF11)和一个高甲基化的核心基因(ISL1)与HNSC患者的总生存期(OS)显著相关。因此,这些核心基因可能作为OSCC潜在的DNA甲基化生物标志物和治疗靶点。