• 文献检索
  • 文档翻译
  • 深度研究
  • 学术资讯
  • Suppr Zotero 插件Zotero 插件
  • 邀请有礼
  • 套餐&价格
  • 历史记录
应用&插件
Suppr Zotero 插件Zotero 插件浏览器插件Mac 客户端Windows 客户端微信小程序
定价
高级版会员购买积分包购买API积分包
服务
文献检索文档翻译深度研究API 文档MCP 服务
关于我们
关于 Suppr公司介绍联系我们用户协议隐私条款
关注我们

Suppr 超能文献

核心技术专利:CN118964589B侵权必究
粤ICP备2023148730 号-1Suppr @ 2026

文献检索

告别复杂PubMed语法,用中文像聊天一样搜索,搜遍4000万医学文献。AI智能推荐,让科研检索更轻松。

立即免费搜索

文件翻译

保留排版,准确专业,支持PDF/Word/PPT等文件格式,支持 12+语言互译。

免费翻译文档

深度研究

AI帮你快速写综述,25分钟生成高质量综述,智能提取关键信息,辅助科研写作。

立即免费体验

神经肽对秀丽隐杆线虫强迫性乙醇觅药行为的调节。

Neuropeptidergic regulation of compulsive ethanol seeking in C. elegans.

机构信息

Department of Pharmacology, Addiction Science and Toxicology, College of Medicine, University of Tennessee Health Science Center (UTHSC), 71 S. Manassas St., Suite 217, Memphis, TN, 38103, USA.

出版信息

Sci Rep. 2022 Feb 2;12(1):1804. doi: 10.1038/s41598-022-05256-1.

DOI:10.1038/s41598-022-05256-1
PMID:35110557
原文链接:https://pmc.ncbi.nlm.nih.gov/articles/PMC8810865/
Abstract

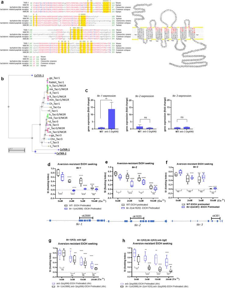
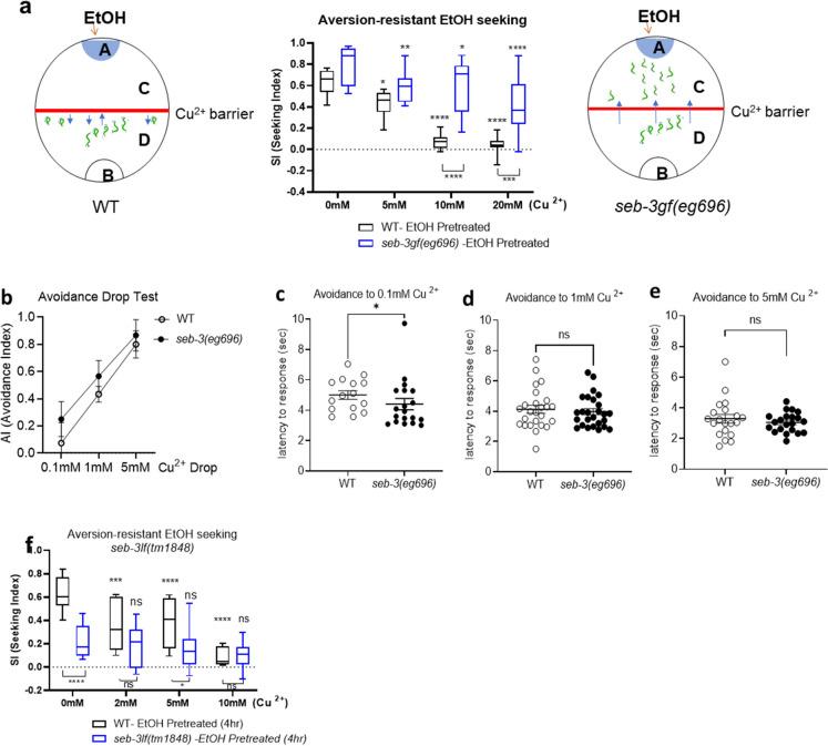
Despite the catastrophic consequences of alcohol abuse, alcohol use disorders (AUD) and comorbidities continue to strain the healthcare system, largely due to the effects of alcohol-seeking behavior. An improved understanding of the molecular basis of alcohol seeking will lead to enriched treatments for these disorders. Compulsive alcohol seeking is characterized by an imbalance between the superior drive to consume alcohol and the disruption or erosion in control of alcohol use. To model the development of compulsive engagement in alcohol seeking, we simultaneously exploited two distinct and conflicting Caenorhabditis elegans behavioral programs, ethanol preference and avoidance of aversive stimulus. We demonstrate that the C. elegans model recapitulated the pivotal features of compulsive alcohol seeking in mammals, specifically repeated attempts, endurance, and finally aversion-resistant alcohol seeking. We found that neuropeptide signaling via SEB-3, a CRF receptor-like GPCR, facilitates the development of ethanol preference and compels animals to seek ethanol compulsively. Furthermore, our functional genomic approach and behavioral elucidation suggest that the SEB-3 regulates another neuropeptidergic signaling, the neurokinin receptor orthologue TKR-1, to facilitate compulsive ethanol-seeking behavior.

摘要

尽管酗酒会带来灾难性的后果,但酒精使用障碍(AUD)和共病仍在给医疗系统带来压力,这主要是由于觅酒行为的影响。对酒精觅药行为分子基础的深入了解将为这些疾病带来更丰富的治疗方法。强迫性觅酒的特点是饮酒的强烈欲望与控制饮酒的破坏或削弱之间的失衡。为了模拟强迫性饮酒觅药的发展,我们同时利用了秀丽隐杆线虫两种截然不同且相互冲突的行为程序,即乙醇偏好和回避厌恶刺激。我们证明,秀丽隐杆线虫模型再现了哺乳动物强迫性饮酒觅药的关键特征,特别是反复尝试、持久和最终的抗厌酒觅药。我们发现,通过 SEB-3(一种 CRF 受体样 GPCR)进行的神经肽信号传导促进了乙醇偏好的发展,并迫使动物强迫性地寻找乙醇。此外,我们的功能基因组方法和行为阐明表明,SEB-3 调节另一种神经肽信号传导,即神经激肽受体同源物 TKR-1,以促进强迫性乙醇觅药行为。

https://cdn.ncbi.nlm.nih.gov/pmc/blobs/ff29/8810865/1c04f44e2c4c/41598_2022_5256_Fig8_HTML.jpg
https://cdn.ncbi.nlm.nih.gov/pmc/blobs/ff29/8810865/9d575c900cb7/41598_2022_5256_Fig1_HTML.jpg
https://cdn.ncbi.nlm.nih.gov/pmc/blobs/ff29/8810865/e69892bf25cf/41598_2022_5256_Fig2_HTML.jpg
https://cdn.ncbi.nlm.nih.gov/pmc/blobs/ff29/8810865/7f58ddaae0b9/41598_2022_5256_Fig3_HTML.jpg
https://cdn.ncbi.nlm.nih.gov/pmc/blobs/ff29/8810865/a2dc046369eb/41598_2022_5256_Fig4_HTML.jpg
https://cdn.ncbi.nlm.nih.gov/pmc/blobs/ff29/8810865/7c168da9bec3/41598_2022_5256_Fig5_HTML.jpg
https://cdn.ncbi.nlm.nih.gov/pmc/blobs/ff29/8810865/f3d16e081c6a/41598_2022_5256_Fig6_HTML.jpg
https://cdn.ncbi.nlm.nih.gov/pmc/blobs/ff29/8810865/5cc7e12e787e/41598_2022_5256_Fig7_HTML.jpg
https://cdn.ncbi.nlm.nih.gov/pmc/blobs/ff29/8810865/1c04f44e2c4c/41598_2022_5256_Fig8_HTML.jpg
https://cdn.ncbi.nlm.nih.gov/pmc/blobs/ff29/8810865/9d575c900cb7/41598_2022_5256_Fig1_HTML.jpg
https://cdn.ncbi.nlm.nih.gov/pmc/blobs/ff29/8810865/e69892bf25cf/41598_2022_5256_Fig2_HTML.jpg
https://cdn.ncbi.nlm.nih.gov/pmc/blobs/ff29/8810865/7f58ddaae0b9/41598_2022_5256_Fig3_HTML.jpg
https://cdn.ncbi.nlm.nih.gov/pmc/blobs/ff29/8810865/a2dc046369eb/41598_2022_5256_Fig4_HTML.jpg
https://cdn.ncbi.nlm.nih.gov/pmc/blobs/ff29/8810865/7c168da9bec3/41598_2022_5256_Fig5_HTML.jpg
https://cdn.ncbi.nlm.nih.gov/pmc/blobs/ff29/8810865/f3d16e081c6a/41598_2022_5256_Fig6_HTML.jpg
https://cdn.ncbi.nlm.nih.gov/pmc/blobs/ff29/8810865/5cc7e12e787e/41598_2022_5256_Fig7_HTML.jpg
https://cdn.ncbi.nlm.nih.gov/pmc/blobs/ff29/8810865/1c04f44e2c4c/41598_2022_5256_Fig8_HTML.jpg

相似文献

1
Neuropeptidergic regulation of compulsive ethanol seeking in C. elegans.神经肽对秀丽隐杆线虫强迫性乙醇觅药行为的调节。
Sci Rep. 2022 Feb 2;12(1):1804. doi: 10.1038/s41598-022-05256-1.
2
Neurobiological Basis of Aversion-Resistant Ethanol Seeking in .……中抗厌恶乙醇寻求行为的神经生物学基础 。(原文不完整,此为根据现有内容翻译)
Metabolites. 2022 Dec 31;13(1):62. doi: 10.3390/metabo13010062.
3
SEB-3, a CRF receptor-like GPCR, regulates locomotor activity states, stress responses and ethanol tolerance in Caenorhabditis elegans.SEB-3,一种 CRF 受体样 GPCR,调节秀丽隐杆线虫的运动活动状态、应激反应和乙醇耐受性。
Genes Brain Behav. 2013 Mar;12(2):250-62. doi: 10.1111/j.1601-183X.2012.00829.x. Epub 2012 Sep 4.
4
Ethanol preference in C. elegans.线虫对乙醇的偏好。
Genes Brain Behav. 2009 Aug;8(6):578-85. doi: 10.1111/j.1601-183X.2009.00513.x. Epub 2009 Jun 22.
5
JNK Signaling Positively Regulates Acute Ethanol Tolerance in .JNK 信号正向调节. 中的急性乙醇耐受
Int J Mol Sci. 2024 Jun 10;25(12):6398. doi: 10.3390/ijms25126398.
6
Evidence for a Long-Lasting Compulsive Alcohol Seeking Phenotype in Rats.证据表明大鼠存在持久的强迫性觅酒表型。
Neuropsychopharmacology. 2018 Mar;43(4):728-738. doi: 10.1038/npp.2017.105. Epub 2017 May 29.
7
Neuropeptides encoded by modulate locomotion, arousal and egg-laying behaviours in via the receptor SEB-3.由 编码的神经肽通过受体 SEB-3 调节 的运动、觉醒和产卵行为。
Philos Trans R Soc Lond B Biol Sci. 2018 Sep 10;373(1758):20170368. doi: 10.1098/rstb.2017.0368.
8
A differential role for neuropeptides in acute and chronic adaptive responses to alcohol: behavioural and genetic analysis in Caenorhabditis elegans.神经肽在急性和慢性酒精适应反应中的差异作用:秀丽隐杆线虫的行为和遗传分析。
PLoS One. 2010 May 3;5(5):e10422. doi: 10.1371/journal.pone.0010422.
9
Neural Correlates of Compulsive Alcohol Seeking in Heavy Drinkers.强迫性觅酒行为与重度饮酒者的神经关联
Biol Psychiatry Cogn Neurosci Neuroimaging. 2018 Dec;3(12):1022-1031. doi: 10.1016/j.bpsc.2018.06.009. Epub 2018 Jul 9.
10
Caenorhabditis elegans as a model system to identify therapeutics for alcohol use disorders.秀丽隐杆线虫作为一种模型系统,用于鉴定治疗酒精使用障碍的药物。
Behav Brain Res. 2019 Jun 3;365:7-16. doi: 10.1016/j.bbr.2019.02.015. Epub 2019 Feb 22.

引用本文的文献

1
Redefining Representativeness of a Sample in Causal Terms.从因果关系角度重新定义样本的代表性。
J Eval Clin Pract. 2025 Jun;31(4):e70137. doi: 10.1111/jep.70137.
2
Ethanol alters mechanosensory habituation in C. elegans by way of the BK potassium channel through a novel mechanism.乙醇通过一种新机制,经由BK钾通道改变秀丽隐杆线虫的机械感觉习惯化。
PLoS One. 2025 Jun 11;20(6):e0315069. doi: 10.1371/journal.pone.0315069. eCollection 2025.
3
Synaptic Mechanisms of Ethanol Tolerance and Neuroplasticity: Insights from Invertebrate Models.

本文引用的文献

1
PQM-1 controls hypoxic survival via regulation of lipid metabolism.PQM-1 通过调节脂质代谢控制低氧存活。
Nat Commun. 2020 Oct 2;11(1):4627. doi: 10.1038/s41467-020-18369-w.
2
Functional validity, role, and implications of heavy alcohol consumption genetic loci.重度饮酒相关遗传位点的功能有效性、作用及意义。
Sci Adv. 2020 Jan 15;6(3):eaay5034. doi: 10.1126/sciadv.aay5034. eCollection 2020 Jan.
3
Identification of avoidance genes through neural pathway-specific forward optogenetics.通过神经通路特异性正向光遗传学鉴定回避基因。
乙醇耐受和神经可塑性的突触机制:无脊椎动物模型的见解。
Int J Mol Sci. 2024 Jun 21;25(13):6838. doi: 10.3390/ijms25136838.
4
JNK Signaling Positively Regulates Acute Ethanol Tolerance in .JNK 信号正向调节. 中的急性乙醇耐受
Int J Mol Sci. 2024 Jun 10;25(12):6398. doi: 10.3390/ijms25126398.
5
Evolutionary conserved peptide and glycoprotein hormone-like neuroendocrine systems in C. elegans.秀丽隐杆线虫中进化保守的肽和糖蛋白激素样神经内分泌系统。
Mol Cell Endocrinol. 2024 Apr 15;584:112162. doi: 10.1016/j.mce.2024.112162. Epub 2024 Jan 28.
6
Mitochondria in the Spotlight: as a Model Organism to Evaluate Xenobiotic-Induced Dysfunction.线粒体成为焦点:作为评估外源物诱导功能障碍的模式生物。
Cells. 2023 Aug 22;12(17):2124. doi: 10.3390/cells12172124.
7
Neurobiological Basis of Aversion-Resistant Ethanol Seeking in .……中抗厌恶乙醇寻求行为的神经生物学基础 。(原文不完整,此为根据现有内容翻译)
Metabolites. 2022 Dec 31;13(1):62. doi: 10.3390/metabo13010062.
PLoS Genet. 2019 Dec 31;15(12):e1008509. doi: 10.1371/journal.pgen.1008509. eCollection 2019 Dec.
4
Tachykinins: Neuropeptides That Are Ancient, Diverse, Widespread and Functionally Pleiotropic.速激肽:古老、多样、广泛且功能多效的神经肽
Front Neurosci. 2019 Nov 20;13:1262. doi: 10.3389/fnins.2019.01262. eCollection 2019.
5
CDD/SPARCLE: the conserved domain database in 2020.CDD/SPARCLE:2020 年的保守结构域数据库。
Nucleic Acids Res. 2020 Jan 8;48(D1):D265-D268. doi: 10.1093/nar/gkz991.
6
Escalated Alcohol Self-Administration and Sensitivity to Yohimbine-Induced Reinstatement in Alcohol Preferring Rats: Potential Role of Neurokinin-1 Receptors in the Amygdala.酒精偏爱大鼠中酒精自我给药增加和育亨宾诱导复吸的敏感性:杏仁核中神经激肽-1 受体的潜在作用。
Neuroscience. 2019 Aug 10;413:77-85. doi: 10.1016/j.neuroscience.2019.06.023. Epub 2019 Jun 23.
7
Genome-wide Association Study of Maximum Habitual Alcohol Intake in >140,000 U.S. European and African American Veterans Yields Novel Risk Loci.全基因组关联研究发现超过 140000 名美国欧洲裔和非裔美国退伍军人习惯性最大饮酒量的新风险基因座。
Biol Psychiatry. 2019 Sep 1;86(5):365-376. doi: 10.1016/j.biopsych.2019.03.984. Epub 2019 Apr 8.
8
Compulsivity in Alcohol Use Disorder and Obsessive Compulsive Disorder: Implications for Neuromodulation.酒精使用障碍和强迫症中的强迫行为:对神经调节的启示。
Front Behav Neurosci. 2019 Apr 11;13:70. doi: 10.3389/fnbeh.2019.00070. eCollection 2019.
9
Genome-wide association study of alcohol consumption and use disorder in 274,424 individuals from multiple populations.在来自多个群体的 274424 个人中进行全基因组关联研究,以探讨饮酒和饮酒障碍。
Nat Commun. 2019 Apr 2;10(1):1499. doi: 10.1038/s41467-019-09480-8.
10
Glia-Neuron Interactions in .胶质细胞-神经元相互作用在... 中。
Annu Rev Neurosci. 2019 Jul 8;42:149-168. doi: 10.1146/annurev-neuro-070918-050314. Epub 2019 Mar 18.