Suppr超能文献

从蛋白质设计到冷变性蛋白质的能量景观。

From Protein Design to the Energy Landscape of a Cold Unfolding Protein.

机构信息

Department of Chemistry, University at Buffalo, The State University of New York, Buffalo, New York 14260, United States.

Department of Biochemistry and Biophysics, University of North Carolina at Chapel Hill, Chapel Hill, North Carolina 27599, United States.

出版信息

J Phys Chem B. 2022 Feb 17;126(6):1212-1231. doi: 10.1021/acs.jpcb.1c10750. Epub 2022 Feb 7.

Abstract

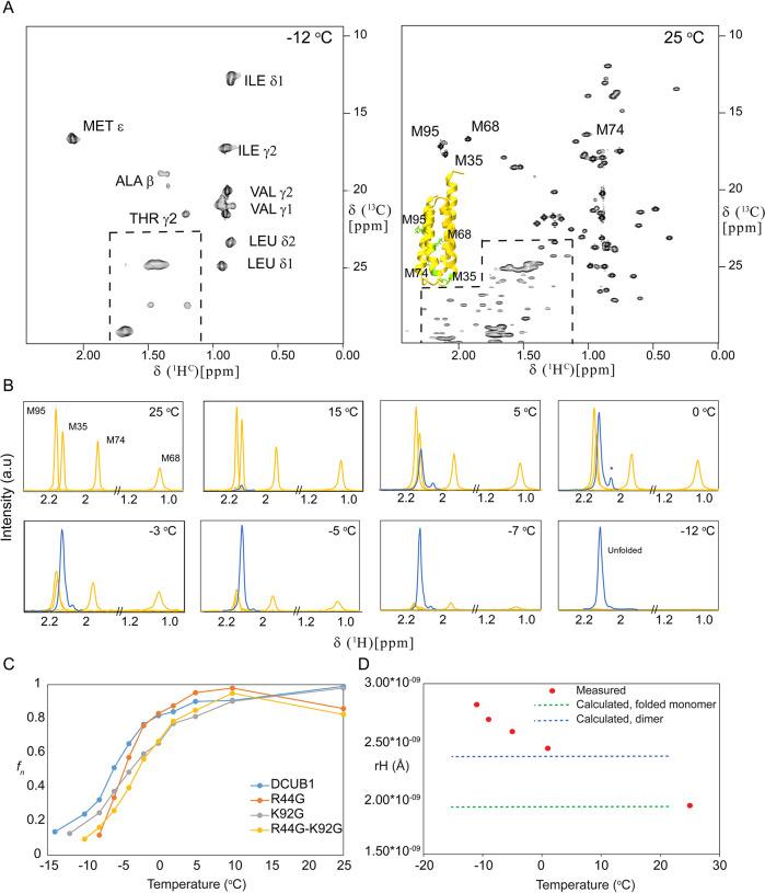
Understanding protein folding is crucial for protein sciences. The conformational spaces and energy landscapes of cold (unfolded) protein states, as well as the associated transitions, are hardly explored. Furthermore, it is not known how structure relates to the cooperativity of cold transitions, if cold and heat unfolded states are thermodynamically similar, and if cold states play important roles for protein function. We created the cold unfolding 4-helix bundle DCUB1 with a de novo designed bipartite hydrophilic/hydrophobic core featuring a hydrogen bond network which extends across the bundle in order to study the relative importance of hydrophobic versus hydrophilic protein-water interactions for cold unfolding. Structural and thermodynamic characterization resulted in the discovery of a complex energy landscape for cold transitions, while the heat unfolded state is a random coil. Below ∼0 °C, the core of DCUB1 disintegrates in a largely cooperative manner, while a near-native helical content is retained. The resulting cold core-unfolded state is compact and features extensive internal dynamics. Below -5 °C, two additional cold transitions are seen, that is, (i) the formation of a water-mediated, compact, and highly dynamic dimer, and (ii) the onset of cold helix unfolding decoupled from cold core unfolding. Our results suggest that cold unfolding is initiated by the intrusion of water into the hydrophilic core network and that cooperativity can be tuned by varying the number of core hydrogen bond networks. Protein design has proven to be invaluable to explore the energy landscapes of cold states and to robustly test related theories.

摘要

理解蛋白质折叠对于蛋白质科学至关重要。冷(未折叠)蛋白质状态的构象空间和能量景观,以及相关的转变,几乎没有被探索过。此外,人们不知道结构如何与冷转变的协同作用相关,如果冷和热展开状态在热力学上是相似的,以及冷状态是否在蛋白质功能中起重要作用。我们创建了具有从头设计的二部分亲水/疏水核心的冷展开 4 螺旋束 DCUB1,该核心具有氢键网络,该网络横跨束延伸,以研究冷展开中疏水性与亲水性蛋白质-水相互作用的相对重要性。结构和热力学特性的研究结果揭示了冷转变的复杂能量景观,而热展开状态是无规卷曲。在约 0°C 以下,DCUB1 的核心以很大的协同方式解体,而保留了近乎天然的螺旋含量。由此产生的冷核心展开状态紧凑,并具有广泛的内部动力学。在-5°C 以下,还观察到另外两个冷转变,即(i)形成水介导的紧凑且高度动态的二聚体,以及(ii)冷螺旋展开与冷核心展开脱耦的开始。我们的结果表明,冷展开是由水侵入亲水核心网络引发的,并且可以通过改变核心氢键网络的数量来调节协同作用。蛋白质设计已被证明对于探索冷状态的能量景观和稳健地测试相关理论非常有价值。

https://cdn.ncbi.nlm.nih.gov/pmc/blobs/2a74/9281400/fab983bc7998/jp1c10750_0002.jpg

文献AI研究员

20分钟写一篇综述,助力文献阅读效率提升50倍。

立即体验

用中文搜PubMed

大模型驱动的PubMed中文搜索引擎

马上搜索

文档翻译

学术文献翻译模型,支持多种主流文档格式。

立即体验