Department of Neurosurgery, Center for Neuroregeneration, Houston Methodist Research Institute, Houston, TX.
Baylor College of Medicine, Houston, TX.
J Cell Biol. 2022 Feb 9;221(4). doi: 10.1083/jcb.202107135.
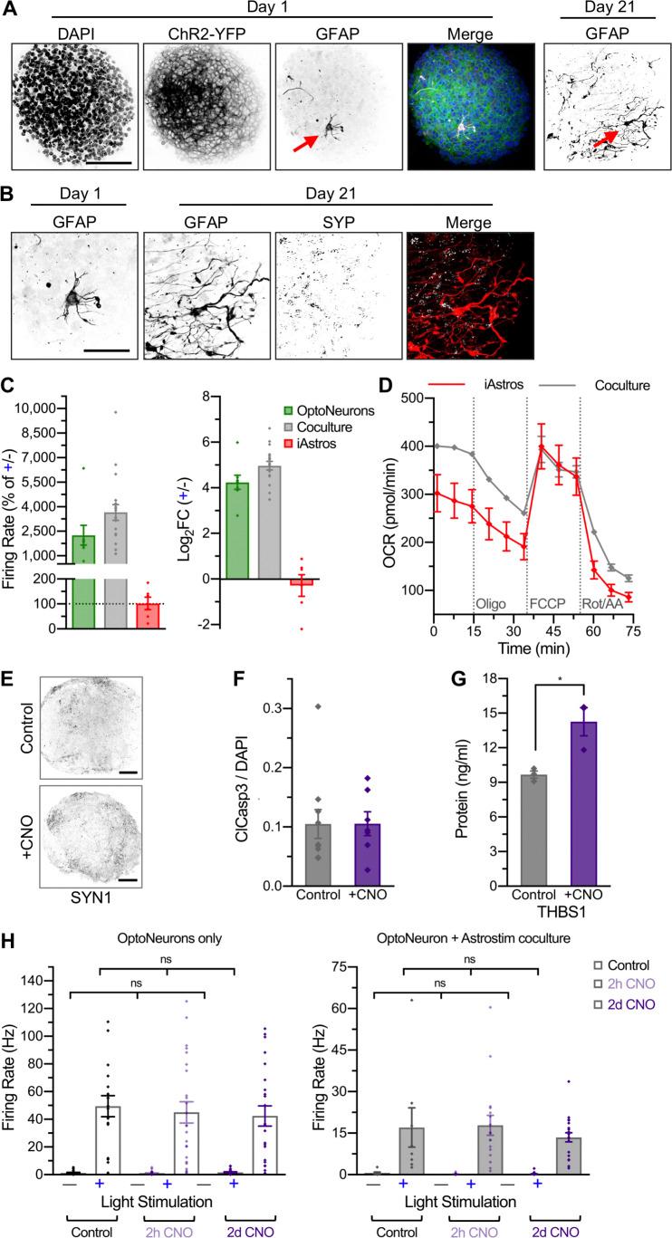
Astrocyte reactivity can directly modulate nervous system function and immune responses during disease and injury. However, the consequence of human astrocyte reactivity in response to specific contexts and within neural networks is obscure. Here, we devised a straightforward bioengineered neural organoid culture approach entailing transcription factor-driven direct differentiation of neurons and astrocytes from human pluripotent stem cells combined with genetically encoded tools for dual cell-selective activation. This strategy revealed that Gq-GPCR activation via chemogenetics in astrocytes promotes a rise in intracellular calcium followed by induction of immediate early genes and thrombospondin 1. However, astrocytes also undergo NF-κB nuclear translocation and secretion of inflammatory proteins, correlating with a decreased evoked firing rate of cocultured optogenetic neurons in suboptimal conditions, without overt neurotoxicity. Altogether, this study clarifies the intrinsic reactivity of human astrocytes in response to targeting GPCRs and delivers a bioengineered approach for organoid-based disease modeling and preclinical drug testing.
星形胶质细胞的反应性可以在疾病和损伤期间直接调节神经系统功能和免疫反应。然而,人类星形胶质细胞对特定环境和神经网络内的反应的后果尚不清楚。在这里,我们设计了一种简单的生物工程神经类器官培养方法,该方法涉及转录因子驱动的人多能干细胞中神经元和星形胶质细胞的直接分化,以及用于双细胞选择性激活的基因编码工具。该策略表明,通过化学遗传学在星形胶质细胞中激活 Gq-GPCR 会导致细胞内钙升高,随后诱导即刻早期基因和血栓素 1 的表达。然而,星形胶质细胞也会发生 NF-κB 核易位和炎症蛋白的分泌,这与在亚最佳条件下共培养的光遗传神经元的诱发放电率降低相关,而没有明显的神经毒性。总的来说,这项研究阐明了人类星形胶质细胞对靶向 GPCR 的内在反应性,并提供了一种基于类器官的疾病建模和临床前药物测试的生物工程方法。