Department of Gynecology, University Medical Center Hamburg-Eppendorf, 20251 Hamburg, Germany.
MSH Medical School Hamburg, Faculty of Medicine, Medical University, 20251 Hamburg, Germany.
Int J Mol Sci. 2022 Feb 8;23(3):1900. doi: 10.3390/ijms23031900.
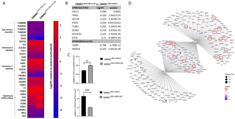
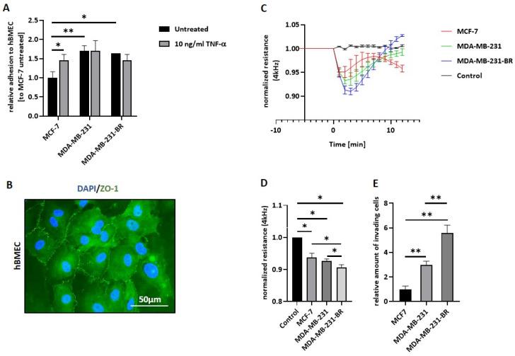
Brain metastases (BM) represent a growing problem for breast cancer (BC) patients. Recent studies have demonstrated a strong impact of the BC molecular subtype on the incidence of BM development. This study explores the interaction between BC cells of different molecular subtypes and the blood-brain barrier (BBB). We compared the ability of BC cells of different molecular subtypes to overcome several steps (adhesion to the brain endothelium, disruption of the BBB, and invasion through the endothelial layer) during cerebral metastases formation, in vitro as well as in vivo. Further, the impact of these cells on the BBB was deciphered at the molecular level by transcriptome analysis of the triple-negative (TNBC) cells themselves as well as of hBMECs after cocultivation with BC cell secretomes. Compared to luminal BC cells, TNBC cells have a greater ability to influence the BBB in vitro and consequently develop BM in vivo. The brain-seeking subline and parental TNBC cells behaved similarly in terms of adhesion, whereas the first showed a stronger impact on the brain endothelium integrity and increased invasive ability. The comparative transcriptome revealed potential brain-metastatic-specific key regulators involved in the aforementioned processes, e.g., the angiogenesis-related factors TNXIP and CXCL1. In addition, the transcriptomes of the two TNBC cell lines strongly differed in certain angiogenesis-associated factors and in several genes related to cell migration and invasion. Based on the present study, we hypothesize that the tumor cell's ability to disrupt the BBB via angiogenesis activation, together with increased cellular motility, is required for BC cells to overcome the BBB and develop brain metastases.
脑转移(BM)是乳腺癌(BC)患者面临的一个日益严重的问题。最近的研究表明,BC 的分子亚型对 BM 发展的发生率有很大的影响。本研究探讨了不同分子亚型的 BC 细胞与血脑屏障(BBB)之间的相互作用。我们比较了不同分子亚型的 BC 细胞在体外和体内形成脑转移时克服几个步骤(与脑内皮细胞黏附、破坏 BBB 和穿过内皮层浸润)的能力。此外,通过对三阴性乳腺癌(TNBC)细胞自身以及与 BC 细胞分泌组共培养后的 hBMECs 的转录组分析,从分子水平上揭示了这些细胞对 BBB 的影响。与腔面型 BC 细胞相比,TNBC 细胞在体外具有更大的影响 BBB 的能力,因此在体内形成 BM。脑趋向亚系和亲本 TNBC 细胞在黏附方面表现相似,而前者对脑内皮完整性的影响更强,侵袭能力也增强。比较转录组揭示了潜在的与脑转移特异性相关的关键调节因子,如与血管生成相关的因子 TNXIP 和 CXCL1。此外,两种 TNBC 细胞系的转录组在某些与血管生成相关的因子和几个与细胞迁移和浸润相关的基因上存在明显差异。基于本研究,我们假设肿瘤细胞通过血管生成激活破坏 BBB 的能力以及增加细胞迁移性是 BC 细胞克服 BBB 并形成脑转移所必需的。