• 文献检索
  • 文档翻译
  • 深度研究
  • 学术资讯
  • Suppr Zotero 插件Zotero 插件
  • 邀请有礼
  • 套餐&价格
  • 历史记录
应用&插件
Suppr Zotero 插件Zotero 插件浏览器插件Mac 客户端Windows 客户端微信小程序
定价
高级版会员购买积分包购买API积分包
服务
文献检索文档翻译深度研究API 文档MCP 服务
关于我们
关于 Suppr公司介绍联系我们用户协议隐私条款
关注我们

Suppr 超能文献

核心技术专利:CN118964589B侵权必究
粤ICP备2023148730 号-1Suppr @ 2026

文献检索

告别复杂PubMed语法,用中文像聊天一样搜索,搜遍4000万医学文献。AI智能推荐,让科研检索更轻松。

立即免费搜索

文件翻译

保留排版,准确专业,支持PDF/Word/PPT等文件格式,支持 12+语言互译。

免费翻译文档

深度研究

AI帮你快速写综述,25分钟生成高质量综述,智能提取关键信息,辅助科研写作。

立即免费体验

CRISPR/Cas9诱导的旁系同源基因间的基因转换。

CRISPR/Cas9-induced gene conversion between paralogs.

作者信息

Yanovsky-Dagan Shira, Frumkin Ayala, Lupski James R, Harel Tamar

机构信息

Department of Genetics, Hadassah Medical Organization, Jerusalem, Israel.

Department of Molecular and Human Genetics, Baylor College of Medicine, Houston, TX, USA.

出版信息

HGG Adv. 2022 Jan 25;3(2):100092. doi: 10.1016/j.xhgg.2022.100092. eCollection 2022 Apr 14.

DOI:10.1016/j.xhgg.2022.100092
PMID:35199044
原文链接:https://pmc.ncbi.nlm.nih.gov/articles/PMC8844715/
Abstract

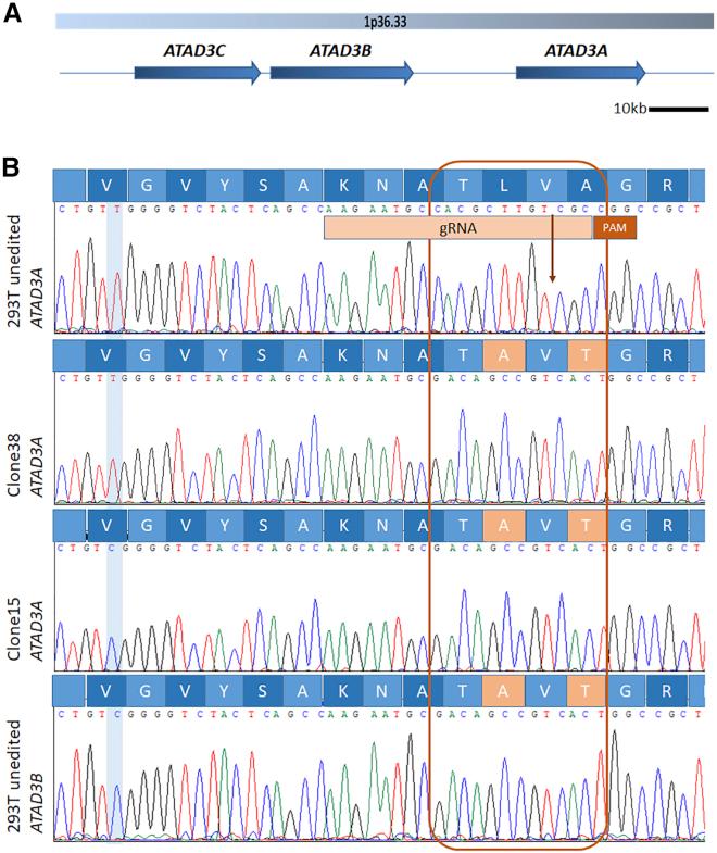
Paralogs and pseudogenes are abundant within the human genome, and can mediate non-allelic homologous recombination (NAHR) or gene conversion events. The locus contains three paralogs situated in tandem, and is therefore prone to NAHR-mediated deletions and duplications associated with severe neurological phenotypes. To study this locus further, we aimed to generate biallelic loss-of-function variants in by CRISPR/Cas9 genome editing. Unexpectedly, two of the generated clones underwent gene conversion, as evidenced by replacement of the targeted sequence of by a donor sequence from its paralog We highlight the complexity of CRISPR/Cas9 design, end-product formation, and recombination repair mechanisms for CRISPR/Cas9 delivery as a nucleic acid molecular therapy when targeting genes that have paralogs or pseudogenes, and advocate meticulous evaluation of resultant clones in model organisms. In addition, we suggest that endogenous gene conversion may be used to repair missense variants in genes with paralogs or pseudogenes.

摘要

旁系同源基因和假基因在人类基因组中大量存在,并可介导非等位基因同源重组(NAHR)或基因转换事件。该基因座包含三个串联排列的旁系同源基因,因此容易发生与严重神经学表型相关的NAHR介导的缺失和重复。为了进一步研究该基因座,我们旨在通过CRISPR/Cas9基因组编辑在其中产生双等位基因功能丧失变体。出乎意料的是,两个产生的克隆发生了基因转换,这通过其旁系同源基因的供体序列取代该基因座的靶向序列得到证明。我们强调了在靶向具有旁系同源基因或假基因的基因时,作为核酸分子疗法的CRISPR/Cas9设计、终产物形成和重组修复机制的复杂性,并主张在模式生物中对所得克隆进行细致评估。此外,我们建议内源性基因转换可用于修复具有旁系同源基因或假基因的基因中的错义变体。

https://cdn.ncbi.nlm.nih.gov/pmc/blobs/a61c/8844715/c308cefb4f71/gr3.jpg
https://cdn.ncbi.nlm.nih.gov/pmc/blobs/a61c/8844715/3d24510c781e/gr1.jpg
https://cdn.ncbi.nlm.nih.gov/pmc/blobs/a61c/8844715/de35c4147858/gr2.jpg
https://cdn.ncbi.nlm.nih.gov/pmc/blobs/a61c/8844715/c308cefb4f71/gr3.jpg
https://cdn.ncbi.nlm.nih.gov/pmc/blobs/a61c/8844715/3d24510c781e/gr1.jpg
https://cdn.ncbi.nlm.nih.gov/pmc/blobs/a61c/8844715/de35c4147858/gr2.jpg
https://cdn.ncbi.nlm.nih.gov/pmc/blobs/a61c/8844715/c308cefb4f71/gr3.jpg

相似文献

1
CRISPR/Cas9-induced gene conversion between paralogs.CRISPR/Cas9诱导的旁系同源基因间的基因转换。
HGG Adv. 2022 Jan 25;3(2):100092. doi: 10.1016/j.xhgg.2022.100092. eCollection 2022 Apr 14.
2
Single-Strand Annealing Plays a Major Role in Double-Strand DNA Break Repair following CRISPR-Cas9 Cleavage in .单链退火在 CRISPR-Cas9 切割后双链 DNA 断裂修复中起主要作用。
mSphere. 2019 Aug 21;4(4):e00408-19. doi: 10.1128/mSphere.00408-19.
3
Recurrent De Novo NAHR Reciprocal Duplications in the ATAD3 Gene Cluster Cause a Neurogenetic Trait with Perturbed Cholesterol and Mitochondrial Metabolism.ATAD3 基因簇内的新发从头 NAHR 相互易位重复导致伴有胆固醇和线粒体代谢紊乱的神经遗传特征。
Am J Hum Genet. 2020 Feb 6;106(2):272-279. doi: 10.1016/j.ajhg.2020.01.007. Epub 2020 Jan 30.
4
Optimized CRISPR-Cas9 Genome Editing for and Its Use To Target a Multigene Family, Induce Chromosomal Translocation, and Study DNA Break Repair Mechanisms.用于优化CRISPR-Cas9基因组编辑及其靶向多基因家族、诱导染色体易位和研究DNA断裂修复机制的应用
mSphere. 2017 Jan 18;2(1). doi: 10.1128/mSphere.00340-16. eCollection 2017 Jan-Feb.
5
Gene Editing in Clinical Practice: Where are We?临床实践中的基因编辑:我们目前处于什么阶段?
Indian J Clin Biochem. 2019 Jan;34(1):19-25. doi: 10.1007/s12291-018-0804-4. Epub 2019 Jan 1.
6
CRISPR-Cas9-Mediated Genome Editing in Leishmania donovani.利什曼原虫中CRISPR-Cas9介导的基因组编辑
mBio. 2015 Jul 21;6(4):e00861. doi: 10.1128/mBio.00861-15.
7
Efficient SSA-mediated precise genome editing using CRISPR/Cas9.利用 CRISPR/Cas9 通过高效的 SSA 介导精确基因组编辑。
FEBS J. 2018 Sep;285(18):3362-3375. doi: 10.1111/febs.14626. Epub 2018 Aug 25.
8
A CRISPR/Cas9 library to map the HIV-1 provirus genetic fitness.一个用于绘制HIV-1前病毒基因适应性图谱的CRISPR/Cas9文库。
Acta Virol. 2019;63(2):129-138. doi: 10.4149/av_2019_201.
9
Functional interpretation of ATAD3A variants in neuro-mitochondrial phenotypes.神经-线粒体表型中 ATAD3A 变体的功能解释。
Genome Med. 2021 Apr 12;13(1):55. doi: 10.1186/s13073-021-00873-3.
10
Error-free recombination in sugarcane mediated by only 30 nucleotides of homology and CRISPR/Cas9 induced DNA breaks or Cre-recombinase.仅通过 30 个核苷酸同源性和 CRISPR/Cas9 诱导的 DNA 断裂或 Cre 重组酶介导的甘蔗无差错重组。
Biotechnol J. 2021 Jun;16(6):e2000650. doi: 10.1002/biot.202000650. Epub 2021 Mar 24.

引用本文的文献

1
Efficient GBA1 editing via HDR with ssODNs by outcompeting pseudogene-mediated gene conversion upon CRISPR/Cas9 cleavage.通过CRISPR/Cas9切割时与假基因介导的基因转换竞争,利用单链寡脱氧核苷酸通过同源定向修复进行高效GBA1编辑。
Front Genome Ed. 2025 Apr 30;7:1581743. doi: 10.3389/fgeed.2025.1581743. eCollection 2025.
2
Transcriptome analysis of atad3-null zebrafish embryos elucidates possible disease mechanisms.对Atad3基因缺失的斑马鱼胚胎进行转录组分析,阐明了可能的疾病机制。
Orphanet J Rare Dis. 2025 Apr 15;20(1):181. doi: 10.1186/s13023-025-03709-0.
3
Biology in balance: human diploid genome integrity, gene dosage, and genomic medicine.

本文引用的文献

1
Pseudogene-Mediated Gene Conversion After CRISPR-Cas9 Editing Demonstrated by Partial Conversion with .经 CRISPR-Cas9 编辑后通过. 部分转换证明的假基因介导的基因转换
CRISPR J. 2021 Oct;4(5):699-709. doi: 10.1089/crispr.2021.0052. Epub 2021 Sep 23.
2
Clan genomics: From OMIM phenotypic traits to genes and biology.族基因组学:从 OMIM 表型特征到基因和生物学。
Am J Med Genet A. 2021 Nov;185(11):3294-3313. doi: 10.1002/ajmg.a.62434. Epub 2021 Aug 18.
3
Current advances in overcoming obstacles of CRISPR/Cas9 off-target genome editing.
平衡的生物学:人类二倍体基因组完整性、基因剂量和基因组医学。
Trends Genet. 2022 Jun;38(6):554-571. doi: 10.1016/j.tig.2022.03.001. Epub 2022 Apr 18.
克服 CRISPR/Cas9 脱靶基因组编辑障碍的最新进展。
Mol Genet Metab. 2021 Sep-Oct;134(1-2):77-86. doi: 10.1016/j.ymgme.2021.08.002. Epub 2021 Aug 8.
4
Frequent loss of heterozygosity in CRISPR-Cas9-edited early human embryos.CRISPR-Cas9 编辑的早期人类胚胎中频繁的杂合性丢失。
Proc Natl Acad Sci U S A. 2021 Jun 1;118(22). doi: 10.1073/pnas.2004832117. Epub 2021 Apr 9.
5
Chromothripsis as an on-target consequence of CRISPR-Cas9 genome editing.染色体重排是 CRISPR-Cas9 基因组编辑的一种靶向后果。
Nat Genet. 2021 Jun;53(6):895-905. doi: 10.1038/s41588-021-00838-7. Epub 2021 Apr 12.
6
Functional interpretation of ATAD3A variants in neuro-mitochondrial phenotypes.神经-线粒体表型中 ATAD3A 变体的功能解释。
Genome Med. 2021 Apr 12;13(1):55. doi: 10.1186/s13073-021-00873-3.
7
Novel disease resistance gene paralogs created by CRISPR/Cas9 in soy.利用 CRISPR/Cas9 在大豆中创造的新的抗病基因同源物。
Plant Cell Rep. 2021 Jun;40(6):1047-1058. doi: 10.1007/s00299-021-02678-5. Epub 2021 Mar 11.
8
Fatal perinatal mitochondrial cardiac failure caused by recurrent duplications in the locus.由 位点反复重复引起的致命围产期线粒体心脏衰竭。
Med. 2021 Jan 15;2(1):49-73. doi: 10.1016/j.medj.2020.06.004. Epub 2020 Jul 9.
9
Gene conversion following CRISPR/Cas9 DNA cleavage: an overlooked effect.CRISPR/Cas9介导的DNA切割后的基因转换:一种被忽视的效应。
Gene Ther. 2020 Jun;27(6):245-246. doi: 10.1038/s41434-020-0154-8. Epub 2020 Apr 27.
10
CRISPR/Cas9 increases mitotic gene conversion in human cells.CRISPR/Cas9 增加了人类细胞有丝分裂中的基因转换。
Gene Ther. 2020 Jun;27(6):281-296. doi: 10.1038/s41434-020-0126-z. Epub 2020 Feb 4.