Suppr超能文献

用于肺部低剂量超高分辨率光子计数探测器CT的量子迭代重建

Quantum Iterative Reconstruction for Low-Dose Ultra-High-Resolution Photon-Counting Detector CT of the Lung.

作者信息

Sartoretti Thomas, Racine Damien, Mergen Victor, Jungblut Lisa, Monnin Pascal, Flohr Thomas G, Martini Katharina, Frauenfelder Thomas, Alkadhi Hatem, Euler André

机构信息

Institute of Diagnostic and Interventional Radiology, University Hospital Zurich, University of Zurich, CH-8091 Zurich, Switzerland.

Institute of Radiation Physics (IRA), Lausanne University Hospital (CHUV), University of Lausanne (UNIL), CH-1010 Lausanne, Switzerland.

出版信息

Diagnostics (Basel). 2022 Feb 18;12(2):522. doi: 10.3390/diagnostics12020522.

Abstract

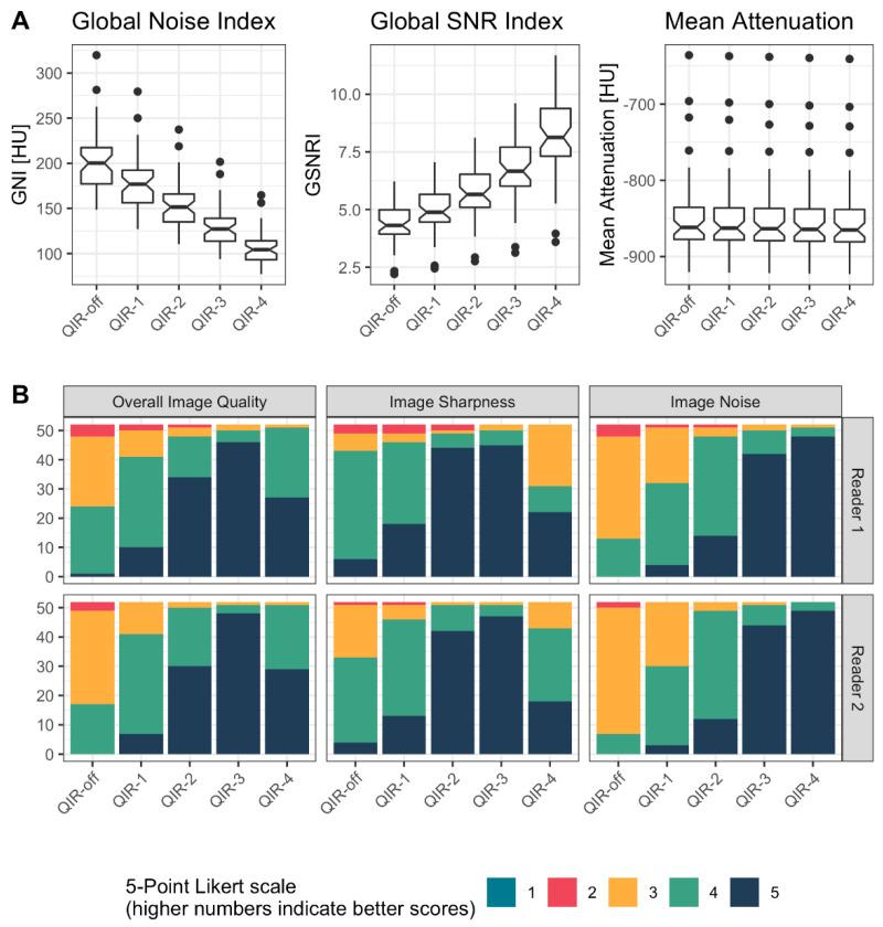
The aim of this study was to characterize image quality and to determine the optimal strength levels of a novel iterative reconstruction algorithm (quantum iterative reconstruction, QIR) for low-dose, ultra-high-resolution (UHR) photon-counting detector CT (PCD-CT) of the lung. Images were acquired on a clinical dual-source PCD-CT in the UHR mode and reconstructed with a sharp lung reconstruction kernel at different strength levels of QIR (QIR-1 to QIR-4) and without QIR (QIR-off). Noise power spectrum (NPS) and target transfer function (TTF) were analyzed in a cylindrical phantom. 52 consecutive patients referred for low-dose UHR chest PCD-CT were included (CTDI: 1 ± 0.6 mGy). Quantitative image quality analysis was performed computationally which included the calculation of the global noise index (GNI) and the global signal-to-noise ratio index (GSNRI). The mean attenuation of the lung parenchyma was measured. Two readers graded images qualitatively in terms of overall image quality, image sharpness, and subjective image noise using 5-point Likert scales. In the phantom, an increase in the QIR level slightly decreased spatial resolution and considerably decreased noise amplitude without affecting the frequency content. In patients, GNI decreased from QIR-off (202 ± 34 HU) to QIR-4 (106 ± 18 HU) ( < 0.001) by 48%. GSNRI increased from QIR-off (4.4 ± 0.8) to QIR-4 (8.2 ± 1.6) ( < 0.001) by 87%. Attenuation of lung parenchyma was highly comparable among reconstructions (QIR-off: -849 ± 53 HU to QIR-4: -853 ± 52 HU, < 0.001). Subjective noise was best in QIR-4 ( < 0.001), while QIR-3 was best for sharpness and overall image quality ( < 0.001). Thus, our phantom and patient study indicates that QIR-3 provides the optimal iterative reconstruction level for low-dose, UHR PCD-CT of the lungs.

摘要

本研究的目的是对图像质量进行表征,并确定一种新型迭代重建算法(量子迭代重建,QIR)在肺部低剂量、超高分辨率(UHR)光子计数探测器CT(PCD-CT)中的最佳强度水平。在临床双源PCD-CT上以UHR模式采集图像,并使用锐利的肺部重建内核在不同强度水平的QIR(QIR-1至QIR-4)下以及不使用QIR(QIR-off)进行重建。在圆柱形体模中分析噪声功率谱(NPS)和目标传递函数(TTF)。纳入了52例连续接受低剂量UHR胸部PCD-CT检查的患者(CTDI:1±0.6 mGy)。通过计算进行定量图像质量分析,包括计算全局噪声指数(GNI)和全局信噪比指数(GSNRI)。测量肺实质的平均衰减。两名阅片者使用5分李克特量表对图像的整体图像质量、图像清晰度和主观图像噪声进行定性评分。在体模中,QIR水平的增加会使空间分辨率略有下降,噪声幅度显著降低,而不影响频率成分。在患者中,GNI从QIR-off(202±34 HU)降至QIR-4(106±18 HU)(<0.001),降幅为48%。GSNRI从QIR-off(4.4±0.8)增至QIR-4(8.2±1.6)(<0.001),增幅为87%。肺实质的衰减在各重建图像之间具有高度可比性(QIR-off:-849±53 HU至QIR-4:-853±52 HU,<0.001)。主观噪声在QIR-4时最佳(<0.001),而QIR-3在清晰度和整体图像质量方面最佳(<0.001)。因此,我们的体模和患者研究表明,QIR-3为肺部低剂量、UHR PCD-CT提供了最佳的迭代重建水平。

https://cdn.ncbi.nlm.nih.gov/pmc/blobs/5e4a/8871296/7fba9da267d4/diagnostics-12-00522-g001.jpg

文献AI研究员

20分钟写一篇综述,助力文献阅读效率提升50倍。

立即体验

用中文搜PubMed

大模型驱动的PubMed中文搜索引擎

马上搜索

文档翻译

学术文献翻译模型,支持多种主流文档格式。

立即体验