Suppr超能文献

PLAT在乳腺癌中的低表达提示预后不良及高免疫浸润水平。

Low Expression of PLAT in Breast Cancer Infers Poor Prognosis and High Immune Infiltrating Level.

作者信息

Wang Xinyang, Xue Dandan, Zhu Xiaoxia, Geng Rui, Bao Xin, Chen Xiang, Xia Tiansong

机构信息

Department of Breast Surgery, The First Affiliated Hospital with Nanjing Medical University, Nanjing, People's Republic of China.

Department of Thyroid and Breast, Yixing People's Hospital Affiliated to Jiangsu University, Yixing, People's Republic of China.

出版信息

Int J Gen Med. 2021 Dec 22;14:10213-10224. doi: 10.2147/IJGM.S341959. eCollection 2021.

Abstract

PURPOSE

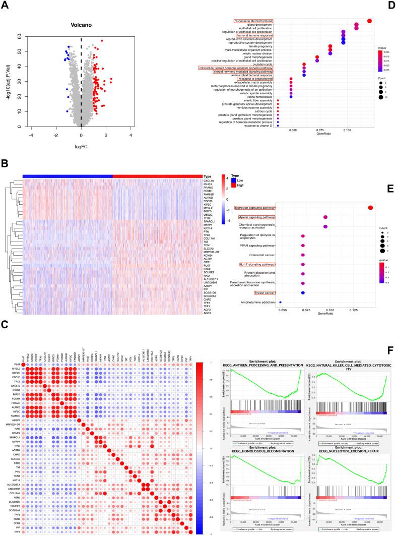
Breast cancer accounts for the highest incidence of tumors in women. Immune infiltrating of the tumor microenvironment positively correlates with the overall survival of breast cancer patients. PLAT can affect the development of many cancers, but its mechanism in breast cancer is unclear. We assessed the correlation between PLAT and immune infiltrating in breast cancer based on the TCGA database.

PATIENTS AND METHODS

The expression and DNA methylation of PLAT in breast cancer with different clinical characteristics was tested by Wilcoxon signed rank test and displayed by box plot. Sequentially, Kaplan-Meier plot was employed to compare the difference in overall survival rates between patients with different expressed levels. Univariate and multivariate Cox regression analyses were used to validate whether PLAT is an independent prognostic factor of breast cancer. After that, GO, KEGG, and gene-set enrichment analysis were employed to do functional enrichment analysis. Finally, TIMER, TISIDB database, and ssGSEA algorithm were used to assess the correlation between PLAT expression and various immune characteristics. The correlation between PLAT expression and DNA methylation was examined by Pearson correlation coefficient.

RESULTS

PLAT displays differential expression levels in breast cancer patients with various clinical characteristics. As an independent protective factor for breast cancer, PLAT may significantly correlate with the immune status of breast cancer by adjusting many immune molecules and affecting the immune infiltration in the tumor microenvironment. DNA methylation of PLAT downregulates the gene expression and affects the prognosis of breast cancer.

CONCLUSION

PLAT can be considered a potential biomarker to predict breast cancer prognosis and might contribute to the development of immunological treatment strategies.

摘要

目的

乳腺癌是女性中发病率最高的肿瘤。肿瘤微环境的免疫浸润与乳腺癌患者的总生存期呈正相关。PLAT可影响多种癌症的发展,但其在乳腺癌中的作用机制尚不清楚。我们基于TCGA数据库评估了PLAT与乳腺癌免疫浸润之间的相关性。

患者与方法

采用Wilcoxon符号秩检验检测PLAT在具有不同临床特征的乳腺癌中的表达及DNA甲基化情况,并用箱线图展示。随后,采用Kaplan-Meier法比较不同表达水平患者的总生存率差异。单因素和多因素Cox回归分析用于验证PLAT是否为乳腺癌的独立预后因素。之后,采用GO、KEGG和基因集富集分析进行功能富集分析。最后,利用TIMER、TISIDB数据库和ssGSEA算法评估PLAT表达与各种免疫特征之间的相关性。通过Pearson相关系数检验PLAT表达与DNA甲基化之间的相关性。

结果

PLAT在具有不同临床特征的乳腺癌患者中表现出不同的表达水平。作为乳腺癌的独立保护因素,PLAT可能通过调节多种免疫分子并影响肿瘤微环境中的免疫浸润,与乳腺癌的免疫状态显著相关。PLAT的DNA甲基化下调基因表达并影响乳腺癌的预后。

结论

PLAT可被视为预测乳腺癌预后的潜在生物标志物,并可能有助于免疫治疗策略的发展。

https://cdn.ncbi.nlm.nih.gov/pmc/blobs/8685/8867000/dedab509ddc8/IJGM-14-10213-g0001.jpg

文献AI研究员

20分钟写一篇综述,助力文献阅读效率提升50倍。

立即体验

用中文搜PubMed

大模型驱动的PubMed中文搜索引擎

马上搜索

文档翻译

学术文献翻译模型,支持多种主流文档格式。

立即体验