• 文献检索
  • 文档翻译
  • 深度研究
  • 学术资讯
  • Suppr Zotero 插件Zotero 插件
  • 邀请有礼
  • 套餐&价格
  • 历史记录
应用&插件
Suppr Zotero 插件Zotero 插件浏览器插件Mac 客户端Windows 客户端微信小程序
定价
高级版会员购买积分包购买API积分包
服务
文献检索文档翻译深度研究API 文档MCP 服务
关于我们
关于 Suppr公司介绍联系我们用户协议隐私条款
关注我们

Suppr 超能文献

核心技术专利:CN118964589B侵权必究
粤ICP备2023148730 号-1Suppr @ 2026

文献检索

告别复杂PubMed语法,用中文像聊天一样搜索,搜遍4000万医学文献。AI智能推荐,让科研检索更轻松。

立即免费搜索

文件翻译

保留排版,准确专业,支持PDF/Word/PPT等文件格式,支持 12+语言互译。

免费翻译文档

深度研究

AI帮你快速写综述,25分钟生成高质量综述,智能提取关键信息,辅助科研写作。

立即免费体验

基于PCAT7的BRCA临床预后模型探索

Exploration of the clinical prognostic model of BRCA based on PCAT7.

作者信息

Zhang Zhi, Xiang Chaocheng, Chen Tong, Ma Aimin, Wang Xu, Li Jiaying, Chen Yixuan, Huang Chengyu, Li Ting, Wu Danmei, Mo Steven, Li Dequan

机构信息

Department of Hepatobiliary Surgery, Guangxi Medical University Affiliated Wuming Hospital, Nanning, China.

Department of Breast Surgery, Guangxi Medical University Affiliated Wuming Hospital, Nanning, China.

出版信息

Front Oncol. 2025 Jul 30;15:1580858. doi: 10.3389/fonc.2025.1580858. eCollection 2025.

DOI:10.3389/fonc.2025.1580858
PMID:40809023
原文链接:https://pmc.ncbi.nlm.nih.gov/articles/PMC12343279/
Abstract

PURPOSE

Breast cancer (BRCA) is the most common cancer in women. Overexpression of long non-coding RNA Prostate cancer-associated transcript 7 (PCAT7) in BRCA was correlated with an unfavorable prognosis. Consequently, investigating the function and prognostic significance of PCAT7 in BRCA has become imperative.

METHODS

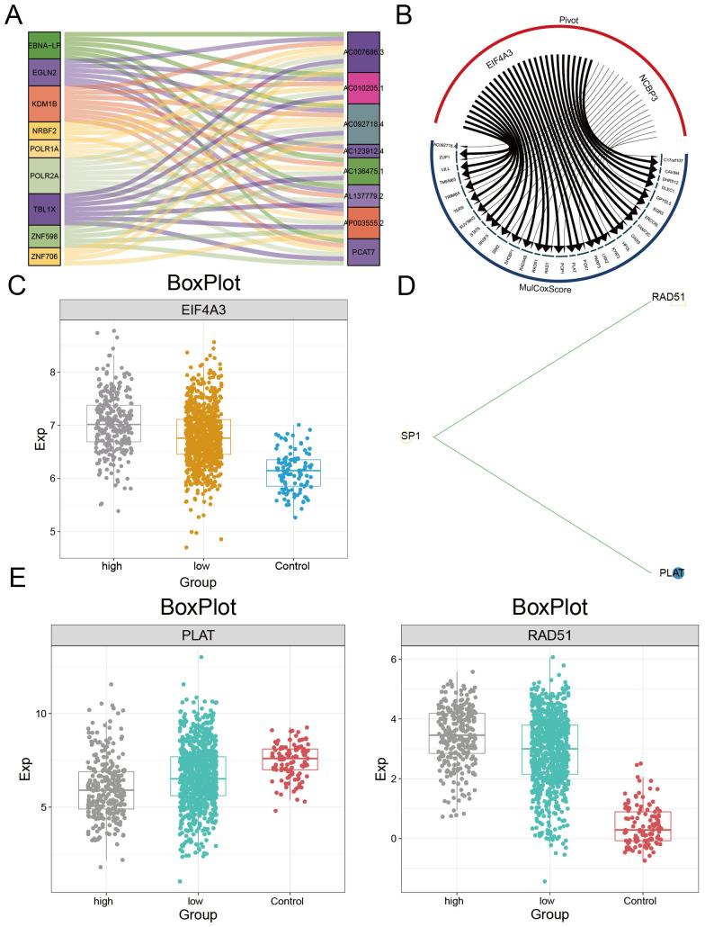
This study used BRCA data from the Cancer Genome Atlas (TCGA) as a training cohort to evaluate the prognostic potential of PCAT7. In addition, luminal A, luminal B, HER2, and basal like triple-negative breast cancer samples were collected clinically to verify the expression of PCAT7. Meanwhile, differentially expressed genes (DEGs) related to PCAT7 were identified. Subsequently, weighted gene co-expression network analysis (WGCNA) was used to identify abnormal regulatory modules of PCAT7 co-expressed genes in BRCA. Furthermore, we used enrichment analysis to evaluate the distribution patterns of genes. We constructed a clinical indicator scoring model based on PCAT7 based prognosis-related genes, followed by correlation analyses to study the relationship between clinical indicators based on PCAT7 expression and immune cell infiltration, immune checkpoint-related genes, and tertiary lymphoid structure marker genes. Pivot analysis based on a hypergeometric approach was used to identify lncRNAs, TFs and RBPs that regulate the set of prognosis-related genes to explore drug targets.

RESULTS

The results showed that PCAT7 was significantly high expression in BRCA, and patients with high expression of PCAT7 had poor prognosis. IHC further confirmed that PCAT7 was significantly overexpressed in BRCA samples of different subtypes, suggesting that PCAT7 has diagnostic potential in BRCA. Meanwhile, a total of 28,892 DEGs and 954 DEmiRNAs were continuously upregulated or downregulated. The most relevant module genes associated with PCAT7 are significantly enriched in immune and cancer-related pathways. PCAT7-based models and model genes were significantly associated with multiple immune checkpoint-related genes and tertiary lymphoid structure marker genes. In addition, PCAT7 is associated with the inhibition of immune cell infiltration.

CONCLUSION

We found that the clinical score of PCAT7 is significantly correlated with the prognosis of BRCA patients, suggesting that PCAT7 is a useful biomarker.

摘要

目的

乳腺癌(BRCA)是女性中最常见的癌症。BRCA中长链非编码RNA前列腺癌相关转录本7(PCAT7)的过表达与不良预后相关。因此,研究PCAT7在BRCA中的功能和预后意义变得势在必行。

方法

本研究使用来自癌症基因组图谱(TCGA)的BRCA数据作为训练队列,以评估PCAT7的预后潜力。此外,临床上收集了腔面A型、腔面B型、HER2型和基底样三阴性乳腺癌样本,以验证PCAT7的表达。同时,鉴定了与PCAT7相关的差异表达基因(DEG)。随后,使用加权基因共表达网络分析(WGCNA)来鉴定BRCA中PCAT7共表达基因的异常调控模块。此外,我们使用富集分析来评估基因的分布模式。我们基于与PCAT7相关的预后基因构建了临床指标评分模型,随后进行相关性分析,以研究基于PCAT7表达的临床指标与免疫细胞浸润、免疫检查点相关基因和三级淋巴结构标记基因之间的关系。基于超几何方法的枢轴分析用于鉴定调控预后相关基因集的长链非编码RNA、转录因子和RNA结合蛋白,以探索药物靶点。

结果

结果显示,PCAT7在BRCA中显著高表达,PCAT7高表达的患者预后较差。免疫组化进一步证实,PCAT7在不同亚型的BRCA样本中显著过表达,表明PCAT7在BRCA中具有诊断潜力。同时,共有28892个DEG和954个差异表达微小RNA(DEmiRNA)持续上调或下调。与PCAT7最相关的模块基因在免疫和癌症相关途径中显著富集。基于PCAT7的模型和模型基因与多个免疫检查点相关基因和三级淋巴结构标记基因显著相关。此外,PCAT7与免疫细胞浸润的抑制有关。

结论

我们发现PCAT7的临床评分与BRCA患者的预后显著相关,表明PCAT7是一种有用的生物标志物。

https://cdn.ncbi.nlm.nih.gov/pmc/blobs/0990/12343279/eb6335521d98/fonc-15-1580858-g008.jpg
https://cdn.ncbi.nlm.nih.gov/pmc/blobs/0990/12343279/2c8cad585efd/fonc-15-1580858-g001.jpg
https://cdn.ncbi.nlm.nih.gov/pmc/blobs/0990/12343279/5f588b27723c/fonc-15-1580858-g002.jpg
https://cdn.ncbi.nlm.nih.gov/pmc/blobs/0990/12343279/a02403c7cc6d/fonc-15-1580858-g003.jpg
https://cdn.ncbi.nlm.nih.gov/pmc/blobs/0990/12343279/82409a0d86ad/fonc-15-1580858-g004.jpg
https://cdn.ncbi.nlm.nih.gov/pmc/blobs/0990/12343279/f940d7ce0950/fonc-15-1580858-g005.jpg
https://cdn.ncbi.nlm.nih.gov/pmc/blobs/0990/12343279/bd8c4bf822f1/fonc-15-1580858-g006.jpg
https://cdn.ncbi.nlm.nih.gov/pmc/blobs/0990/12343279/25b4bda5573b/fonc-15-1580858-g007.jpg
https://cdn.ncbi.nlm.nih.gov/pmc/blobs/0990/12343279/eb6335521d98/fonc-15-1580858-g008.jpg
https://cdn.ncbi.nlm.nih.gov/pmc/blobs/0990/12343279/2c8cad585efd/fonc-15-1580858-g001.jpg
https://cdn.ncbi.nlm.nih.gov/pmc/blobs/0990/12343279/5f588b27723c/fonc-15-1580858-g002.jpg
https://cdn.ncbi.nlm.nih.gov/pmc/blobs/0990/12343279/a02403c7cc6d/fonc-15-1580858-g003.jpg
https://cdn.ncbi.nlm.nih.gov/pmc/blobs/0990/12343279/82409a0d86ad/fonc-15-1580858-g004.jpg
https://cdn.ncbi.nlm.nih.gov/pmc/blobs/0990/12343279/f940d7ce0950/fonc-15-1580858-g005.jpg
https://cdn.ncbi.nlm.nih.gov/pmc/blobs/0990/12343279/bd8c4bf822f1/fonc-15-1580858-g006.jpg
https://cdn.ncbi.nlm.nih.gov/pmc/blobs/0990/12343279/25b4bda5573b/fonc-15-1580858-g007.jpg
https://cdn.ncbi.nlm.nih.gov/pmc/blobs/0990/12343279/eb6335521d98/fonc-15-1580858-g008.jpg

相似文献

1
Exploration of the clinical prognostic model of BRCA based on PCAT7.基于PCAT7的BRCA临床预后模型探索
Front Oncol. 2025 Jul 30;15:1580858. doi: 10.3389/fonc.2025.1580858. eCollection 2025.
2
A novel copper-induced cell death-related lncRNA prognostic signature associated with immune infiltration and clinical value in gastric cancer.一种新型铜诱导细胞死亡相关 lncRNA 预后标志物与胃癌免疫浸润和临床价值相关。
J Cancer Res Clin Oncol. 2023 Sep;149(12):10543-10559. doi: 10.1007/s00432-023-04916-7. Epub 2023 Jun 8.
3
Systemic treatments for metastatic cutaneous melanoma.转移性皮肤黑色素瘤的全身治疗
Cochrane Database Syst Rev. 2018 Feb 6;2(2):CD011123. doi: 10.1002/14651858.CD011123.pub2.
4
Cost-effectiveness of using prognostic information to select women with breast cancer for adjuvant systemic therapy.利用预后信息为乳腺癌患者选择辅助性全身治疗的成本效益
Health Technol Assess. 2006 Sep;10(34):iii-iv, ix-xi, 1-204. doi: 10.3310/hta10340.
5
Prescription of Controlled Substances: Benefits and Risks管制药品的处方:益处与风险
6
Comprehensive research into prognostic and immune signatures of transcription factor family in breast cancer.全面研究乳腺癌转录因子家族的预后和免疫特征。
BMC Med Genomics. 2023 Apr 25;16(1):87. doi: 10.1186/s12920-023-01521-y.
7
Bioinformatics analysis identifies BST1 as a potential therapeutic target linked to neutrophil extracellular traps in patients with acute liver failure.生物信息学分析确定BST1是与急性肝衰竭患者中性粒细胞胞外诱捕网相关的潜在治疗靶点。
Sci Rep. 2025 Jul 8;15(1):24549. doi: 10.1038/s41598-025-05792-6.
8
Molecular subtypes of lung adenocarcinoma patients for prognosis and therapeutic response prediction with machine learning on 13 programmed cell death patterns.基于 13 种程序性细胞死亡模式的机器学习对肺腺癌患者预后和治疗反应预测的分子亚型。
J Cancer Res Clin Oncol. 2023 Oct;149(13):11351-11368. doi: 10.1007/s00432-023-05000-w. Epub 2023 Jun 28.
9
Impact of residual disease as a prognostic factor for survival in women with advanced epithelial ovarian cancer after primary surgery.原发性手术后晚期上皮性卵巢癌患者残留病灶对生存预后的影响。
Cochrane Database Syst Rev. 2022 Sep 26;9(9):CD015048. doi: 10.1002/14651858.CD015048.pub2.
10
Systemic pharmacological treatments for chronic plaque psoriasis: a network meta-analysis.系统性药理学治疗慢性斑块状银屑病:网络荟萃分析。
Cochrane Database Syst Rev. 2021 Apr 19;4(4):CD011535. doi: 10.1002/14651858.CD011535.pub4.

本文引用的文献

1
Wnt signaling in colorectal cancer: pathogenic role and therapeutic target.结直肠癌中的 Wnt 信号通路:致病作用和治疗靶点。
Mol Cancer. 2022 Jul 14;21(1):144. doi: 10.1186/s12943-022-01616-7.
2
LncRNA PCAT7 promotes non-small cell lung cancer progression by activating miR-486-5p/CDK4 axis-mediated cell cycle.长链非编码RNA PCAT7通过激活miR-486-5p/CDK4轴介导的细胞周期促进非小细胞肺癌进展。
Am J Transl Res. 2022 May 15;14(5):3003-3016. eCollection 2022.
3
Cross-Talk between p53 and Wnt Signaling in Cancer.p53 与癌症中 Wnt 信号的串扰
Biomolecules. 2022 Mar 15;12(3):453. doi: 10.3390/biom12030453.
4
Low Expression of PLAT in Breast Cancer Infers Poor Prognosis and High Immune Infiltrating Level.PLAT在乳腺癌中的低表达提示预后不良及高免疫浸润水平。
Int J Gen Med. 2021 Dec 22;14:10213-10224. doi: 10.2147/IJGM.S341959. eCollection 2021.
5
hsa_circ_0068631 promotes breast cancer progression through c-Myc by binding to EIF4A3.hsa_circ_0068631通过与EIF4A3结合,经由c-Myc促进乳腺癌进展。
Mol Ther Nucleic Acids. 2021 Jul 16;26:122-134. doi: 10.1016/j.omtn.2021.07.003. eCollection 2021 Dec 3.
6
Mast Cells: A New Frontier for Cancer Immunotherapy.肥大细胞:癌症免疫治疗的新前沿。
Cells. 2021 May 21;10(6):1270. doi: 10.3390/cells10061270.
7
Mast Cells and Skin and Breast Cancers: A Complicated and Microenvironment-Dependent Role.肥大细胞与皮肤和乳腺癌:一种复杂且依赖于微环境的作用。
Cells. 2021 Apr 23;10(5):986. doi: 10.3390/cells10050986.
8
Cancer Stemness: p53 at the Wheel.癌症干性:掌控方向盘的p53
Front Oncol. 2021 Jan 11;10:604124. doi: 10.3389/fonc.2020.604124. eCollection 2020.
9
LncRNA promotes the malignant progression of breast cancer by regulating ErbB/PI3K/Akt pathway.LncRNA 通过调节 ErbB/PI3K/Akt 通路促进乳腺癌的恶性进展。
Future Oncol. 2021 Feb;17(6):701-710. doi: 10.2217/fon-2020-0273. Epub 2021 Jan 6.
10
Immunotherapy for early breast cancer: too soon, too superficial, or just right?早期乳腺癌的免疫治疗:为时过早,过于肤浅,还是恰到好处?
Ann Oncol. 2021 Mar;32(3):323-336. doi: 10.1016/j.annonc.2020.11.022. Epub 2020 Dec 9.