Suppr超能文献

裂殖酵母中与生长速率相关和营养特异性的基因表达资源分配。

Growth-rate-dependent and nutrient-specific gene expression resource allocation in fission yeast.

机构信息

Medical Research Council London Institute of Medical Sciences (MRC LMS), London, UK.

Institute of Clinical Sciences (ICS), Faculty of Medicine, Imperial College London, London, UK.

出版信息

Life Sci Alliance. 2022 Feb 28;5(5). doi: 10.26508/lsa.202101223. Print 2022 May.

Abstract

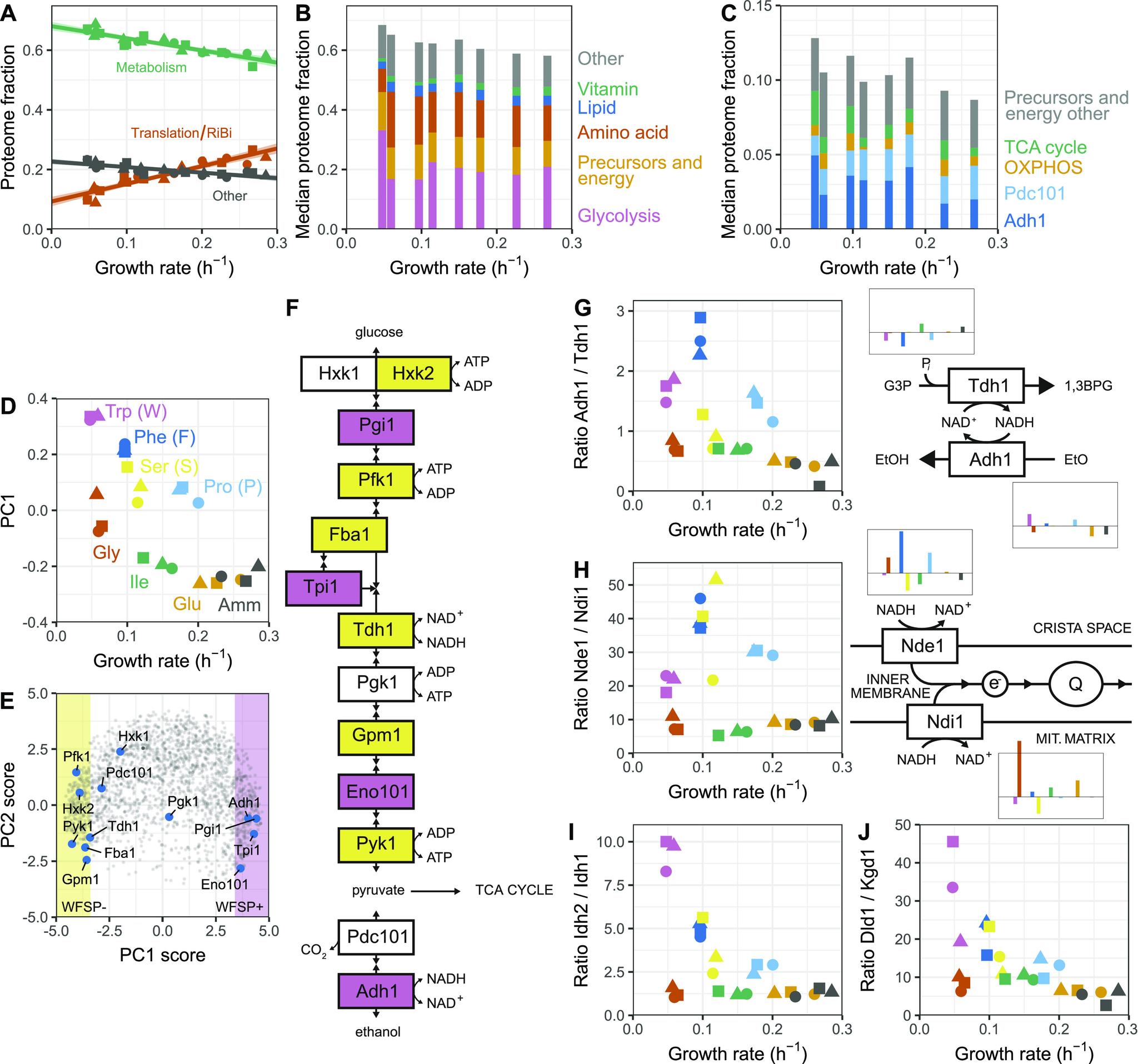
Cellular resources are limited and their relative allocation to gene expression programmes determines physiological states and global properties such as the growth rate. Here, we determined the importance of the growth rate in explaining relative changes in protein and mRNA levels in the simple eukaryote grown on non-limiting nitrogen sources. Although expression of half of fission yeast genes was significantly correlated with the growth rate, this came alongside wide-spread nutrient-specific regulation. Proteome and transcriptome often showed coordinated regulation but with notable exceptions, such as metabolic enzymes. Genes positively correlated with growth rate participated in every level of protein production apart from RNA polymerase II-dependent transcription. Negatively correlated genes belonged mainly to the environmental stress response programme. Critically, metabolic enzymes, which represent ∼55-70% of the proteome by mass, showed mostly condition-specific regulation. In summary, we provide a rich account of resource allocation to gene expression in a simple eukaryote, advancing our basic understanding of the interplay between growth-rate-dependent and nutrient-specific gene expression.

摘要

细胞资源是有限的,它们在基因表达程序中的相对分配决定了生理状态和全局特性,如生长速率。在这里,我们确定了生长速率在解释简单真核生物在非限制氮源上生长时蛋白质和 mRNA 水平相对变化中的重要性。尽管有一半的酵母基因的表达与生长速率显著相关,但这伴随着广泛的营养特异性调节。蛋白质组和转录组通常表现出协调的调节,但也有明显的例外,如代谢酶。与生长速率呈正相关的基因参与了除 RNA 聚合酶 II 依赖性转录之外的蛋白质生产的各个层面。负相关的基因主要属于环境应激反应程序。关键的是,代谢酶占蛋白质组的质量的 55-70%,主要表现出条件特异性调节。总之,我们提供了一个简单真核生物中资源分配到基因表达的详细说明,增进了我们对生长速率依赖性和营养特异性基因表达之间相互作用的基本理解。

https://cdn.ncbi.nlm.nih.gov/pmc/blobs/93ac/8886410/e7d60d1627ea/LSA-2021-01223_Fig1.jpg

文献检索

告别复杂PubMed语法,用中文像聊天一样搜索,搜遍4000万医学文献。AI智能推荐,让科研检索更轻松。

立即免费搜索

文件翻译

保留排版,准确专业,支持PDF/Word/PPT等文件格式,支持 12+语言互译。

免费翻译文档

深度研究

AI帮你快速写综述,25分钟生成高质量综述,智能提取关键信息,辅助科研写作。

立即免费体验