Spine Center, Xin Hua Hospital Affiliated to Shanghai Jiao Tong University School of Medicine, Shanghai 200092, China.
Department of Traditional Chinese Medicine, Renji Hospital, School of Medicine, Shanghai Jiaotong University, Shanghai 200127, China.
Oxid Med Cell Longev. 2022 Feb 23;2022:6179444. doi: 10.1155/2022/6179444. eCollection 2022.
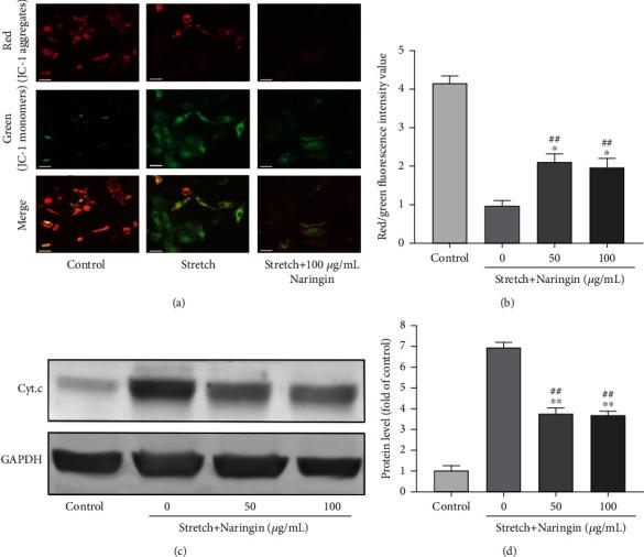
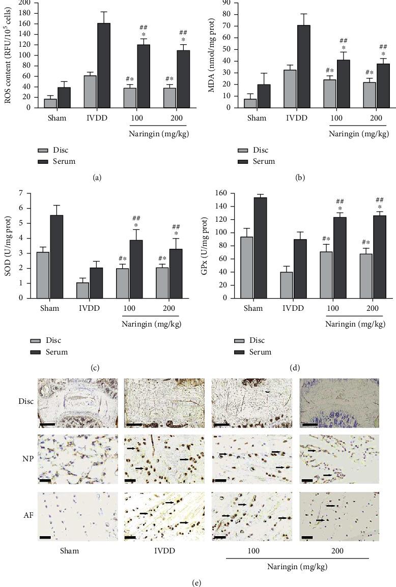
Oxidative stress and apoptosis play important roles in the pathogenesis of various degenerative diseases. Previous studies have shown that naringin can exert therapeutic effects in multiple degenerative diseases by resisting oxidative stress and inhibiting apoptosis. Although naringin is effective in treating degenerative disc disease, the underlying mechanism remains unclear. This study is aimed at investigating the effects of naringin on oxidative stress, apoptosis, and intervertebral disc degeneration (IVDD) induced by cyclic stretch and the underlying mechanisms and . Abnormal cyclic stretch was applied to rat annulus fibrosus cells, which were then treated with naringin, to observe the effects of naringin on apoptosis, oxidative stress, mitochondrial function, and the nuclear factor- (NF-) B signaling pathway. Subsequently, a rat model of IVDD induced by dynamic and static imbalance was established to evaluate the effects of naringin on the degree of degeneration (using imaging and histology), apoptosis, and oxidative stress in the serum and the intervertebral disc. Naringin inhibited the cyclic stretch-induced apoptosis of annulus fibrosus cells, reduced oxidative stress, improved mitochondrial function, enhanced the antioxidant capacity, and suppressed the activation of the NF-B signaling pathway. Additionally, it reduced the degree of IVDD (evaluated using magnetic resonance imaging) and the level of oxidative stress and inhibited apoptosis and p-P65 expression in the intervertebral discs of rats. Thus, naringin can inhibit cyclic stretch-induced apoptosis and delay IVDD, and the underlying mechanism may be related to the inhibition of oxidative stress and activation of the NF-B signaling pathway. Naringin may be an effective drug for treating degenerative disc disease.
氧化应激和细胞凋亡在多种退行性疾病的发病机制中发挥重要作用。既往研究表明,柚皮苷通过抵抗氧化应激和抑制细胞凋亡,在多种退行性疾病中发挥治疗作用。柚皮苷虽然对治疗退变性椎间盘疾病有效,但作用机制尚不清楚。本研究旨在探讨柚皮苷对循环拉伸诱导的氧化应激、细胞凋亡和椎间盘退行性变(IVDD)的影响及其作用机制。异常循环拉伸应用于大鼠纤维环细胞,然后用柚皮苷处理,观察柚皮苷对细胞凋亡、氧化应激、线粒体功能和核因子-(NF)-B 信号通路的影响。随后,建立动态和静态失衡诱导的大鼠 IVDD 模型,以评估柚皮苷对椎间盘退变程度(采用影像学和组织学评估)、血清和椎间盘细胞凋亡和氧化应激的影响。柚皮苷抑制纤维环细胞的循环拉伸诱导的细胞凋亡,减轻氧化应激,改善线粒体功能,增强抗氧化能力,抑制 NF-B 信号通路的激活。此外,它还降低了 IVDD 的程度(通过磁共振成像评估),降低了氧化应激和抑制细胞凋亡的水平以及 p-P65 在大鼠椎间盘的表达。因此,柚皮苷可以抑制循环拉伸诱导的细胞凋亡并延缓 IVDD,其作用机制可能与抑制氧化应激和激活 NF-B 信号通路有关。柚皮苷可能是治疗退变性椎间盘疾病的有效药物。