Suppr超能文献

激活转录因子 3 对脑缺血大鼠神经元损伤的保护作用。

Protective role of activating transcription factor 3 against neuronal damage in rats with cerebral ischemia.

机构信息

Department of Neurology, Caoxian People's Hospital, Heze, P. R. China.

Women and Children's Hospital, Qingdao University, Qingdao, P. R. China.

出版信息

Brain Behav. 2022 Apr;12(4):e2522. doi: 10.1002/brb3.2522. Epub 2022 Mar 8.

Abstract

BACKGROUND

The participation of activating transcription factor 3 (ATF3) in transient middle cerebral artery occlusion and reperfusion injury has been reported. However, the precise mechanism of ATF3 in cerebral ischemia is little known so far. Thus, the study examines the mechanism of action underlying the protective role of ATF3 following middle cerebral artery occlusion (MCAO) in rats.

METHODS AND RESULTS

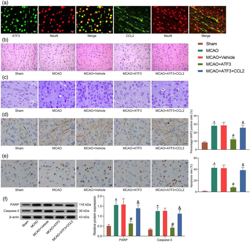
The MCAO rats exhibited reduced body weight and motor ability, while increased neurological deficits and brain infarct volume. Gene ontology (GO) enrichment and KEGG pathway analyses revealed that differentially expressed genes were mainly enriched in the TLR4/NF-κB signaling. Moreover, ATF3 was the most differentially expressed gene in brain tissues of MCAO rats versus sham-operated rats, which could bind to CCL2. ATF3 was reduced in MCAO rats, and ATF3 inhibited CCL2 expression to mediate the TLR4/NF-κB signaling. Functionally, ATF3 inhibited neuronal apoptosis, microglia activation, and pro-inflammatory cytokine production to alleviate brain injury in rats. By contrast, CCL2 was overexpressed in neurons and microglia, and CCL2 mitigated the effects of ATF3 to exacerbate brain injury in rats.

CONCLUSION

Our findings suggested that ATF3 repressed neuronal apoptosis and microglia activation caused by cerebral ischemia via targeting CCL2 and mediating the TLR4/NF-κB signaling.

摘要

背景

已有报道称激活转录因子 3(ATF3)参与短暂性大脑中动脉闭塞和再灌注损伤。然而,到目前为止,ATF3 在脑缺血中的确切机制还知之甚少。因此,本研究探讨了 ATF3 在大鼠大脑中动脉闭塞(MCAO)后发挥保护作用的作用机制。

方法和结果

MCAO 大鼠表现出体重和运动能力下降,神经功能缺损和脑梗死体积增加。基因本体论(GO)富集和 KEGG 通路分析表明,差异表达基因主要富集在 TLR4/NF-κB 信号通路中。此外,与假手术大鼠相比,MCAO 大鼠脑组织中 ATF3 是差异表达最明显的基因,可与 CCL2 结合。ATF3 在 MCAO 大鼠中减少,ATF3 通过抑制 CCL2 的表达来介导 TLR4/NF-κB 信号通路。功能上,ATF3 抑制神经元凋亡、小胶质细胞激活和促炎细胞因子的产生,从而减轻大鼠的脑损伤。相反,CCL2 在神经元和小胶质细胞中过度表达,CCL2 减轻了 ATF3 的作用,加剧了大鼠的脑损伤。

结论

我们的研究结果表明,ATF3 通过靶向 CCL2 并介导 TLR4/NF-κB 信号通路,抑制脑缺血引起的神经元凋亡和小胶质细胞激活,从而减轻脑损伤。

https://cdn.ncbi.nlm.nih.gov/pmc/blobs/1973/9014992/957625ed188b/BRB3-12-e2522-g007.jpg

文献AI研究员

20分钟写一篇综述,助力文献阅读效率提升50倍。

立即体验

用中文搜PubMed

大模型驱动的PubMed中文搜索引擎

马上搜索

文档翻译

学术文献翻译模型,支持多种主流文档格式。

立即体验