• 文献检索
  • 文档翻译
  • 深度研究
  • 学术资讯
  • Suppr Zotero 插件Zotero 插件
  • 邀请有礼
  • 套餐&价格
  • 历史记录
应用&插件
Suppr Zotero 插件Zotero 插件浏览器插件Mac 客户端Windows 客户端微信小程序
定价
高级版会员购买积分包购买API积分包
服务
文献检索文档翻译深度研究API 文档MCP 服务
关于我们
关于 Suppr公司介绍联系我们用户协议隐私条款
关注我们

Suppr 超能文献

核心技术专利:CN118964589B侵权必究
粤ICP备2023148730 号-1Suppr @ 2026

文献检索

告别复杂PubMed语法,用中文像聊天一样搜索,搜遍4000万医学文献。AI智能推荐,让科研检索更轻松。

立即免费搜索

文件翻译

保留排版,准确专业,支持PDF/Word/PPT等文件格式,支持 12+语言互译。

免费翻译文档

深度研究

AI帮你快速写综述,25分钟生成高质量综述,智能提取关键信息,辅助科研写作。

立即免费体验

特纳综合征中耳科疾病相关基因的综合分析

Integrative Analyses of Genes Associated With Otologic Disorders in Turner Syndrome.

作者信息

Xue Ruoyan, Tang Qi, Zhang Yongli, Xie Mengyao, Li Chen, Wang Shu, Yang Hua

机构信息

Department of Otolaryngology, Peking Union Medical College Hospital, Chinese Academy of Medical Sciences and Peking Union Medical College, Beijing, China.

出版信息

Front Genet. 2022 Feb 22;13:799783. doi: 10.3389/fgene.2022.799783. eCollection 2022.

DOI:10.3389/fgene.2022.799783
PMID:35273637
原文链接:https://pmc.ncbi.nlm.nih.gov/articles/PMC8902304/
Abstract

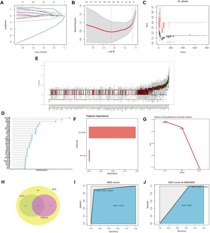
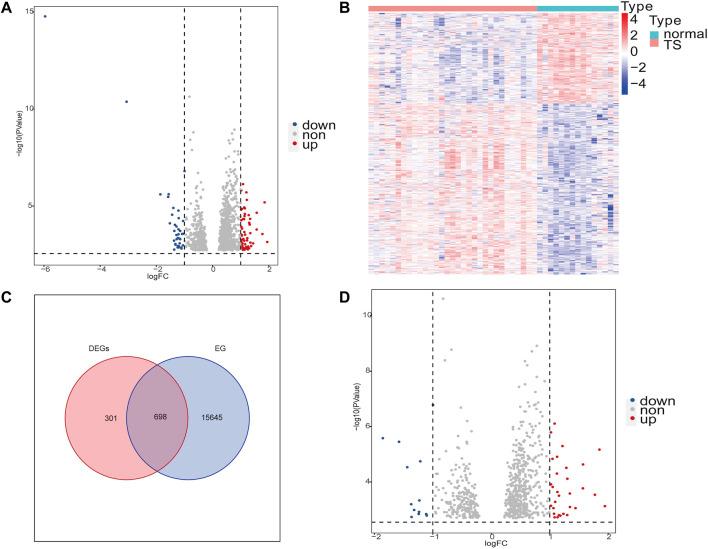
Loss or partial loss of one X chromosome induces Turner syndrome (TS) in females, causing major medical concerns, including otologic disorders. However, the underlying genetic pathophysiology of otologic disorders in TS is mostly unclear. Ear-related genes of TS (TSEs) were identified by analyzing differentially expressed genes (DEGs) in two Gene Expression Omnibus (GEO)-derived expression profiles and ear-genes in the Comparative Toxicogenomic Database (CTD). Subsequently, Gene Ontology (GO), Kyoto Encyclopedia of Genes and Genomes (KEGG), and Disease Ontology (DO) analyses; Gene Set Enrichment Analysis (GSEA); and Gene Set Variation Analysis (GSVA) were adopted to study biological functions. Moreover, hub genes within the TSEs were identified by assessing protein-protein interaction (PPI), gene-microRNA, and gene-transcription factor (TF) networks. Drug-Gene Interaction Database (DGIdb) analysis was performed to predict molecular drugs for TS. Furthermore, three machine-learning analysis outcomes were comprehensively compared to explore optimal biomarkers of otologic disorders in TS. Finally, immune cell infiltration was analyzed. The TSEs included 30 significantly upregulated genes and 14 significantly downregulated genes. Enrichment analyses suggested that TSEs play crucial roles in inflammatory responses, phospholipid and glycerolipid metabolism, transcriptional processes, and epigenetic processes, such as histone acetylation, and their importance for inner ear development. Subsequently, we described three hub genes in the PPI network and confirmed their involvement in Wnt/β-catenin signaling pathway and immune cell regulation and roles in maintaining normal auditory function. We also constructed gene-microRNA and gene-TF networks. A novel biomarker (SLC25A6) of the pathogenesis of otologic disorders in TS was identified by comprehensive comparisons of three machine-learning analyses with the best predictive performance. Potential therapeutic agents in TS were predicted using the DGIdb. Immune cell infiltration analysis showed that TSEs are related to immune-infiltrating cells. Overall, our findings have deepened the understanding of the pathophysiology of otologic disorders in TS and made contributions to present a promising biomarker and treatment targets for in-depth research.

摘要

一条X染色体的缺失或部分缺失会导致女性患特纳综合征(TS),引发包括耳科疾病在内的重大医学问题。然而,TS中耳科疾病的潜在遗传病理生理学大多尚不清楚。通过分析两个来自基因表达综合数据库(GEO)的表达谱中的差异表达基因(DEG)以及比较毒理基因组学数据库(CTD)中的耳相关基因,确定了TS的耳相关基因(TSE)。随后,采用基因本体论(GO)、京都基因与基因组百科全书(KEGG)和疾病本体论(DO)分析;基因集富集分析(GSEA);以及基因集变异分析(GSVA)来研究生物学功能。此外,通过评估蛋白质-蛋白质相互作用(PPI)、基因-微小RNA和基因-转录因子(TF)网络,确定了TSE中的核心基因。进行药物-基因相互作用数据库(DGIdb)分析以预测TS的分子药物。此外,综合比较三种机器学习分析结果,以探索TS中耳科疾病的最佳生物标志物。最后,分析了免疫细胞浸润情况。TSE包括30个显著上调的基因和14个显著下调的基因。富集分析表明,TSE在炎症反应、磷脂和甘油酯代谢、转录过程以及表观遗传过程(如组蛋白乙酰化)中起关键作用,及其对内耳发育的重要性。随后,我们描述了PPI网络中的三个核心基因,并证实它们参与Wnt/β-连环蛋白信号通路和免疫细胞调节以及在维持正常听觉功能中的作用。我们还构建了基因-微小RNA和基因-TF网络。通过对三种具有最佳预测性能的机器学习分析进行综合比较,确定了TS中耳科疾病发病机制的一种新型生物标志物(SLC25A6)。使用DGIdb预测了TS中的潜在治疗药物。免疫细胞浸润分析表明,TSE与免疫浸润细胞有关。总体而言,我们的研究结果加深了对TS中耳科疾病病理生理学的理解,并为深入研究提供了一个有前景的生物标志物和治疗靶点做出了贡献。

https://cdn.ncbi.nlm.nih.gov/pmc/blobs/e1d9/8902304/d7df16be6548/fgene-13-799783-g006.jpg
https://cdn.ncbi.nlm.nih.gov/pmc/blobs/e1d9/8902304/42d5ba85071c/fgene-13-799783-g001.jpg
https://cdn.ncbi.nlm.nih.gov/pmc/blobs/e1d9/8902304/4ac9d7455fba/fgene-13-799783-g002.jpg
https://cdn.ncbi.nlm.nih.gov/pmc/blobs/e1d9/8902304/9dec30487794/fgene-13-799783-g003.jpg
https://cdn.ncbi.nlm.nih.gov/pmc/blobs/e1d9/8902304/3f2985cb2e96/fgene-13-799783-g004.jpg
https://cdn.ncbi.nlm.nih.gov/pmc/blobs/e1d9/8902304/dbb4709524eb/fgene-13-799783-g005.jpg
https://cdn.ncbi.nlm.nih.gov/pmc/blobs/e1d9/8902304/d7df16be6548/fgene-13-799783-g006.jpg
https://cdn.ncbi.nlm.nih.gov/pmc/blobs/e1d9/8902304/42d5ba85071c/fgene-13-799783-g001.jpg
https://cdn.ncbi.nlm.nih.gov/pmc/blobs/e1d9/8902304/4ac9d7455fba/fgene-13-799783-g002.jpg
https://cdn.ncbi.nlm.nih.gov/pmc/blobs/e1d9/8902304/9dec30487794/fgene-13-799783-g003.jpg
https://cdn.ncbi.nlm.nih.gov/pmc/blobs/e1d9/8902304/3f2985cb2e96/fgene-13-799783-g004.jpg
https://cdn.ncbi.nlm.nih.gov/pmc/blobs/e1d9/8902304/dbb4709524eb/fgene-13-799783-g005.jpg
https://cdn.ncbi.nlm.nih.gov/pmc/blobs/e1d9/8902304/d7df16be6548/fgene-13-799783-g006.jpg

相似文献

1
Integrative Analyses of Genes Associated With Otologic Disorders in Turner Syndrome.特纳综合征中耳科疾病相关基因的综合分析
Front Genet. 2022 Feb 22;13:799783. doi: 10.3389/fgene.2022.799783. eCollection 2022.
2
Integrative analyses of potential biomarkers and pathways for non-obstructive azoospermia.非梗阻性无精子症潜在生物标志物和通路的综合分析
Front Genet. 2022 Nov 24;13:988047. doi: 10.3389/fgene.2022.988047. eCollection 2022.
3
GPX3 and GSTT1 as biomarkers related to oxidative stress during renal ischemia reperfusion injuries and their relationship with immune infiltration.GPX3 和 GSTT1 作为肾缺血再灌注损伤期间氧化应激相关的生物标志物及其与免疫浸润的关系。
Front Immunol. 2023 Mar 22;14:1136146. doi: 10.3389/fimmu.2023.1136146. eCollection 2023.
4
Identification of Core Genes and Screening of Potential Targets in Intervertebral Disc Degeneration Using Integrated Bioinformatics Analysis.运用综合生物信息学分析鉴定椎间盘退变中的核心基因并筛选潜在靶点
Front Genet. 2022 May 30;13:864100. doi: 10.3389/fgene.2022.864100. eCollection 2022.
5
Integrated bioinformatics analysis for the screening of hub genes and therapeutic drugs in ovarian cancer.卵巢癌中枢纽基因和治疗药物的筛选的综合生物信息学分析。
J Ovarian Res. 2020 Jan 27;13(1):10. doi: 10.1186/s13048-020-0613-2.
6
Identification of hub genes associated with acute kidney injury induced by renal ischemia-reperfusion injury in mice.鉴定与小鼠肾缺血再灌注损伤诱导的急性肾损伤相关的枢纽基因。
Front Physiol. 2022 Sep 29;13:951855. doi: 10.3389/fphys.2022.951855. eCollection 2022.
7
Bioinformatics analyses of gene expression profile identify key genes and functional pathways involved in cutaneous lupus erythematosus.基于基因表达谱的生物信息学分析鉴定出参与皮肤红斑狼疮的关键基因和功能途径。
Clin Rheumatol. 2022 Feb;41(2):437-452. doi: 10.1007/s10067-021-05913-2. Epub 2021 Sep 23.
8
Identification of Key Biomarkers and Potential Molecular Mechanisms in Renal Cell Carcinoma by Bioinformatics Analysis.通过生物信息学分析鉴定肾细胞癌中的关键生物标志物和潜在分子机制
J Comput Biol. 2019 Nov;26(11):1278-1295. doi: 10.1089/cmb.2019.0145. Epub 2019 Jun 24.
9
Uncovering the molecular mechanisms between heart failure and end-stage renal disease a bioinformatics study.揭示心力衰竭与终末期肾病之间的分子机制:一项生物信息学研究
Front Genet. 2023 Jan 10;13:1037520. doi: 10.3389/fgene.2022.1037520. eCollection 2022.
10
Screening of key biomarkers and immune infiltration in Pulmonary Arterial Hypertension via integrated bioinformatics analysis.通过综合生物信息学分析筛选肺动脉高压的关键生物标志物和免疫浸润。
Bioengineered. 2021 Dec;12(1):2576-2591. doi: 10.1080/21655979.2021.1936816.

引用本文的文献

1
Clinical practice guidelines for the care of girls and women with Turner syndrome.特纳综合征患者的护理临床实践指南。
Eur J Endocrinol. 2024 Jun 5;190(6):G53-G151. doi: 10.1093/ejendo/lvae050.

本文引用的文献

1
Wnt/β-catenin signaling and p68 conjointly regulate CHIP in colorectal carcinoma.Wnt/β-catenin 信号通路与 p68 共同调控结直肠癌中 CHIP 的表达。
Biochim Biophys Acta Mol Cell Res. 2022 Mar;1869(3):119185. doi: 10.1016/j.bbamcr.2021.119185. Epub 2021 Dec 7.
2
TMIE Defines Pore and Gating Properties of the Mechanotransduction Channel of Mammalian Cochlear Hair Cells.TMIE 定义了哺乳动物耳蜗毛细胞机械转导通道的孔和门控特性。
Neuron. 2020 Jul 8;107(1):126-143.e8. doi: 10.1016/j.neuron.2020.03.033. Epub 2020 Apr 27.
3
The SWI/SNF complex in cancer - biology, biomarkers and therapy.
SWI/SNF 复合物在癌症中的作用——生物学、生物标志物和治疗。
Nat Rev Clin Oncol. 2020 Jul;17(7):435-448. doi: 10.1038/s41571-020-0357-3. Epub 2020 Apr 17.
4
Bioinformatic Analysis Identifies Potential Key Genes in the Pathogenesis of Turner Syndrome.生物信息学分析鉴定特纳综合征发病机制中的潜在关键基因。
Front Endocrinol (Lausanne). 2020 Mar 6;11:104. doi: 10.3389/fendo.2020.00104. eCollection 2020.
5
Machine learning analysis of motor evoked potential time series to predict disability progression in multiple sclerosis.机器学习分析运动诱发电位时间序列,以预测多发性硬化症的残疾进展。
BMC Neurol. 2020 Mar 21;20(1):105. doi: 10.1186/s12883-020-01672-w.
6
Deficiency of sphingomyelin synthase 1 but not sphingomyelin synthase 2 reduces bone formation due to impaired osteoblast differentiation.鞘磷脂合酶 1 缺乏而非鞘磷脂合酶 2 缺乏导致成骨细胞分化受损,从而减少骨形成。
Mol Med. 2019 Dec 17;25(1):56. doi: 10.1186/s10020-019-0123-0.
7
Gene Expression Value Prediction Based on XGBoost Algorithm.基于XGBoost算法的基因表达值预测
Front Genet. 2019 Nov 12;10:1077. doi: 10.3389/fgene.2019.01077. eCollection 2019.
8
Feature selection with the Fisher score followed by the Maximal Clique Centrality algorithm can accurately identify the hub genes of hepatocellular carcinoma.基于 Fisher 得分的特征选择,再结合最大团中心度算法,可以准确识别肝细胞癌的枢纽基因。
Sci Rep. 2019 Nov 21;9(1):17283. doi: 10.1038/s41598-019-53471-0.
9
Statistical predictions with glmnet.使用 glmnet 进行统计预测。
Clin Epigenetics. 2019 Aug 23;11(1):123. doi: 10.1186/s13148-019-0730-1.
10
Ferlin Overview: From Membrane to Cancer Biology.费林概述:从膜到癌症生物学。
Cells. 2019 Aug 22;8(9):954. doi: 10.3390/cells8090954.