• 文献检索
  • 文档翻译
  • 深度研究
  • 学术资讯
  • Suppr Zotero 插件Zotero 插件
  • 邀请有礼
  • 套餐&价格
  • 历史记录
应用&插件
Suppr Zotero 插件Zotero 插件浏览器插件Mac 客户端Windows 客户端微信小程序
定价
高级版会员购买积分包购买API积分包
服务
文献检索文档翻译深度研究API 文档MCP 服务
关于我们
关于 Suppr公司介绍联系我们用户协议隐私条款
关注我们

Suppr 超能文献

核心技术专利:CN118964589B侵权必究
粤ICP备2023148730 号-1Suppr @ 2026

文献检索

告别复杂PubMed语法,用中文像聊天一样搜索,搜遍4000万医学文献。AI智能推荐,让科研检索更轻松。

立即免费搜索

文件翻译

保留排版,准确专业,支持PDF/Word/PPT等文件格式,支持 12+语言互译。

免费翻译文档

深度研究

AI帮你快速写综述,25分钟生成高质量综述,智能提取关键信息,辅助科研写作。

立即免费体验

饮食中的植物性和动物性蛋白质来源对素食者和杂食者的粪便和有相反的调节作用。

Dietary Plant and Animal Protein Sources Oppositely Modulate Fecal and in Vegetarians and Omnivores.

机构信息

Department of Family Medicine, Taichung Tzu Chi Hospital, Buddhist Tzu Chi Medical Foundation, Taichung, Taiwan.

Department of Food Science and Biotechnology, National Chung Hsing University, Taichung, Taiwan.

出版信息

Microbiol Spectr. 2022 Apr 27;10(2):e0204721. doi: 10.1128/spectrum.02047-21. Epub 2022 Mar 14.

DOI:10.1128/spectrum.02047-21
PMID:35285706
原文链接:https://pmc.ncbi.nlm.nih.gov/articles/PMC9045121/
Abstract

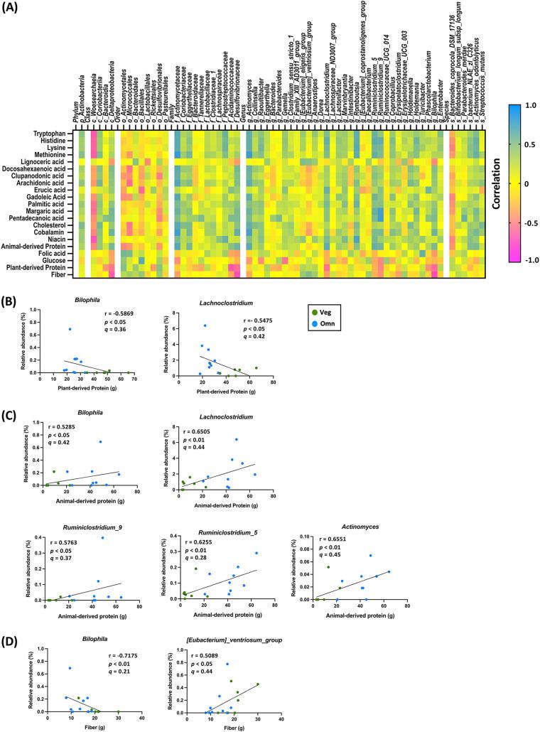
The food we eat not only nourishes our bodies but also provides nutrients to the bacteria living in our guts. Gut bacterial communities are known to be affected by many factors, including diet and bowel cleansing, but the impacts of vegetarian and omnivore diets on fecal bacterial composition are still uncertain. In this study, we analyzed the bacterial compositions of fecal samples from vegetarians and omnivores 5 to 7 days after bowel cleansing, and we correlated specific dietary constituents with the relative abundances of specialized fecal bacteria. A total of 46 participants (23 vegetarians and 23 omnivores) were recruited. All participants underwent standard bowel cleansing before colonoscopy screening. Fecal samples were collected from each participant 5 to 7 days after bowel cleansing, and the fecal microbiota compositions were analyzed with next-generation sequencing. Sixteen participants also provided an image-based dietary record for nutritional assessment. No major differences between dietary groups were observed in terms of fecal bacterial richness, alpha diversity, or beta diversity. A minority of potential pathobionts tended to be elevated in omnivores compared to vegetarians, whereas potential probiotic species tended to be higher in the vegetarians. Detailed dietary assessments further revealed that the plant- and animal-derived proteins may oppositely modulate the relative abundances of pathobionts Bilophila and Lachnoclostridium. However, these results were not statistically significant after multiple-comparison correction. These results suggest that specialized probiotic and pathobiont microbiota constituents are sensitive to the plant- or animal-derived dietary components ingested by vegetarians and omnivores after bowel cleansing. Dietary pattern and food choice are associated with expansion of gut pathobionts and risk for metabolic and colonic disease. However, the effects of dietary interventions on intestinal microbiota remain unclear. After bowel cleansing, potential pathobionts and probiotic bacteria were increased in omnivores and vegetarians, respectively. The pathobionts Bilophila and Lachnoclostridium were oppositely modulated by dietary animal and plant protein. From a clinical perspective, fecal pathobionts that may indicate risk for metabolic and colonic disease can potentially be modulated with dietary interventions.

摘要

我们所吃的食物不仅滋养身体,还为肠道内的细菌提供营养。众所周知,肠道细菌群落受多种因素影响,包括饮食和肠道清洁,但素食和杂食饮食对粪便细菌组成的影响仍不确定。在这项研究中,我们分析了肠道清洁后 5-7 天素食者和杂食者粪便样本中的细菌组成,并将特定饮食成分与专门的粪便细菌相对丰度相关联。共招募了 46 名参与者(23 名素食者和 23 名杂食者)。所有参与者在结肠镜筛查前均进行标准肠道清洁。肠道清洁后 5-7 天从每位参与者收集粪便样本,并通过下一代测序分析粪便微生物群落组成。16 名参与者还提供了基于图像的饮食记录进行营养评估。在粪便细菌丰富度、α多样性或β多样性方面,饮食组之间没有观察到主要差异。与素食者相比,杂食者中少数潜在的条件致病菌趋于升高,而潜在的益生菌物种在素食者中趋于升高。详细的饮食评估进一步表明,植物和动物来源的蛋白质可能相反地调节条件致病菌拟杆菌属和lachnoclostridium 的相对丰度。然而,在进行多次比较校正后,这些结果没有统计学意义。这些结果表明,经过肠道清洁后,素食者和杂食者摄入的植物源性或动物源性饮食成分会对专门的益生菌和条件致病菌微生物组成产生影响。饮食模式和食物选择与肠道条件致病菌的扩张和代谢及结肠疾病的风险有关。然而,饮食干预对肠道微生物群的影响尚不清楚。肠道清洁后,杂食者和素食者的潜在条件致病菌和益生菌分别增加。饮食中的动物和植物蛋白对条件致病菌拟杆菌属和lachnoclostridium 有相反的调节作用。从临床角度来看,粪便条件致病菌可能预示着代谢和结肠疾病的风险,可以通过饮食干预来调节。

https://cdn.ncbi.nlm.nih.gov/pmc/blobs/1ff5/9045121/aae61782f3ff/spectrum.02047-21-f004.jpg
https://cdn.ncbi.nlm.nih.gov/pmc/blobs/1ff5/9045121/de84b0bc8482/spectrum.02047-21-f001.jpg
https://cdn.ncbi.nlm.nih.gov/pmc/blobs/1ff5/9045121/763ffdaf38ac/spectrum.02047-21-f002.jpg
https://cdn.ncbi.nlm.nih.gov/pmc/blobs/1ff5/9045121/3fe1d5cfeecf/spectrum.02047-21-f003.jpg
https://cdn.ncbi.nlm.nih.gov/pmc/blobs/1ff5/9045121/aae61782f3ff/spectrum.02047-21-f004.jpg
https://cdn.ncbi.nlm.nih.gov/pmc/blobs/1ff5/9045121/de84b0bc8482/spectrum.02047-21-f001.jpg
https://cdn.ncbi.nlm.nih.gov/pmc/blobs/1ff5/9045121/763ffdaf38ac/spectrum.02047-21-f002.jpg
https://cdn.ncbi.nlm.nih.gov/pmc/blobs/1ff5/9045121/3fe1d5cfeecf/spectrum.02047-21-f003.jpg
https://cdn.ncbi.nlm.nih.gov/pmc/blobs/1ff5/9045121/aae61782f3ff/spectrum.02047-21-f004.jpg

相似文献

1
Dietary Plant and Animal Protein Sources Oppositely Modulate Fecal and in Vegetarians and Omnivores.饮食中的植物性和动物性蛋白质来源对素食者和杂食者的粪便和有相反的调节作用。
Microbiol Spectr. 2022 Apr 27;10(2):e0204721. doi: 10.1128/spectrum.02047-21. Epub 2022 Mar 14.
2
Comparative Analysis of Fecal Microbiota in Vegetarians and Omnivores.素食者和杂食者粪便微生物组的比较分析。
Nutrients. 2023 May 18;15(10):2358. doi: 10.3390/nu15102358.
3
Association of dietary type with fecal microbiota in vegetarians and omnivores in Slovenia.斯洛文尼亚素食者和杂食者的饮食类型与粪便微生物群的关联
Eur J Nutr. 2014 Jun;53(4):1051-64. doi: 10.1007/s00394-013-0607-6. Epub 2013 Oct 31.
4
Dietary intake of inorganic nitrate in vegetarians and omnivores and its impact on blood pressure, resting metabolic rate and the oral microbiome.素食者和杂食者的无机硝酸盐饮食摄入量及其对血压、静息代谢率和口腔微生物组的影响。
Free Radic Biol Med. 2019 Jul;138:63-72. doi: 10.1016/j.freeradbiomed.2019.05.010. Epub 2019 May 10.
5
Worse inflammatory profile in omnivores than in vegetarians associates with the gut microbiota composition.杂食者比素食者更糟糕的炎症特征与肠道微生物群组成有关。
Diabetol Metab Syndr. 2017 Aug 15;9:62. doi: 10.1186/s13098-017-0261-x. eCollection 2017.
6
l-Carnitine in omnivorous diets induces an atherogenic gut microbial pathway in humans.杂食饮食中的左旋肉碱在人体内诱导动脉粥样硬化的肠道微生物途径。
J Clin Invest. 2019 Jan 2;129(1):373-387. doi: 10.1172/JCI94601. Epub 2018 Dec 10.
7
Prebiotic Supplementation of Fecal Fermentations Inhibits Proteolysis by Gut Bacteria, and Host Diet Shapes Gut Bacterial Metabolism and Response to Intervention.补充益生元可抑制肠道细菌的蛋白质分解作用,而宿主的饮食结构会影响肠道细菌的代谢以及对干预措施的反应。
Appl Environ Microbiol. 2019 Apr 18;85(9). doi: 10.1128/AEM.02749-18. Print 2019 May 1.
8
Microbial Community of Healthy Thai Vegetarians and Non-Vegetarians, Their Core Gut Microbiota, and Pathogen Risk.健康泰国素食者和非素食者的微生物群落、其核心肠道微生物群以及病原体风险
J Microbiol Biotechnol. 2016 Oct 28;26(10):1723-1735. doi: 10.4014/jmb.1603.03057.
9
Lower Circulating Branched-Chain Amino Acid Concentrations Among Vegetarians are Associated with Changes in Gut Microbial Composition and Function.素食者体内较低的循环支链氨基酸浓度与肠道微生物组成和功能的变化有关。
Mol Nutr Food Res. 2019 Dec;63(24):e1900612. doi: 10.1002/mnfr.201900612. Epub 2019 Nov 18.
10
Assessing antimicrobial resistance gene load in vegan, vegetarian and omnivore human gut microbiota.评估纯素、素食和杂食人群肠道微生物群中的抗微生物耐药基因负荷。
Int J Antimicrob Agents. 2018 Nov;52(5):702-705. doi: 10.1016/j.ijantimicag.2018.07.023. Epub 2018 Aug 3.

引用本文的文献

1
Grass hay mixed-in creep feed or separately-fed differentially affects digestive development in pre- and post-weaning piglets.混合在仔猪补饲栏饲料中的禾本科干草或单独饲喂的禾本科干草对断奶前和断奶后仔猪的消化发育有不同影响。
J Anim Sci Biotechnol. 2025 Jul 1;16(1):92. doi: 10.1186/s40104-025-01227-4.
2
Bacteroides uniformis-generated hexadecanedioic acid ameliorates metabolic-associated fatty liver disease.均匀拟杆菌产生的十六烷二酸可改善代谢相关脂肪性肝病。
Gut Microbes. 2025 Dec;17(1):2508433. doi: 10.1080/19490976.2025.2508433. Epub 2025 May 25.
3
Dynamic changes in the gut microbiota of SPF Bama piglets during breast and formula feeding.

本文引用的文献

1
Circulating Levels of the Short-Chain Fatty Acid Acetate Mediate the Effect of the Gut Microbiome on Visceral Fat.短链脂肪酸乙酸盐的循环水平介导肠道微生物群对内脏脂肪的影响。
Front Microbiol. 2021 Jul 15;12:711359. doi: 10.3389/fmicb.2021.711359. eCollection 2021.
2
Cleansing efficacy and safety of bowel preparation protocol using sodium picosulfate/magnesium citrate considering subjective experiences: An observational study.基于主观体验考量聚乙二醇4000联合西甲硅油肠道准备方案的清洁效果及安全性:一项观察性研究
World J Clin Cases. 2021 May 26;9(15):3586-3596. doi: 10.12998/wjcc.v9.i15.3586.
3
Identification of microbial markers across populations in early detection of colorectal cancer.
SPF巴马仔猪在母乳喂养和配方奶喂养期间肠道微生物群的动态变化。
Front Microbiol. 2025 Feb 26;16:1537286. doi: 10.3389/fmicb.2025.1537286. eCollection 2025.
4
Inhalation of 2,2',5,5'-tetrachlorobiphenyl (PCB52) causes changes to the gut microbiome throughout the gastrointestinal tract.吸入 2,2',5,5'-四氯联苯(PCB52)会导致整个胃肠道的肠道微生物组发生变化。
J Hazard Mater. 2024 Dec 5;480:135999. doi: 10.1016/j.jhazmat.2024.135999. Epub 2024 Oct 1.
5
Towards the characterisation of sustainable diet's gut microbiota composition and functions: A narrative review.迈向可持续饮食的肠道微生物群组成与功能的表征:一篇叙述性综述。
Gut Microbiome (Camb). 2023 Sep 11;4:e15. doi: 10.1017/gmb.2023.13. eCollection 2023.
6
Dual feedback inhibition of ATP-dependent caffeate activation economizes ATP in caffeate-dependent electron bifurcation.依赖于 ATP 的咖啡酸激活的双重反馈抑制使依赖于咖啡酸的电子分支过程中节约 ATP。
Appl Environ Microbiol. 2024 Sep 18;90(9):e0060224. doi: 10.1128/aem.00602-24. Epub 2024 Aug 23.
7
Alterations in gut microbiota caused by major depressive disorder or a low FODMAP diet and where they overlap.重度抑郁症或低可发酵低聚糖饮食引起的肠道微生物群改变及其重叠之处。
Front Nutr. 2024 Jan 8;10:1303405. doi: 10.3389/fnut.2023.1303405. eCollection 2023.
8
Effects of Ramadan intermittent fasting on gut microbiome: is the diet key?斋月间歇性禁食对肠道微生物群的影响:饮食是关键吗?
Front Microbiol. 2023 Aug 29;14:1203205. doi: 10.3389/fmicb.2023.1203205. eCollection 2023.
9
Predicting Adverse Recanalization Therapy Outcomes in Acute Ischemic Stroke Patients Using Characteristic Gut Microbiota.利用特征性肠道微生物群预测急性缺血性中风患者再通治疗的不良结局
Microorganisms. 2023 Aug 5;11(8):2016. doi: 10.3390/microorganisms11082016.
10
Baseline Gut Microbiome Signatures Correlate with Immunogenicity of SARS-CoV-2 mRNA Vaccines.基线肠道微生物组特征与 SARS-CoV-2 mRNA 疫苗的免疫原性相关。
Int J Mol Sci. 2023 Jul 20;24(14):11703. doi: 10.3390/ijms241411703.
跨人群识别微生物标志物用于结直肠癌的早期检测。
Nat Commun. 2021 May 24;12(1):3063. doi: 10.1038/s41467-021-23265-y.
4
The hygiene hypothesis, the COVID pandemic, and consequences for the human microbiome.卫生假说、COVID 大流行及其对人类微生物组的影响。
Proc Natl Acad Sci U S A. 2021 Feb 9;118(6). doi: 10.1073/pnas.2010217118.
5
Efficacy and safety of fecal microbiota transplantation for the treatment of diseases other than infection: a systematic review and meta-analysis.粪便微生物群移植治疗感染以外疾病的疗效和安全性:系统评价和荟萃分析。
Gut Microbes. 2020 Nov 9;12(1):1-25. doi: 10.1080/19490976.2020.1854640.
6
Characteristics of the intestinal flora in patients with peripheral neuropathy associated with type 2 diabetes.2 型糖尿病周围神经病变患者肠道菌群特征。
J Int Med Res. 2020 Sep;48(9):300060520936806. doi: 10.1177/0300060520936806.
7
Dietary intake of total, animal, and plant proteins and risk of all cause, cardiovascular, and cancer mortality: systematic review and dose-response meta-analysis of prospective cohort studies.饮食中总蛋白、动物蛋白和植物蛋白的摄入量与全因、心血管疾病和癌症死亡率的关系:前瞻性队列研究的系统评价和剂量反应荟萃分析。
BMJ. 2020 Jul 22;370:m2412. doi: 10.1136/bmj.m2412.
8
A Randomized Trial Comparing the Bowel Cleansing Efficacy of Sodium Picosulfate/Magnesium Citrate and Polyethylene Glycol/Bisacodyl (The Bowklean Study).一项比较匹可硫酸钠/柠檬酸镁和聚乙二醇/比沙可啶(The Bowklean 研究)肠道清洁效果的随机试验。
Sci Rep. 2020 Mar 27;10(1):5604. doi: 10.1038/s41598-020-62120-w.
9
Colorectal cancer diagnostic model utilizing metagenomic and metabolomic data of stool microbial extracellular vesicles.利用粪便微生物细胞外囊泡的宏基因组和代谢组学数据的结直肠癌诊断模型。
Sci Rep. 2020 Feb 18;10(1):2860. doi: 10.1038/s41598-020-59529-8.
10
Interventional Influence of the Intestinal Microbiome Through Dietary Intervention and Bowel Cleansing Might Improve Motor Symptoms in Parkinson's Disease.通过饮食干预和肠道清洁来干预肠道微生物组可能改善帕金森病的运动症状。
Cells. 2020 Feb 6;9(2):376. doi: 10.3390/cells9020376.