Suppr超能文献

长链非编码 RNA SLC16A1-AS1 通过调节 miR-411/MITD1 轴促进肝癌细胞的进展。

LncRNA SLC16A1-AS1 contributes to the progression of hepatocellular carcinoma cells by modulating miR-411/MITD1 axis.

机构信息

Department of Infectious Diseases, Yijishan Hospital of Wannan Medical College, Wuhu, China.

出版信息

J Clin Lab Anal. 2022 Apr;36(4):e24344. doi: 10.1002/jcla.24344. Epub 2022 Mar 15.

Abstract

BACKGROUND

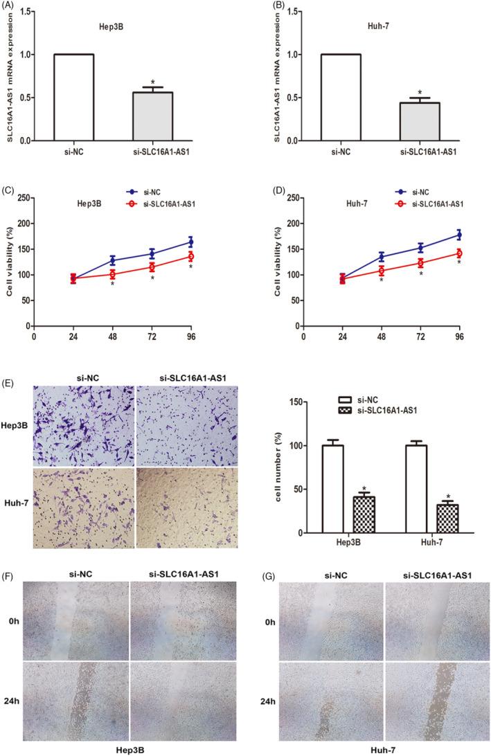
Hepatocellular carcinoma (HCC) is a common malignancy with high morbidity. The current study aimed to explore the molecular mechanism of lncRNA SLC16A1-AS1 in the tumorigenesis of HCC.

MATERIAL AND METHODS

The expression of SLC16A1-AS1 and miR-411 was examined in clinical HCC tissues. HCC cell lines Hep3B and Huh-7 were employed and transfected with si-SLC16A1-AS1. The correlation between SLC16A1-AS1 and miR-411 was verified by luciferase reporter assay. Cell viability was detected by CCK-8 assay. Cell migration and invasion capacity were examined by transwell assay. The protein level of MITD1 was analyzed by western blotting.

RESULTS

The expression of SLC16A1-AS1 markedly increased in HCC tissues and cell lines. Subsequent studies identified SLC16A1-AS1 as a downstream target of miR-411. In addition, SLC16A1-AS1 knockdown and miR-411 overexpression significantly stagnated the progression of HCC cells. SLC16A1-AS1 knockdown also downregulated MITD1 levels.

CONCLUSION

Our findings showed that SLC16A1-AS1 was overexpressed in HCC cells and tissues. SLC16A1-AS1 promoted the malignant characteristics of HCC cells and acted as an oncogene. Its regulatory effect may be associated with miR-411/MITD1 axis. Therefore, SLC16A1-AS1 has the potential to be used as a biomarker or therapeutic target for the treatment of HCC.

摘要

背景

肝细胞癌(HCC)是一种常见的高发病率恶性肿瘤。本研究旨在探讨长链非编码 RNA SLC16A1-AS1 在 HCC 肿瘤发生中的分子机制。

材料和方法

检测临床 HCC 组织中 SLC16A1-AS1 和 miR-411 的表达。采用 Hep3B 和 Huh-7 HCC 细胞系,并转染 si-SLC16A1-AS1。通过荧光素酶报告实验验证 SLC16A1-AS1 和 miR-411 之间的相关性。通过 CCK-8 检测细胞活力。通过 Transwell 检测细胞迁移和侵袭能力。通过 Western blot 分析 MITD1 蛋白水平。

结果

SLC16A1-AS1 在 HCC 组织和细胞系中表达明显增加。进一步的研究表明,SLC16A1-AS1 是 miR-411 的下游靶标。此外,SLC16A1-AS1 敲低和 miR-411 过表达显著抑制 HCC 细胞的进展。SLC16A1-AS1 敲低还下调了 MITD1 水平。

结论

我们的研究结果表明,SLC16A1-AS1 在 HCC 细胞和组织中过表达。SLC16A1-AS1 促进 HCC 细胞的恶性特征,发挥癌基因作用。其调节作用可能与 miR-411/MITD1 轴有关。因此,SLC16A1-AS1 有可能作为 HCC 治疗的生物标志物或治疗靶点。

https://cdn.ncbi.nlm.nih.gov/pmc/blobs/39ad/8993651/e57c47dfc762/JCLA-36-e24344-g006.jpg

文献AI研究员

20分钟写一篇综述,助力文献阅读效率提升50倍。

立即体验

用中文搜PubMed

大模型驱动的PubMed中文搜索引擎

马上搜索

文档翻译

学术文献翻译模型,支持多种主流文档格式。

立即体验