Suppr超能文献

YouTube上关于新冠病毒和维生素D的错误信息:内容分析

COVID-19 and Vitamin D Misinformation on YouTube: Content Analysis.

作者信息

Quinn Emma K, Fenton Shelby, Ford-Sahibzada Chelsea A, Harper Andrew, Marcon Alessandro R, Caulfield Timothy, Fazel Sajjad S, Peters Cheryl E

机构信息

Department of Occupational and Environmental Hygiene School of Population and Public Health University of British Columbia Vancouver, BC Canada.

CARcinogen EXposure Canada Faculty of Health Sciences Simon Fraser University Vancouver, BC Canada.

出版信息

JMIR Infodemiology. 2022 Mar 14;2(1):e32452. doi: 10.2196/32452. eCollection 2022 Jan-Jun.

Abstract

BACKGROUND

The "infodemic" accompanying the SARS-CoV-2 virus pandemic has the potential to increase avoidable spread as well as engagement in risky health behaviors. Although social media platforms, such as YouTube, can be an inexpensive and effective method of sharing accurate health information, inaccurate and misleading information shared on YouTube can be dangerous for viewers. The confusing nature of data and claims surrounding the benefits of vitamin D, particularly in the prevention or cure of COVID-19, influences both viewers and the general "immune boosting" commercial interest.

OBJECTIVE

The aim of this study was to ascertain how information on vitamin D and COVID-19 was presented on YouTube in 2020.

METHODS

YouTube video results for the search terms "COVID," "coronavirus," and "vitamin D" were collected and analyzed for content themes and deemed useful or misleading based on the accuracy or inaccuracy of the content. Qualitative content analysis and simple statistical analysis were used to determine the prevalence and frequency of concerning content, such as confusing correlation with causation regarding vitamin D benefits.

RESULTS

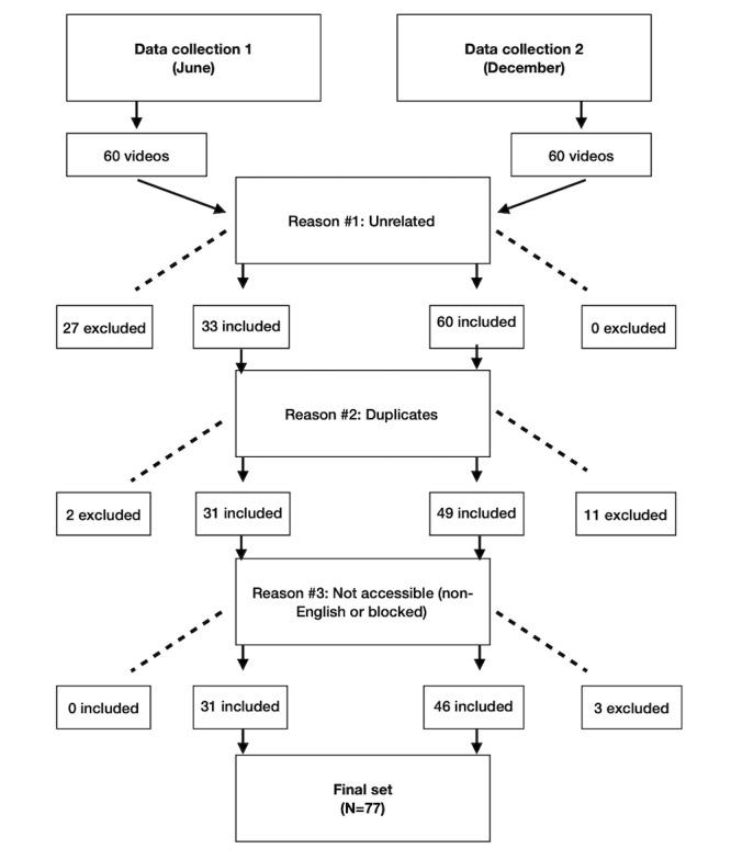
In total, 77 videos with a combined 10,225,763 views (at the time of data collection) were included in the analysis, with over three-quarters of them containing misleading content about COVID-19 and vitamin D. In addition, 45 (58%) of the 77 videos confused the relationship between vitamin D and COVID-19, with 46 (85%) of 54 videos stating that vitamin D has preventative or curative abilities. The major contributors to these videos were medical professionals with YouTube accounts. Vitamin D recommendations that do not align with the current literature were frequently suggested, including taking supplementation higher than the recommended safe dosage or seeking intentional solar UV radiation exposure.

CONCLUSIONS

The spread of misinformation is particularly alarming when spread by medical professionals, and existing data suggesting vitamin D has immune-boosting abilities can add to viewer confusion or mistrust in health information. Further, the suggestions made in the videos may increase the risks of other poor health outcomes, such as skin cancer from solar UV radiation.

摘要

背景

伴随严重急性呼吸综合征冠状病毒2(SARS-CoV-2)病毒大流行而来的“信息疫情”有可能增加可避免的传播以及引发危险的健康行为。尽管社交媒体平台,如YouTube,可成为分享准确健康信息的一种低成本且有效的方式,但在YouTube上分享的不准确和误导性信息可能会对观众造成危险。围绕维生素D益处的数据和说法具有混淆性,特别是在预防或治疗2019冠状病毒病(COVID-19)方面,这影响着观众以及整个“增强免疫力”的商业利益。

目的

本研究的目的是确定2020年YouTube上关于维生素D和COVID-19的信息是如何呈现的。

方法

收集并分析YouTube上搜索词“COVID”“冠状病毒”和“维生素D”的视频结果,以确定内容主题,并根据内容的准确与否判断其有用性或误导性。采用定性内容分析和简单统计分析来确定相关内容的流行程度和频率,比如关于维生素D益处的因果关系混淆。

结果

分析共纳入77个视频,这些视频在数据收集时的总观看量为10225763次,其中超过四分之三的视频包含有关COVID-19和维生素D的误导性内容。此外,77个视频中有45个(58%)混淆了维生素D与COVID-19的关系,54个视频中有46个(85%)称维生素D具有预防或治疗能力。这些视频的主要创作者是拥有YouTube账号的医学专业人员。经常有人提出与当前文献不符的维生素D建议,包括服用高于推荐安全剂量的补充剂或故意寻求太阳紫外线辐射暴露。

结论

当错误信息由医学专业人员传播时,其传播尤其令人担忧,而且现有表明维生素D具有增强免疫力能力的数据可能会增加观众对健康信息的困惑或不信任。此外,视频中给出的建议可能会增加其他不良健康后果的风险,比如太阳紫外线辐射导致的皮肤癌。

https://cdn.ncbi.nlm.nih.gov/pmc/blobs/7fe2/10117351/63479919bd54/infodemiology_v2i1e32452_fig1.jpg

文献AI研究员

20分钟写一篇综述,助力文献阅读效率提升50倍。

立即体验

用中文搜PubMed

大模型驱动的PubMed中文搜索引擎

马上搜索

文档翻译

学术文献翻译模型,支持多种主流文档格式。

立即体验