• 文献检索
  • 文档翻译
  • 深度研究
  • 学术资讯
  • Suppr Zotero 插件Zotero 插件
  • 邀请有礼
  • 套餐&价格
  • 历史记录
应用&插件
Suppr Zotero 插件Zotero 插件浏览器插件Mac 客户端Windows 客户端微信小程序
定价
高级版会员购买积分包购买API积分包
服务
文献检索文档翻译深度研究API 文档MCP 服务
关于我们
关于 Suppr公司介绍联系我们用户协议隐私条款
关注我们

Suppr 超能文献

核心技术专利:CN118964589B侵权必究
粤ICP备2023148730 号-1Suppr @ 2026

文献检索

告别复杂PubMed语法,用中文像聊天一样搜索,搜遍4000万医学文献。AI智能推荐,让科研检索更轻松。

立即免费搜索

文件翻译

保留排版,准确专业,支持PDF/Word/PPT等文件格式,支持 12+语言互译。

免费翻译文档

深度研究

AI帮你快速写综述,25分钟生成高质量综述,智能提取关键信息,辅助科研写作。

立即免费体验

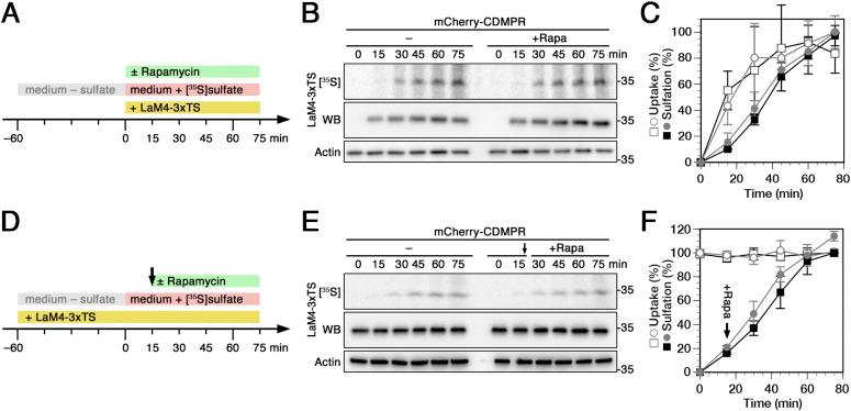
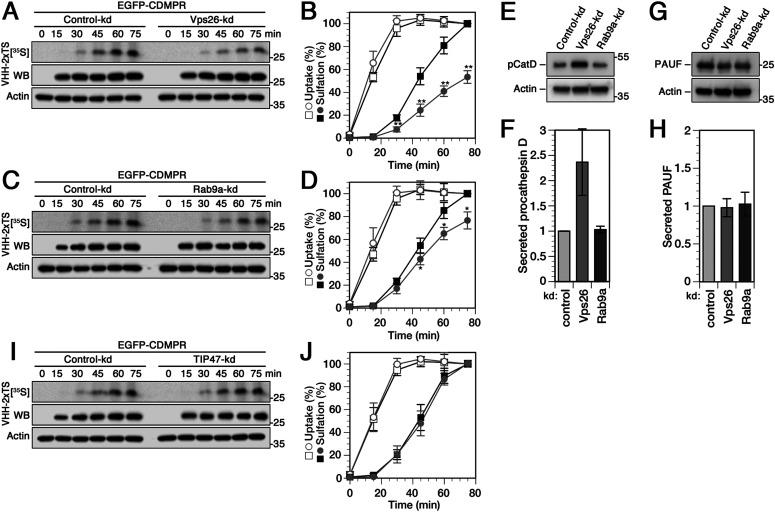
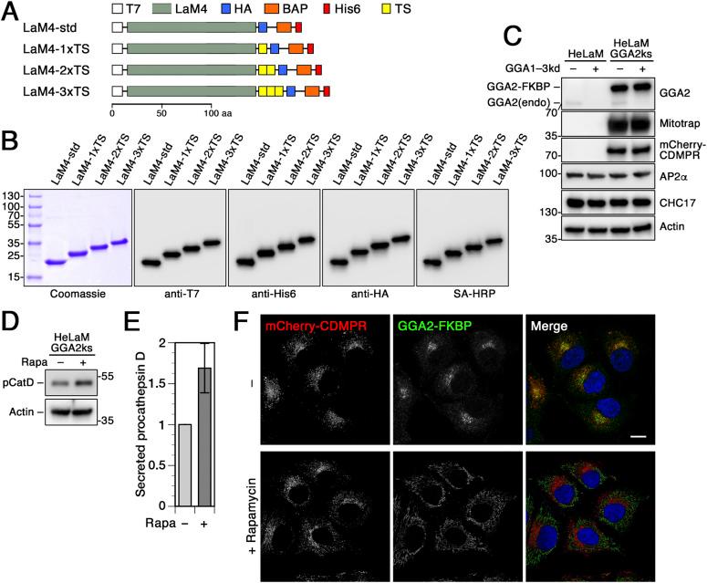
经可磺化纳米抗体分析,CDMPR 的逆行转运依赖于几种机制。

Retrograde transport of CDMPR depends on several machineries as analyzed by sulfatable nanobodies.

机构信息

Biozentrum, University of Basel, Basel, Switzerland

Biozentrum, University of Basel, Basel, Switzerland.

出版信息

Life Sci Alliance. 2022 Mar 21;5(7). doi: 10.26508/lsa.202101269. Print 2022 Mar.

DOI:10.26508/lsa.202101269
PMID:35314489
原文链接:https://pmc.ncbi.nlm.nih.gov/articles/PMC8961009/
Abstract

Retrograde protein transport from the cell surface and endosomes to the TGN is essential for membrane homeostasis in general and for the recycling of mannose-6-phosphate receptors (MPRs) for sorting of lysosomal hydrolases in particular. We used a nanobody-based sulfation tool to more directly determine transport kinetics from the plasma membrane to the TGN for the cation-dependent MPR (CDMPR) with and without rapid or gradual inactivation of candidate machinery proteins. Although knockdown of retromer (Vps26), epsinR, or Rab9a reduced CDMPR arrival to the TGN, no effect was observed upon silencing of TIP47. Strikingly, when retrograde transport was analyzed by rapamycin-induced rapid depletion (knocksideways) or long-term depletion by knockdown of the clathrin adaptor AP-1 or of the GGA machinery, distinct phenotypes in sulfation kinetics were observed, suggesting a potential role of GGA adaptors in retrograde and anterograde transport. Our study illustrates the usefulness of derivatized, sulfation-competent nanobodies, reveals novel insights into CDMPR trafficking biology, and further outlines that the selection of machinery inactivation is critical for phenotype analysis.

摘要

从细胞表面和内体到 TGN 的逆行蛋白转运对于膜稳态是必不可少的,特别是对于甘露糖-6-磷酸受体 (MPR) 的循环利用,以便对溶酶体水解酶进行分拣。我们使用基于纳米抗体的硫酸化工具,更直接地确定阳离子依赖性 MPR(CDMPR)从质膜到 TGN 的转运动力学,同时快速或逐渐失活候选机器蛋白。尽管敲低 retromer(Vps26)、epsinR 或 Rab9a 会减少 CDMPR 到达 TGN,但沉默 TIP47 时没有观察到影响。引人注目的是,当通过雷帕霉素诱导的快速耗竭(knocksideways)或通过敲低网格蛋白衔接蛋白 AP-1 或 GGA 机器进行长期耗竭来分析逆行转运时,硫酸化动力学观察到不同的表型,这表明 GGA 衔接蛋白在逆行和顺行转运中可能发挥作用。我们的研究说明了衍生的、硫酸化能力的纳米抗体的有用性,揭示了 CDMPR 运输生物学的新见解,并进一步表明机器失活的选择对于表型分析至关重要。

https://cdn.ncbi.nlm.nih.gov/pmc/blobs/7bb4/8961009/ae93ceab26b7/LSA-2021-01269_Fig7.jpg
https://cdn.ncbi.nlm.nih.gov/pmc/blobs/7bb4/8961009/429c1236faf9/LSA-2021-01269_Fig1.jpg
https://cdn.ncbi.nlm.nih.gov/pmc/blobs/7bb4/8961009/afa65a55b606/LSA-2021-01269_FigS1.jpg
https://cdn.ncbi.nlm.nih.gov/pmc/blobs/7bb4/8961009/16ea0c538a7e/LSA-2021-01269_FigS2.jpg
https://cdn.ncbi.nlm.nih.gov/pmc/blobs/7bb4/8961009/4f696974bd91/LSA-2021-01269_Fig2.jpg
https://cdn.ncbi.nlm.nih.gov/pmc/blobs/7bb4/8961009/b4c1d56b6e35/LSA-2021-01269_Fig3.jpg
https://cdn.ncbi.nlm.nih.gov/pmc/blobs/7bb4/8961009/26a640628ff1/LSA-2021-01269_Fig4.jpg
https://cdn.ncbi.nlm.nih.gov/pmc/blobs/7bb4/8961009/bc1329acc6e2/LSA-2021-01269_FigS3.jpg
https://cdn.ncbi.nlm.nih.gov/pmc/blobs/7bb4/8961009/e8ab0d9c5750/LSA-2021-01269_Fig5.jpg
https://cdn.ncbi.nlm.nih.gov/pmc/blobs/7bb4/8961009/b49d8102c96f/LSA-2021-01269_Fig6.jpg
https://cdn.ncbi.nlm.nih.gov/pmc/blobs/7bb4/8961009/d5330112d9b1/LSA-2021-01269_FigS4.jpg
https://cdn.ncbi.nlm.nih.gov/pmc/blobs/7bb4/8961009/ae93ceab26b7/LSA-2021-01269_Fig7.jpg
https://cdn.ncbi.nlm.nih.gov/pmc/blobs/7bb4/8961009/429c1236faf9/LSA-2021-01269_Fig1.jpg
https://cdn.ncbi.nlm.nih.gov/pmc/blobs/7bb4/8961009/afa65a55b606/LSA-2021-01269_FigS1.jpg
https://cdn.ncbi.nlm.nih.gov/pmc/blobs/7bb4/8961009/16ea0c538a7e/LSA-2021-01269_FigS2.jpg
https://cdn.ncbi.nlm.nih.gov/pmc/blobs/7bb4/8961009/4f696974bd91/LSA-2021-01269_Fig2.jpg
https://cdn.ncbi.nlm.nih.gov/pmc/blobs/7bb4/8961009/b4c1d56b6e35/LSA-2021-01269_Fig3.jpg
https://cdn.ncbi.nlm.nih.gov/pmc/blobs/7bb4/8961009/26a640628ff1/LSA-2021-01269_Fig4.jpg
https://cdn.ncbi.nlm.nih.gov/pmc/blobs/7bb4/8961009/bc1329acc6e2/LSA-2021-01269_FigS3.jpg
https://cdn.ncbi.nlm.nih.gov/pmc/blobs/7bb4/8961009/e8ab0d9c5750/LSA-2021-01269_Fig5.jpg
https://cdn.ncbi.nlm.nih.gov/pmc/blobs/7bb4/8961009/b49d8102c96f/LSA-2021-01269_Fig6.jpg
https://cdn.ncbi.nlm.nih.gov/pmc/blobs/7bb4/8961009/d5330112d9b1/LSA-2021-01269_FigS4.jpg
https://cdn.ncbi.nlm.nih.gov/pmc/blobs/7bb4/8961009/ae93ceab26b7/LSA-2021-01269_Fig7.jpg

相似文献

1
Retrograde transport of CDMPR depends on several machineries as analyzed by sulfatable nanobodies.经可磺化纳米抗体分析,CDMPR 的逆行转运依赖于几种机制。
Life Sci Alliance. 2022 Mar 21;5(7). doi: 10.26508/lsa.202101269. Print 2022 Mar.
2
A versatile nanobody-based toolkit to analyze retrograde transport from the cell surface.一种基于多功能纳米抗体的工具包,用于分析从细胞表面的逆行运输。
Proc Natl Acad Sci U S A. 2018 Jul 3;115(27):E6227-E6236. doi: 10.1073/pnas.1801865115. Epub 2018 Jun 18.
3
AP-1γ2 is an adaptor protein 1 variant required for endosome-to-Golgi trafficking of the mannose-6-P receptor (CI-MPR) and ATP7B copper transporter.AP-1γ2 是衔接蛋白 1 的一种变体,对于甘露糖-6-磷酸受体(CI-MPR)和 ATP7B 铜转运蛋白从内体到高尔基体的运输是必需的。
J Biol Chem. 2024 Mar;300(3):105700. doi: 10.1016/j.jbc.2024.105700. Epub 2024 Feb 1.
4
Clathrin adaptor epsinR is required for retrograde sorting on early endosomal membranes.网格蛋白衔接蛋白epsinR是早期内体膜上逆行分选所必需的。
Dev Cell. 2004 Apr;6(4):525-38. doi: 10.1016/s1534-5807(04)00100-5.
5
Analysis of Endocytic Uptake and Retrograde Transport to the Trans-Golgi Network Using Functionalized Nanobodies in Cultured Cells.利用功能化纳米抗体在培养细胞中分析内吞摄取及向反式高尔基体网络的逆行转运
J Vis Exp. 2019 Feb 21(144). doi: 10.3791/59111.
6
Clathrin terminal domain-ligand interactions regulate sorting of mannose 6-phosphate receptors mediated by AP-1 and GGA adaptors.网格蛋白末端结构域-配体相互作用调节 AP-1 和 GGA 衔接蛋白介导的甘露糖 6-磷酸受体的分拣。
J Biol Chem. 2014 Feb 21;289(8):4906-18. doi: 10.1074/jbc.M113.535211. Epub 2014 Jan 9.
7
The golgin GCC88 is required for efficient retrograde transport of cargo from the early endosomes to the trans-Golgi network.高尔基体蛋白GCC88是货物从早期内体到反式高尔基体网络高效逆行运输所必需的。
Mol Biol Cell. 2007 Dec;18(12):4979-91. doi: 10.1091/mbc.e07-06-0622. Epub 2007 Oct 3.
8
Involvement of CASP9 (caspase 9) in IGF2R/CI-MPR endosomal transport.CASP9(半胱氨酸天冬氨酸蛋白酶 9)参与 IGF2R/CI-MPR 内体运输。
Autophagy. 2021 Jun;17(6):1393-1409. doi: 10.1080/15548627.2020.1761742. Epub 2020 May 25.
9
Acute inactivation of retromer and ESCPE-1 leads to time-resolved defects in endosomal cargo sorting.急性失活的 retromer 和 ESCPE-1 导致内体货物分拣的时分辨率缺陷。
J Cell Sci. 2020 Aug 3;133(15):jcs246033. doi: 10.1242/jcs.246033.
10
The retromer component sorting nexin-1 is required for efficient retrograde transport of Shiga toxin from early endosome to the trans Golgi network.分选连接蛋白-1(sorting nexin-1)这一回收蛋白复合体组分,对于志贺毒素从早期内体向反式高尔基体网络的高效逆行转运是必需的。
J Cell Sci. 2007 Jun 15;120(Pt 12):2010-21. doi: 10.1242/jcs.003111.

引用本文的文献

1
Noncanonical roles of ATG5 and membrane atg8ylation in retromer assembly and function.ATG5的非经典作用及膜型自噬相关蛋白8脂化在Retromer复合体组装与功能中的作用
Elife. 2025 Jan 7;13:RP100928. doi: 10.7554/eLife.100928.
2
Noncanonical roles of ATG5 and membrane atg8ylation in retromer assembly and function.自噬相关蛋白5(ATG5)的非经典作用及膜型自噬相关蛋白8(Atg8)脂化在回收体组装和功能中的作用
bioRxiv. 2024 Oct 14:2024.07.10.602886. doi: 10.1101/2024.07.10.602886.
3
The role of the AP-1 adaptor complex in outgoing and incoming membrane traffic.

本文引用的文献

1
Inhibition of clathrin-mediated endocytosis by knockdown of AP-2 leads to alterations in the plasma membrane proteome.通过敲低 AP-2 抑制网格蛋白介导的内吞作用会导致质膜蛋白质组发生改变。
Traffic. 2021 Jan;22(1-2):6-22. doi: 10.1111/tra.12770. Epub 2020 Dec 18.
2
Inactivation of the three GGA genes in HeLa cells partially compromises lysosomal enzyme sorting.在 HeLa 细胞中敲除三个 GGA 基因会部分影响溶酶体酶的分拣。
FEBS Open Bio. 2021 Feb;11(2):367-374. doi: 10.1002/2211-5463.13040. Epub 2021 Jan 1.
3
Acute inactivation of retromer and ESCPE-1 leads to time-resolved defects in endosomal cargo sorting.
AP-1 衔接复合物在外向和内吞膜运输中的作用。
J Cell Biol. 2024 Jul 1;223(7). doi: 10.1083/jcb.202310071. Epub 2024 Apr 5.
4
Protein sorting from endosomes to the TGN.蛋白质从内体到反式高尔基体网络的分选
Front Cell Dev Biol. 2023 Feb 21;11:1140605. doi: 10.3389/fcell.2023.1140605. eCollection 2023.
急性失活的 retromer 和 ESCPE-1 导致内体货物分拣的时分辨率缺陷。
J Cell Sci. 2020 Aug 3;133(15):jcs246033. doi: 10.1242/jcs.246033.
4
Lysosome-targeting chimaeras for degradation of extracellular proteins.用于降解细胞外蛋白质的溶酶体靶向嵌合体。
Nature. 2020 Aug;584(7820):291-297. doi: 10.1038/s41586-020-2545-9. Epub 2020 Jul 29.
5
Emerging roles of Golgi/endosome-localizing monomeric clathrin adaptors GGAs.高尔基体/内体定位的单体网格蛋白衔接蛋白GGA的新作用。
Anat Sci Int. 2020 Jan;95(1):12-21. doi: 10.1007/s12565-019-00505-2. Epub 2019 Oct 28.
6
Adaptor protein complexes and disease at a glance.衔接蛋白复合物与疾病概览。
J Cell Sci. 2019 Oct 21;132(20):jcs222992. doi: 10.1242/jcs.222992.
7
Molecular identification of a BAR domain-containing coat complex for endosomal recycling of transmembrane proteins.内体蛋白跨膜循环的 BAR 结构域包含包被复合物的分子鉴定。
Nat Cell Biol. 2019 Oct;21(10):1219-1233. doi: 10.1038/s41556-019-0393-3. Epub 2019 Oct 1.
8
Visualization of Protein Sorting at the -Golgi Network and Endosomes Through Super-Resolution Imaging.通过超分辨率成像观察高尔基体网络和内体中的蛋白质分选
Front Cell Dev Biol. 2019 Sep 3;7:181. doi: 10.3389/fcell.2019.00181. eCollection 2019.
9
Ent3 and GGA adaptors facilitate diverse anterograde and retrograde trafficking events to and from the prevacuolar endosome.Ent3 和 GGA 衔接蛋白促进前液泡内体的顺行和逆行运输事件。
Sci Rep. 2019 Jul 24;9(1):10747. doi: 10.1038/s41598-019-47035-5.
10
A bipartite sorting signal ensures specificity of retromer complex in membrane protein recycling.二分排序信号确保了网格蛋白复包体内膜蛋白回收的特异性。
J Cell Biol. 2019 Sep 2;218(9):2876-2886. doi: 10.1083/jcb.201901019. Epub 2019 Jul 23.