Suppr超能文献

间隔区在 CRISPR-Cas9 免疫中的优先级由前导 RNA 决定。

Spacer prioritization in CRISPR-Cas9 immunity is enabled by the leader RNA.

机构信息

Helmholtz Institute for RNA-based Infection Research (HIRI), Helmholtz-Centre for Infection Research (HZI), Würzburg, Germany.

Department of Molecular Infection Biology II, Institute of Molecular Infection Biology, University of Würzburg, Würzburg, Germany.

出版信息

Nat Microbiol. 2022 Apr;7(4):530-541. doi: 10.1038/s41564-022-01074-3. Epub 2022 Mar 21.

Abstract

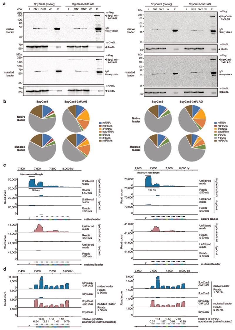
CRISPR-Cas systems store fragments of foreign DNA, called spacers, as immunological recordings used to combat future infections. Of the many spacers stored in a CRISPR array, the most recent are known to be prioritized for immune defence. However, the underlying mechanism remains unclear. Here we show that the leader region upstream of CRISPR arrays in CRISPR-Cas9 systems enhances CRISPR RNA (crRNA) processing from the newest spacer, prioritizing defence against the matching invader. Using the CRISPR-Cas9 system from Streptococcus pyogenes as a model, we found that the transcribed leader interacts with the conserved repeats bordering the newest spacer. The resulting interaction promotes transactivating crRNA (tracrRNA) hybridization with the second of the two repeats, accelerating crRNA processing. Accordingly, disruption of this structure reduces the abundance of the associated crRNA and immune defence against targeted plasmids and bacteriophages. Beyond the S. pyogenes system, bioinformatics analyses revealed that leader-repeat structures appear across CRISPR-Cas9 systems. CRISPR-Cas systems thus possess an RNA-based mechanism to prioritize defence against the most recently encountered invaders.

摘要

CRISPR-Cas 系统将称为间隔区的外来 DNA 片段存储为用于对抗未来感染的免疫记录。在 CRISPR 阵列中存储的许多间隔区中,最近的间隔区优先用于免疫防御。然而,其潜在机制尚不清楚。在这里,我们表明 CRISPR 阵列上游的先导区增强了来自最新间隔区的 CRISPR RNA(crRNA)加工,从而优先针对匹配的入侵者进行防御。我们使用酿脓链球菌的 CRISPR-Cas9 系统作为模型,发现转录的先导区与紧邻最新间隔区的保守重复序列相互作用。这种相互作用促进了 tracrRNA 与两个重复序列中的第二个重复序列的杂交,从而加速了 crRNA 的加工。因此,破坏这种结构会降低相关 crRNA 的丰度,并降低针对靶向质粒和噬菌体的免疫防御能力。除了酿脓链球菌系统之外,生物信息学分析表明,先导重复结构存在于 CRISPR-Cas9 系统中。因此,CRISPR-Cas 系统具有基于 RNA 的机制,可优先针对最近遇到的入侵者进行防御。

https://cdn.ncbi.nlm.nih.gov/pmc/blobs/ef99/7612570/1a449cfbcf52/EMS141007-f007.jpg

文献检索

告别复杂PubMed语法,用中文像聊天一样搜索,搜遍4000万医学文献。AI智能推荐,让科研检索更轻松。

立即免费搜索

文件翻译

保留排版,准确专业,支持PDF/Word/PPT等文件格式,支持 12+语言互译。

免费翻译文档

深度研究

AI帮你快速写综述,25分钟生成高质量综述,智能提取关键信息,辅助科研写作。

立即免费体验