Centre de recherche du Centre hospitalier de l'Université de Montréal (CRCHUM), Montreal, QC, Canada.
Institut du cancer de Montréal, Montreal, QC, Canada.
Commun Biol. 2022 Mar 22;5(1):251. doi: 10.1038/s42003-022-03210-5.
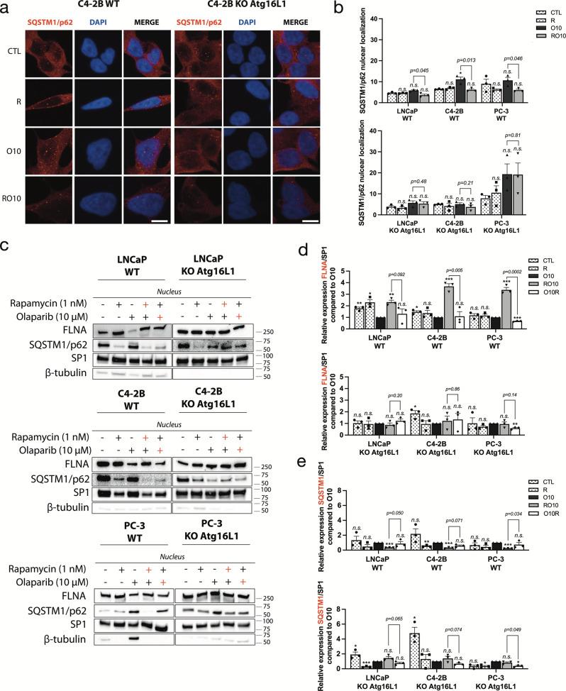
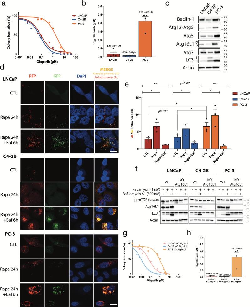
Poly (ADP-ribose) polymerase 1 (PARP1) plays an essential role in DNA repair and is targeted by anticancer therapies using PARP inhibitors (PARPi) such as olaparib. PARPi treatment in prostate cancer (PC) is currently used as a monotherapy or in combination with standard therapies (hormonotherapy) in clinical trials for patients with DNA damage response mutation. Unfortunately, 20% of these patients did not respond to this new treatment. This resistance mechanism in PC is still not well understood. Here, we report that autophagy affects differently the response of PC cell lines to olaparib depending on its activation status. Pre-activation of autophagy before olaparib resulted in an increase of DNA repair activity by homologous recombination (HR) to repair double-strand breaks induced by olaparib and enhanced cell proliferation. When autophagy was activated after olaparib treatment, or completely inhibited, PC cells demonstrated an increased sensitivity to this PARPi. This autophagy-mediated resistance is, in part, regulated by the nuclear localization of sequestrosome 1 (SQSTM1/p62). Decrease of SQSTM1/p62 nuclear localization due to autophagy pre-activation leads to an increase of filamin A (FLNA) protein expression and BRCA1/Rad51 recruitment involved in the HR pathway. Our results reveal that autophagy basal levels may in part determine amenability to PARPi treatment.
聚(ADP-核糖)聚合酶 1(PARP1)在 DNA 修复中发挥着重要作用,并且是使用 PARP 抑制剂(PARPi)如奥拉帕利治疗癌症的靶点。PARPi 治疗前列腺癌(PC)目前被用作临床试验中携带 DNA 损伤反应突变患者的单一疗法或与标准疗法(激素疗法)联合使用。不幸的是,这些患者中有 20%对这种新治疗没有反应。这种在 PC 中的耐药机制仍未得到很好的理解。在这里,我们报告自噬根据其激活状态不同,会影响 PC 细胞系对奥拉帕利的反应。在奥拉帕利之前预先激活自噬会增加同源重组(HR)的 DNA 修复活性,以修复奥拉帕利诱导的双链断裂,并增强细胞增殖。当自噬在奥拉帕利治疗后被激活或完全被抑制时,PC 细胞对这种 PARPi 的敏感性增加。这种自噬介导的耐药性部分受到自噬体 1(SQSTM1/p62)核定位的调节。由于自噬的预先激活导致核内 SQSTM1/p62 定位减少,从而导致参与 HR 途径的细丝蛋白 A(FLNA)蛋白表达和 BRCA1/Rad51 募集增加。我们的结果表明,自噬的基础水平可能部分决定了对 PARPi 治疗的敏感性。