Université Paris Cité, CNRS, Institut Jacques Monod, Paris, France.
Image Analysis Hub, C2RT, Institut Pasteur, Paris, France.
Elife. 2022 Mar 23;11:e72382. doi: 10.7554/eLife.72382.
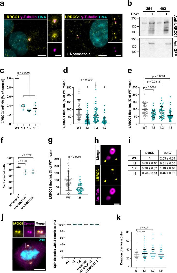
Centrioles are formed by microtubule triplets in a ninefold symmetric arrangement. In flagellated protists and animal multiciliated cells, accessory structures tethered to specific triplets render the centrioles rotationally asymmetric, a property that is key to cytoskeletal and cellular organization in these contexts. In contrast, centrioles within the centrosome of animal cells display no conspicuous rotational asymmetry. Here, we uncover rotationally asymmetric molecular features in human centrioles. Using ultrastructure expansion microscopy, we show that LRRCC1, the ortholog of a protein originally characterized in flagellate green algae, associates preferentially to two consecutive triplets in the distal lumen of human centrioles. LRRCC1 partially co-localizes and affects the recruitment of another distal component, C2CD3, which also has an asymmetric localization pattern in the centriole lumen. Together, LRRCC1 and C2CD3 delineate a structure reminiscent of a filamentous density observed by electron microscopy in flagellates, termed the 'acorn.' Functionally, the depletion of LRRCC1 in human cells induced defects in centriole structure, ciliary assembly, and ciliary signaling, supporting that LRRCC1 cooperates with C2CD3 to organizing the distal region of centrioles. Since a mutation in the gene has been identified in Joubert syndrome patients, this finding is relevant in the context of human ciliopathies. Taken together, our results demonstrate that rotational asymmetry is an ancient property of centrioles that is broadly conserved in human cells. Our work also reveals that asymmetrically localized proteins are key for primary ciliogenesis and ciliary signaling in human cells.
中心体由以九倍轴对称方式排列的微管三联体组成。在鞭毛原生动物和动物多纤毛细胞中,与特定三联体相连的附属结构使中心体具有旋转不对称性,这一特性是这些细胞中细胞骨架和细胞组织的关键。相比之下,动物细胞中心体中的中心粒没有明显的旋转不对称性。在这里,我们揭示了人类中心体中具有旋转不对称性的分子特征。使用超微结构扩展显微镜,我们表明 LRRCC1,一种最初在鞭毛绿藻中被表征的蛋白质的同源物,优先与人类中心体远端腔中的两个连续三联体结合。LRRCC1 部分共定位并影响另一个远端成分 C2CD3 的募集,C2CD3 在中心体腔中也具有不对称的定位模式。LRRCC1 和 C2CD3 一起勾勒出一个结构,使人联想到在鞭毛中通过电子显微镜观察到的丝状密度,称为“橡果”。功能上,人类细胞中 LRRCC1 的耗竭导致中心体结构、纤毛组装和纤毛信号传导缺陷,支持 LRRCC1 与 C2CD3 合作组织中心体的远端区域。由于在杰特综合征患者中已经鉴定出基因中的突变,因此这一发现与人类纤毛病相关。总之,我们的结果表明旋转不对称性是中心体的古老特性,在人类细胞中广泛保守。我们的工作还表明,不对称定位的蛋白质是人类细胞中初级纤毛发生和纤毛信号传导的关键。