Wang Yinjia, Qiao Zhenglei, Mao Leyan, Li Fang, Liang Xiaolong, An Xuan, Zhang Shangzhe, Liu Xi, Kuang Zhuoran, Wan Na, Nevo Eviatar, Li Kexin
State Key Laboratory of Grassland Agro-ecosystems, Collage of Ecology, Lanzhou University, Lanzhou 730000, China.
College of Life Sciences and Technology, Mudanjiang Normal University, Mudanjiang 157011, China.
Proc Natl Acad Sci U S A. 2022 Mar 29;119(13):e2121822119. doi: 10.1073/pnas.2121822119. Epub 2022 Mar 23.
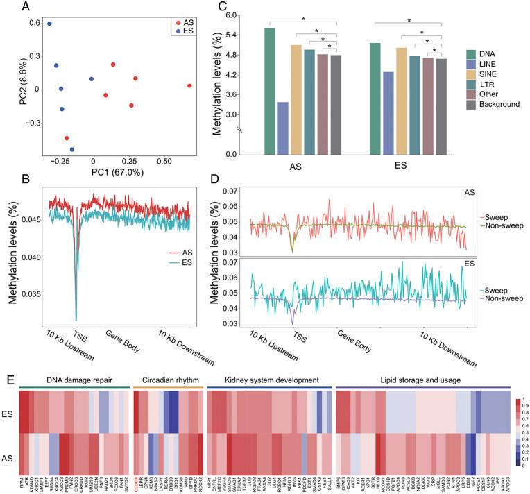
SignificanceWhether sympatric speciation (SS) is rare or common is still debated. Two populations of the spiny mouse, , from Evolution Canyon I (EC I) in Israel have been depicted earlier as speciating sympatrically by molecular markers and transcriptome. Here, we investigated SS both genomically and methylomically, demonstrating that the opposite populations of spiny mice are sister taxa and split from the common ancestor around 20,000 years ago without an allopatric history. Mate choice, olfactory receptors, and speciation genes contributed to prezygotic/postzygotic reproductive isolation. The two populations showed different methylation patterns, facilitating adaptation to their local environment. They cope with abiotic and biotic stresses, due to high solar interslope radiation differences. We conclude that our new genomic and methylomic data substantiated SS.
重要性
同域物种形成(SS)是罕见还是常见仍存在争议。以色列进化峡谷I(EC I)的两个刺毛鼠种群此前已通过分子标记和转录组被描述为同域物种形成。在这里,我们从基因组和甲基化组层面研究了同域物种形成,证明刺毛鼠的相反种群是姐妹分类群,大约在2万年前从共同祖先分化而来,没有异域历史。配偶选择、嗅觉受体和物种形成基因导致了合子前/合子后生殖隔离。这两个种群表现出不同的甲基化模式,有助于适应其当地环境。由于高海拔坡面间太阳辐射差异,它们应对非生物和生物胁迫。我们得出结论,我们新的基因组和甲基化组数据证实了同域物种形成。