• 文献检索
  • 文档翻译
  • 深度研究
  • 学术资讯
  • Suppr Zotero 插件Zotero 插件
  • 邀请有礼
  • 套餐&价格
  • 历史记录
应用&插件
Suppr Zotero 插件Zotero 插件浏览器插件Mac 客户端Windows 客户端微信小程序
定价
高级版会员购买积分包购买API积分包
服务
文献检索文档翻译深度研究API 文档MCP 服务
关于我们
关于 Suppr公司介绍联系我们用户协议隐私条款
关注我们

Suppr 超能文献

核心技术专利:CN118964589B侵权必究
粤ICP备2023148730 号-1Suppr @ 2026

文献检索

告别复杂PubMed语法,用中文像聊天一样搜索,搜遍4000万医学文献。AI智能推荐,让科研检索更轻松。

立即免费搜索

文件翻译

保留排版,准确专业,支持PDF/Word/PPT等文件格式,支持 12+语言互译。

免费翻译文档

深度研究

AI帮你快速写综述,25分钟生成高质量综述,智能提取关键信息,辅助科研写作。

立即免费体验

三唑类敏感性和耐药性侵袭性肺曲霉病的纵向多模态成像兼容小鼠模型。

Longitudinal multimodal imaging-compatible mouse model of triazole-sensitive and -resistant invasive pulmonary aspergillosis.

机构信息

Laboratory of Clinical Microbiology, Department of Microbiology, Immunology and Transplantation, Katholieke Universiteit (KU) Leuven, 3000 Leuven, Belgium.

Fungal Biology Group, School of Life Sciences, University of Nottingham, Nottingham NG7 2RD, United Kingdom.

出版信息

Dis Model Mech. 2022 Mar 1;15(3). doi: 10.1242/dmm.049165. Epub 2022 Mar 30.

DOI:10.1242/dmm.049165
PMID:35352801
原文链接:https://pmc.ncbi.nlm.nih.gov/articles/PMC8990085/
Abstract

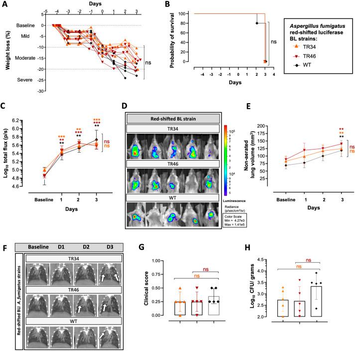
Invasive pulmonary aspergillosis (IPA) caused by the mold Aspergillus fumigatus is one of the most important life-threatening infections in immunocompromised patients. The alarming increase of isolates resistant to the first-line recommended antifungal therapy urges more insights into triazole-resistant A. fumigatus infections. In this study, we systematically optimized a longitudinal multimodal imaging-compatible neutropenic mouse model of IPA. Reproducible rates of pulmonary infection were achieved through immunosuppression (sustained neutropenia) with 150 mg/kg cyclophosphamide at day -4, -1 and 2, and an orotracheal inoculation route in both sexes. Furthermore, increased sensitivity of in vivo bioluminescence imaging for fungal burden detection, as early as the day after infection, was achieved by optimizing luciferin dosing and through engineering isogenic red-shifted bioluminescent A. fumigatus strains, one wild type and two triazole-resistant mutants. We successfully tested appropriate and inappropriate antifungal treatment scenarios in vivo with our optimized multimodal imaging strategy, according to the in vitro susceptibility of our luminescent fungal strains. Therefore, we provide novel essential mouse models with sensitive imaging tools for investigating IPA development and therapy in triazole-susceptible and triazole-resistant scenarios.

摘要

由烟曲霉引起的侵袭性肺曲霉病(IPA)是免疫功能低下患者中最具威胁生命的感染之一。耐一线推荐抗真菌治疗的分离株数量的惊人增加,促使人们更深入地了解唑类耐药烟曲霉感染。在这项研究中,我们系统地优化了一种纵向多模态成像兼容的中性粒细胞减少症小鼠 IPA 模型。通过在第-4、-1 和 2 天用 150mg/kg 环磷酰胺进行免疫抑制(持续中性粒细胞减少),并通过两性的经口气管内接种途径,实现了可重复的肺部感染率。此外,通过优化荧光素剂量和工程同基因红移生物发光烟曲霉菌株(野生型和两种唑类耐药突变体),实现了真菌负荷检测的体内生物发光成像的灵敏度提高,早在感染后一天即可实现。我们根据我们发光真菌菌株的体外药敏情况,成功地在体内测试了我们优化的多模态成像策略的适当和不适当的抗真菌治疗方案。因此,我们提供了具有敏感成像工具的新型基本小鼠模型,用于研究唑类敏感和唑类耐药情况下的 IPA 发展和治疗。

https://cdn.ncbi.nlm.nih.gov/pmc/blobs/134a/8990085/94ccaa8876ab/dmm-15-049165-g7.jpg
https://cdn.ncbi.nlm.nih.gov/pmc/blobs/134a/8990085/e3b395dc711d/dmm-15-049165-g1.jpg
https://cdn.ncbi.nlm.nih.gov/pmc/blobs/134a/8990085/05bcf4d9854b/dmm-15-049165-g2.jpg
https://cdn.ncbi.nlm.nih.gov/pmc/blobs/134a/8990085/5a34c5412717/dmm-15-049165-g3.jpg
https://cdn.ncbi.nlm.nih.gov/pmc/blobs/134a/8990085/871fd96507ba/dmm-15-049165-g4.jpg
https://cdn.ncbi.nlm.nih.gov/pmc/blobs/134a/8990085/c61871d7cd26/dmm-15-049165-g5.jpg
https://cdn.ncbi.nlm.nih.gov/pmc/blobs/134a/8990085/c1004737fd91/dmm-15-049165-g6.jpg
https://cdn.ncbi.nlm.nih.gov/pmc/blobs/134a/8990085/94ccaa8876ab/dmm-15-049165-g7.jpg
https://cdn.ncbi.nlm.nih.gov/pmc/blobs/134a/8990085/e3b395dc711d/dmm-15-049165-g1.jpg
https://cdn.ncbi.nlm.nih.gov/pmc/blobs/134a/8990085/05bcf4d9854b/dmm-15-049165-g2.jpg
https://cdn.ncbi.nlm.nih.gov/pmc/blobs/134a/8990085/5a34c5412717/dmm-15-049165-g3.jpg
https://cdn.ncbi.nlm.nih.gov/pmc/blobs/134a/8990085/871fd96507ba/dmm-15-049165-g4.jpg
https://cdn.ncbi.nlm.nih.gov/pmc/blobs/134a/8990085/c61871d7cd26/dmm-15-049165-g5.jpg
https://cdn.ncbi.nlm.nih.gov/pmc/blobs/134a/8990085/c1004737fd91/dmm-15-049165-g6.jpg
https://cdn.ncbi.nlm.nih.gov/pmc/blobs/134a/8990085/94ccaa8876ab/dmm-15-049165-g7.jpg

相似文献

1
Longitudinal multimodal imaging-compatible mouse model of triazole-sensitive and -resistant invasive pulmonary aspergillosis.三唑类敏感性和耐药性侵袭性肺曲霉病的纵向多模态成像兼容小鼠模型。
Dis Model Mech. 2022 Mar 1;15(3). doi: 10.1242/dmm.049165. Epub 2022 Mar 30.
2
Powerful and Real-Time Quantification of Antifungal Efficacy against Triazole-Resistant and -Susceptible Aspergillus fumigatus Infections in Galleria mellonella by Longitudinal Bioluminescence Imaging.利用纵向生物发光成像技术对烟曲霉感染进行强大且实时的抗真菌疗效定量评估:耐唑类和敏感烟曲霉。
Microbiol Spectr. 2023 Aug 17;11(4):e0082523. doi: 10.1128/spectrum.00825-23. Epub 2023 Jul 19.
3
A Multimodal Imaging Approach Enables Assessment of Antifungal Treatment in a Mouse Model of Invasive Pulmonary Aspergillosis.多模态影像学方法可用于评估侵袭性肺曲霉病小鼠模型中的抗真菌治疗效果。
Antimicrob Agents Chemother. 2018 Jun 26;62(7). doi: 10.1128/AAC.00240-18. Print 2018 Jul.
4
Early oseltamivir reduces risk for influenza-associated aspergillosis in a double-hit murine model.早期奥司他韦可降低双打击小鼠模型中流感相关侵袭性曲霉病的风险。
Virulence. 2021 Dec;12(1):2493-2508. doi: 10.1080/21505594.2021.1974327.
5
Therapeutic effects of pentoxifylline on invasive pulmonary aspergillosis in immunosuppressed mice.己酮可可碱对免疫抑制小鼠侵袭性肺曲霉病的治疗作用。
BMC Pulm Med. 2021 Jan 19;21(1):31. doi: 10.1186/s12890-021-01396-8.
6
Animal Models for Studying Triazole Resistance in Aspergillus fumigatus.研究烟曲霉唑类耐药性的动物模型。
J Infect Dis. 2017 Aug 15;216(suppl_3):S466-S473. doi: 10.1093/infdis/jix222.
7
Three-Dimensional Light Sheet Fluorescence Microscopy of Lungs To Dissect Local Host Immune-Aspergillus fumigatus Interactions.肺部三维光片荧光显微镜检查以剖析局部宿主免疫-烟曲霉相互作用。
mBio. 2020 Feb 4;11(1):e02752-19. doi: 10.1128/mBio.02752-19.
8
Isavuconazole (BAL4815) pharmacodynamic target determination in an in vivo murine model of invasive pulmonary aspergillosis against wild-type and cyp51 mutant isolates of Aspergillus fumigatus.在侵袭性肺曲霉病的体内小鼠模型中,测定依泊康唑(BAL4815)对烟曲霉野生型和 Cyp51 突变株的药效学目标。
Antimicrob Agents Chemother. 2013 Dec;57(12):6284-9. doi: 10.1128/AAC.01355-13. Epub 2013 Oct 7.
9
Mutations in , Challenging the Paradigm of Clinical Triazole Resistance in Aspergillus fumigatus.基因中的突变,挑战了烟曲霉临床唑类耐药的范式。
mBio. 2019 Apr 2;10(2):e00437-19. doi: 10.1128/mBio.00437-19.
10
Pharmacodynamics of the Orotomides against : New Opportunities for Treatment of Multidrug-Resistant Fungal Disease.奥罗托米司类药物的药效学:抗多药耐药真菌病的新机遇。
mBio. 2017 Aug 22;8(4):e01157-17. doi: 10.1128/mBio.01157-17.

引用本文的文献

1
Fungal infections in focus: accelerating non-invasive imaging from preclinical insights to clinical breakthroughs.聚焦真菌感染:加速非侵入性成像从临床前洞察到临床突破的进程。
Npj Imaging. 2025 Sep 16;3(1):42. doi: 10.1038/s44303-025-00105-y.
2
Proteomic characterization of - host interactions using the pig lung (EVPL) model.使用猪肺(EVPL)模型对宿主相互作用进行蛋白质组学表征。
Virulence. 2025 Dec;16(1):2530675. doi: 10.1080/21505594.2025.2530675. Epub 2025 Jul 15.
3
Combinations of posaconazole and tacrolimus are effective against infections with azole-resistant .

本文引用的文献

1
Mechanisms of triazole resistance in Aspergillus fumigatus.烟曲霉中三唑类耐药机制。
Environ Microbiol. 2020 Dec;22(12):4934-4952. doi: 10.1111/1462-2920.15274. Epub 2020 Oct 21.
2
Radiosafe micro-computed tomography for longitudinal evaluation of murine disease models.用于小鼠疾病模型纵向评估的放射安全微计算机断层扫描。
Sci Rep. 2019 Nov 26;9(1):17598. doi: 10.1038/s41598-019-53876-x.
3
Efficacy of Voriconazole against Aspergillus fumigatus Infection Depends on Host Immune Function.伏立康唑治疗烟曲霉感染的疗效取决于宿主免疫功能。
泊沙康唑和他克莫司联合用药对唑类耐药感染有效。
Front Cell Infect Microbiol. 2025 Apr 25;15:1550457. doi: 10.3389/fcimb.2025.1550457. eCollection 2025.
4
One-Step Soft Agar Enrichment and Isolation of Human Lung Bacteria Inhibiting the Germination of Conidia.一步软琼脂富集和分离抑制分生孢子萌发的人肺细菌
Microorganisms. 2024 Oct 7;12(10):2025. doi: 10.3390/microorganisms12102025.
5
Damping excessive viral-induced IFN-γ rescues the impaired anti-Aspergillus host immune response in influenza-associated pulmonary aspergillosis.抑制过度的病毒诱导 IFN-γ 可挽救流感相关侵袭性肺曲霉病中受损的抗曲霉宿主免疫反应。
EBioMedicine. 2024 Oct;108:105347. doi: 10.1016/j.ebiom.2024.105347. Epub 2024 Sep 30.
6
Naamidine A reveals a promising zinc-binding strategy for topical antifungal therapy.纳马idine A 揭示了一种有前景的用于局部抗真菌治疗的锌结合策略。
Antimicrob Agents Chemother. 2024 Nov 6;68(11):e0119424. doi: 10.1128/aac.01194-24. Epub 2024 Sep 26.
7
Sensitive bioluminescence imaging of cryptococcosis in improves antifungal screening under conditions.新型隐球菌病的灵敏生物发光成像改善了在 条件下的抗真菌筛选。 (注:原文中“in”和“under”后内容缺失,翻译可能不太完整准确)
Virulence. 2024 Dec;15(1):2327883. doi: 10.1080/21505594.2024.2327883. Epub 2024 Mar 13.
8
NIH4215: A mutation-prone thiamine auxotrophic clinical isolate.NIH4215:一种易于发生突变的硫胺素营养缺陷型临床分离株。
Front Fungal Biol. 2022 Jul 25;3:908343. doi: 10.3389/ffunb.2022.908343. eCollection 2022.
9
CRISPR-based tools for targeted genetic manipulation in pathogenic species.用于致病物种中靶向基因操作的基于CRISPR的工具。
Microbiol Spectr. 2023 Sep 14;11(5):e0507822. doi: 10.1128/spectrum.05078-22.
10
Powerful and Real-Time Quantification of Antifungal Efficacy against Triazole-Resistant and -Susceptible Aspergillus fumigatus Infections in Galleria mellonella by Longitudinal Bioluminescence Imaging.利用纵向生物发光成像技术对烟曲霉感染进行强大且实时的抗真菌疗效定量评估:耐唑类和敏感烟曲霉。
Microbiol Spectr. 2023 Aug 17;11(4):e0082523. doi: 10.1128/spectrum.00825-23. Epub 2023 Jul 19.
Antimicrob Agents Chemother. 2020 Jan 27;64(2). doi: 10.1128/AAC.00917-19.
4
Prevalence of voriconazole-resistant invasive aspergillosis and its impact on mortality in haematology patients.血液病患者伏立康唑耐药侵袭性曲霉病的流行情况及其对死亡率的影响。
J Antimicrob Chemother. 2019 Sep 1;74(9):2759-2766. doi: 10.1093/jac/dkz258.
5
Sensitive bioluminescence imaging of fungal dissemination to the brain in mouse models of cryptococcosis.隐球菌病小鼠模型中真菌播散到脑部的敏感生物发光成像。
Dis Model Mech. 2019 Jun 17;12(6):dmm039123. doi: 10.1242/dmm.039123.
6
Usefulness of animal models of aspergillosis in studying immunity against Aspergillus infections.曲霉病动物模型在研究抗曲霉感染免疫中的作用。
J Mycol Med. 2019 Apr;29(1):84-96. doi: 10.1016/j.mycmed.2019.01.006. Epub 2019 Jan 25.
7
Generation of A Mucor circinelloides Reporter Strain-A Promising New Tool to Study Antifungal Drug Efficacy and Mucormycosis.米根霉报告菌株的构建——一种研究抗真菌药物疗效和毛霉病的有前景的新工具
Genes (Basel). 2018 Dec 7;9(12):613. doi: 10.3390/genes9120613.
8
Voriconazole Resistance and Mortality in Invasive Aspergillosis: A Multicenter Retrospective Cohort Study.伏立康唑耐药与侵袭性曲霉病患者死亡率的相关性:一项多中心回顾性队列研究。
Clin Infect Dis. 2019 Apr 24;68(9):1463-1471. doi: 10.1093/cid/ciy859.
9
User's guide to correlation coefficients.相关系数用户指南。
Turk J Emerg Med. 2018 Aug 7;18(3):91-93. doi: 10.1016/j.tjem.2018.08.001. eCollection 2018 Sep.
10
The spectrum of pulmonary aspergillosis.肺部曲霉菌病的光谱。
Respir Med. 2018 Aug;141:121-131. doi: 10.1016/j.rmed.2018.06.029. Epub 2018 Jul 3.