• 文献检索
  • 文档翻译
  • 深度研究
  • 学术资讯
  • Suppr Zotero 插件Zotero 插件
  • 邀请有礼
  • 套餐&价格
  • 历史记录
应用&插件
Suppr Zotero 插件Zotero 插件浏览器插件Mac 客户端Windows 客户端微信小程序
定价
高级版会员购买积分包购买API积分包
服务
文献检索文档翻译深度研究API 文档MCP 服务
关于我们
关于 Suppr公司介绍联系我们用户协议隐私条款
关注我们

Suppr 超能文献

核心技术专利:CN118964589B侵权必究
粤ICP备2023148730 号-1Suppr @ 2026

文献检索

告别复杂PubMed语法,用中文像聊天一样搜索,搜遍4000万医学文献。AI智能推荐,让科研检索更轻松。

立即免费搜索

文件翻译

保留排版,准确专业,支持PDF/Word/PPT等文件格式,支持 12+语言互译。

免费翻译文档

深度研究

AI帮你快速写综述,25分钟生成高质量综述,智能提取关键信息,辅助科研写作。

立即免费体验

药物诱导的体重减轻与肥胖大鼠肠道微生物群的明显变化有关。

Pharmacologically induced weight loss is associated with distinct gut microbiome changes in obese rats.

作者信息

Raineri Silvia, Sherriff Julia A, Thompson Kevin S J, Jones Huw, Pfluger Paul T, Ilott Nicholas E, Mellor Jane

机构信息

Department of Biochemistry, University of Oxford, Oxford, OX1 3QU, UK.

Chronos Therapeutics Ltd., Magdalen Centre, The Oxford Science Park, Oxford, OX4 4GA, UK.

出版信息

BMC Microbiol. 2022 Apr 7;22(1):91. doi: 10.1186/s12866-022-02494-1.

DOI:10.1186/s12866-022-02494-1
PMID:35392807
原文链接:https://pmc.ncbi.nlm.nih.gov/articles/PMC8988407/
Abstract

BACKGROUND

Obesity, metabolic disease and some psychiatric conditions are associated with changes to relative abundance of bacterial species and specific genes in the faecal microbiome. Little is known about the impact of pharmacologically induced weight loss on distinct microbiome species and their respective gene programs in obese individuals.

METHODOLOGY

Using shotgun metagenomics, the composition of the microbiome was obtained for two cohorts of obese female Wistar rats (n = 10-12, total of 82) maintained on a high fat diet before and after a 42-day treatment with a panel of four investigatory or approved anti-obesity drugs (tacrolimus/FK506, bupropion, naltrexone and sibutramine), alone or in combination.

RESULTS

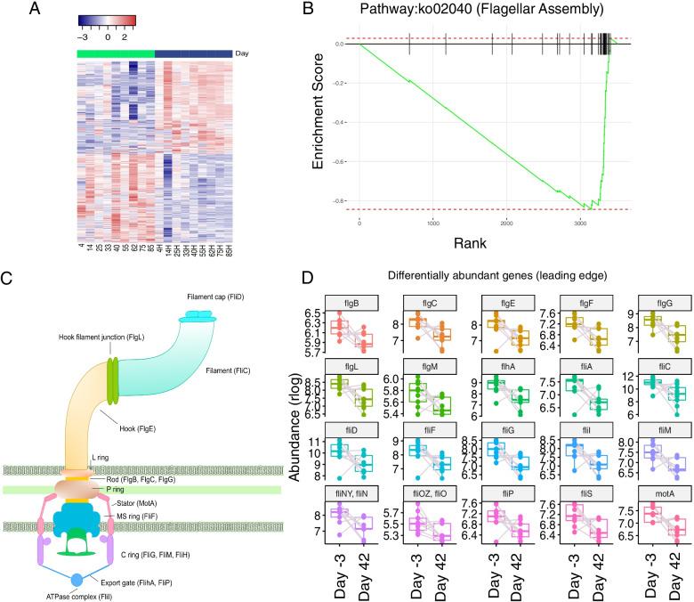
Only sibutramine treatment induced consistent weight loss and improved glycaemic control in the obese rats. Weight loss was associated with reduced food intake and changes to the faecal microbiome in multiple microbial taxa, genes, and pathways. These include increased β-diversity, increased relative abundance of multiple Bacteroides species, increased Bacteroides/Firmicutes ratio and changes to abundance of genes and species associated with obesity-induced inflammation, particularly those encoding components of the flagellum and its assembly.

CONCLUSIONS

Sibutramine-induced weight loss in obese rats is associated with improved metabolic health, and changes to the faecal microbiome consistent with a reduction in obesity-induced bacterially-driven inflammation.

摘要

背景

肥胖、代谢性疾病和一些精神疾病与粪便微生物群中细菌种类和特定基因的相对丰度变化有关。关于药物诱导的体重减轻对肥胖个体中不同微生物群种类及其各自基因程序的影响,人们知之甚少。

方法

采用鸟枪法宏基因组学,对两组肥胖雌性Wistar大鼠(n = 10 - 12,共82只)进行研究,这些大鼠在接受一组四种研究性或已批准的抗肥胖药物(他克莫司/FK506、安非他酮、纳曲酮和西布曲明)单独或联合治疗42天前后,一直维持高脂饮食。

结果

只有西布曲明治疗能使肥胖大鼠持续减重并改善血糖控制。体重减轻与食物摄入量减少以及多个微生物分类群、基因和途径中粪便微生物群的变化有关。这些变化包括β-多样性增加、多种拟杆菌属物种的相对丰度增加、拟杆菌/厚壁菌比例增加以及与肥胖诱导炎症相关的基因和物种丰度的变化,特别是那些编码鞭毛及其组装成分的基因。

结论

西布曲明诱导肥胖大鼠体重减轻与代谢健康改善以及粪便微生物群的变化有关,这些变化与肥胖诱导的细菌驱动炎症的减少一致。

https://cdn.ncbi.nlm.nih.gov/pmc/blobs/59bd/8988407/828b354a4278/12866_2022_2494_Fig8_HTML.jpg
https://cdn.ncbi.nlm.nih.gov/pmc/blobs/59bd/8988407/d21ac7207f86/12866_2022_2494_Fig1_HTML.jpg
https://cdn.ncbi.nlm.nih.gov/pmc/blobs/59bd/8988407/3b5f8a353aea/12866_2022_2494_Fig2_HTML.jpg
https://cdn.ncbi.nlm.nih.gov/pmc/blobs/59bd/8988407/d2652bfbe8ed/12866_2022_2494_Fig3_HTML.jpg
https://cdn.ncbi.nlm.nih.gov/pmc/blobs/59bd/8988407/29b4e227cf7c/12866_2022_2494_Fig4_HTML.jpg
https://cdn.ncbi.nlm.nih.gov/pmc/blobs/59bd/8988407/956559d37843/12866_2022_2494_Fig5_HTML.jpg
https://cdn.ncbi.nlm.nih.gov/pmc/blobs/59bd/8988407/c9efddc8383e/12866_2022_2494_Fig6_HTML.jpg
https://cdn.ncbi.nlm.nih.gov/pmc/blobs/59bd/8988407/68ae2ad0d99d/12866_2022_2494_Fig7_HTML.jpg
https://cdn.ncbi.nlm.nih.gov/pmc/blobs/59bd/8988407/828b354a4278/12866_2022_2494_Fig8_HTML.jpg
https://cdn.ncbi.nlm.nih.gov/pmc/blobs/59bd/8988407/d21ac7207f86/12866_2022_2494_Fig1_HTML.jpg
https://cdn.ncbi.nlm.nih.gov/pmc/blobs/59bd/8988407/3b5f8a353aea/12866_2022_2494_Fig2_HTML.jpg
https://cdn.ncbi.nlm.nih.gov/pmc/blobs/59bd/8988407/d2652bfbe8ed/12866_2022_2494_Fig3_HTML.jpg
https://cdn.ncbi.nlm.nih.gov/pmc/blobs/59bd/8988407/29b4e227cf7c/12866_2022_2494_Fig4_HTML.jpg
https://cdn.ncbi.nlm.nih.gov/pmc/blobs/59bd/8988407/956559d37843/12866_2022_2494_Fig5_HTML.jpg
https://cdn.ncbi.nlm.nih.gov/pmc/blobs/59bd/8988407/c9efddc8383e/12866_2022_2494_Fig6_HTML.jpg
https://cdn.ncbi.nlm.nih.gov/pmc/blobs/59bd/8988407/68ae2ad0d99d/12866_2022_2494_Fig7_HTML.jpg
https://cdn.ncbi.nlm.nih.gov/pmc/blobs/59bd/8988407/828b354a4278/12866_2022_2494_Fig8_HTML.jpg

相似文献

1
Pharmacologically induced weight loss is associated with distinct gut microbiome changes in obese rats.药物诱导的体重减轻与肥胖大鼠肠道微生物群的明显变化有关。
BMC Microbiol. 2022 Apr 7;22(1):91. doi: 10.1186/s12866-022-02494-1.
2
Whole-Genome Shotgun Metagenomic Sequencing Reveals Distinct Gut Microbiome Signatures of Obese Cats.全基因组鸟枪法宏基因组测序揭示肥胖猫肠道微生物组特征的显著差异。
Microbiol Spectr. 2022 Jun 29;10(3):e0083722. doi: 10.1128/spectrum.00837-22. Epub 2022 Apr 25.
3
The equine gastrointestinal microbiome: impacts of weight-loss.马的胃肠道微生物组:减肥的影响。
BMC Vet Res. 2020 Mar 4;16(1):78. doi: 10.1186/s12917-020-02295-6.
4
Impact of Food-Based Weight Loss Interventions on Gut Microbiome in Individuals with Obesity: A Systematic Review.基于食物的减肥干预对肥胖个体肠道微生物组的影响:系统评价。
Nutrients. 2022 May 6;14(9):1953. doi: 10.3390/nu14091953.
5
Reshaping faecal gut microbiota composition by the intake of trans-resveratrol and quercetin in high-fat sucrose diet-fed rats.高脂肪蔗糖饮食喂养的大鼠摄入反式白藜芦醇和槲皮素重塑粪便肠道微生物群组成。
J Nutr Biochem. 2015 Jun;26(6):651-60. doi: 10.1016/j.jnutbio.2015.01.002. Epub 2015 Feb 26.
6
Akkermansia muciniphila and improved metabolic health during a dietary intervention in obesity: relationship with gut microbiome richness and ecology.黏蛋白阿克曼氏菌与肥胖人群饮食干预期间代谢健康的改善:与肠道微生物丰富度和生态的关系。
Gut. 2016 Mar;65(3):426-36. doi: 10.1136/gutjnl-2014-308778. Epub 2015 Jun 22.
7
Impact of Hypocaloric Hyperproteic Diet on Gut Microbiota in Overweight or Obese Patients with Nonalcoholic Fatty Liver Disease: A Pilot Study.低热量高蛋白饮食对超重或肥胖非酒精性脂肪性肝病患者肠道微生物群的影响:一项初步研究
Dig Dis Sci. 2016 Sep;61(9):2721-31. doi: 10.1007/s10620-016-4179-1. Epub 2016 May 3.
8
Bacterial fecal microbiota is only minimally affected by a standardized weight loss plan in obese cats.肥胖猫的标准化减肥计划仅对其粪便菌群有轻微影响。
BMC Vet Res. 2020 Apr 15;16(1):112. doi: 10.1186/s12917-020-02318-2.
9
Cordycepin reduces weight through regulating gut microbiota in high-fat diet-induced obese rats.蛹虫草素通过调节高脂肪饮食诱导肥胖大鼠的肠道微生物群来减轻体重。
Lipids Health Dis. 2018 Dec 6;17(1):276. doi: 10.1186/s12944-018-0910-6.
10
Gut microbiome may contribute to insulin resistance and systemic inflammation in obese rodents: a meta-analysis.肠道微生物组可能导致肥胖啮齿动物的胰岛素抵抗和全身炎症:一项荟萃分析。
Physiol Genomics. 2018 Apr 1;50(4):244-254. doi: 10.1152/physiolgenomics.00114.2017. Epub 2018 Jan 26.

引用本文的文献

1
The interplay of gut microbiota, obesity, and depression: insights and interventions.肠道微生物群、肥胖和抑郁的相互作用:见解和干预措施。
Cell Mol Life Sci. 2024 Oct 30;81(1):443. doi: 10.1007/s00018-024-05476-w.
2
A new perspective in intestinal microecology: lifting the veil of exercise regulation of cardiometabolic diseases.肠道微生态学新视角:揭开运动调节心血管代谢疾病的面纱。
Gut Microbes. 2024 Jan-Dec;16(1):2404141. doi: 10.1080/19490976.2024.2404141. Epub 2024 Sep 21.
3
Pharmacomicrobiomics of Classical Immunosuppressant Drugs: A Systematic Review.

本文引用的文献

1
Oral administration of Flavonifractor plautii attenuates inflammatory responses in obese adipose tissue.普氏菌属口服减轻肥胖脂肪组织的炎症反应。
Mol Biol Rep. 2020 Sep;47(9):6717-6725. doi: 10.1007/s11033-020-05727-6. Epub 2020 Aug 17.
2
Characterization of the Duodenal Mucosal Microbiome in Obese Adult Subjects by 16S rRNA Sequencing.通过16S rRNA测序对肥胖成年受试者十二指肠黏膜微生物群进行表征
Microorganisms. 2020 Mar 29;8(4):485. doi: 10.3390/microorganisms8040485.
3
Improved metagenomic analysis with Kraken 2.Kraken 2 提升宏基因组分析。
经典免疫抑制剂的药物微生物组学:一项系统综述
Biomedicines. 2023 Sep 18;11(9):2562. doi: 10.3390/biomedicines11092562.
4
Impact of the herbal medicine, stapf on gut microbiota and body weight in a diet-induced obesity model.草药施塔夫对饮食诱导肥胖模型中肠道微生物群和体重的影响。
Front Pharmacol. 2022 Nov 15;13:1042833. doi: 10.3389/fphar.2022.1042833. eCollection 2022.
5
From Gut Microbiota through Low-Grade Inflammation to Obesity: Key Players and Potential Targets.从肠道微生物群到低度炎症再到肥胖:关键参与者和潜在靶点。
Nutrients. 2022 May 18;14(10):2103. doi: 10.3390/nu14102103.
Genome Biol. 2019 Nov 28;20(1):257. doi: 10.1186/s13059-019-1891-0.
4
Fecal microbiota transplantation confers beneficial metabolic effects of diet and exercise on diet-induced obese mice.粪便微生物群移植赋予饮食和运动对饮食诱导肥胖小鼠的有益代谢作用。
Sci Rep. 2018 Oct 23;8(1):15625. doi: 10.1038/s41598-018-33893-y.
5
A taxonomic signature of obesity in a large study of American adults.一项针对美国成年人的大型研究中的肥胖分类特征。
Sci Rep. 2018 Jun 27;8(1):9749. doi: 10.1038/s41598-018-28126-1.
6
The Gut Microbiome Profile in Obesity: A Systematic Review.肥胖中的肠道微生物群概况:一项系统综述。
Int J Endocrinol. 2018 Mar 22;2018:4095789. doi: 10.1155/2018/4095789. eCollection 2018.
7
The Galaxy platform for accessible, reproducible and collaborative biomedical analyses: 2018 update.Galaxy 平台:用于可访问、可重复和协作的生物医学分析:2018 年更新。
Nucleic Acids Res. 2018 Jul 2;46(W1):W537-W544. doi: 10.1093/nar/gky379.
8
Human Gut Microbiota Associated with Obesity in Chinese Children and Adolescents.中国儿童和青少年的肥胖与肠道微生物群相关。
Biomed Res Int. 2017;2017:7585989. doi: 10.1155/2017/7585989. Epub 2017 Oct 29.
9
Dietary Uncoupling of Gut Microbiota and Energy Harvesting from Obesity and Glucose Tolerance in Mice.饮食解偶联肠道微生物群和从肥胖和葡萄糖耐量中获取能量在小鼠中。
Cell Rep. 2017 Nov 7;21(6):1521-1533. doi: 10.1016/j.celrep.2017.10.056.
10
Current pharmacotherapy for obesity.肥胖的当前药物治疗。
Nat Rev Endocrinol. 2018 Jan;14(1):12-24. doi: 10.1038/nrendo.2017.122. Epub 2017 Oct 13.