• 文献检索
  • 文档翻译
  • 深度研究
  • 学术资讯
  • Suppr Zotero 插件Zotero 插件
  • 邀请有礼
  • 套餐&价格
  • 历史记录
应用&插件
Suppr Zotero 插件Zotero 插件浏览器插件Mac 客户端Windows 客户端微信小程序
定价
高级版会员购买积分包购买API积分包
服务
文献检索文档翻译深度研究API 文档MCP 服务
关于我们
关于 Suppr公司介绍联系我们用户协议隐私条款
关注我们

Suppr 超能文献

核心技术专利:CN118964589B侵权必究
粤ICP备2023148730 号-1Suppr @ 2026

文献检索

告别复杂PubMed语法,用中文像聊天一样搜索,搜遍4000万医学文献。AI智能推荐,让科研检索更轻松。

立即免费搜索

文件翻译

保留排版,准确专业,支持PDF/Word/PPT等文件格式,支持 12+语言互译。

免费翻译文档

深度研究

AI帮你快速写综述,25分钟生成高质量综述,智能提取关键信息,辅助科研写作。

立即免费体验

磷酸化 ATF1 在 Thr184 促进胃癌转移并调节 MMP2 的表达。

Phosphorylated ATF1 at Thr184 promotes metastasis and regulates MMP2 expression in gastric cancer.

机构信息

Guangdong Provincial Key Laboratory of Medical Molecular Diagnostics, The First Dongguan Affiliated Hospital, Guangdong Medical University, Dongguan, China.

Department of Pathology, Chongqing Renji Hospital, University of Chinese Academy of Science, Chongqing, China.

出版信息

J Transl Med. 2022 Apr 9;20(1):169. doi: 10.1186/s12967-022-03361-3.

DOI:10.1186/s12967-022-03361-3
PMID:35397606
原文链接:https://pmc.ncbi.nlm.nih.gov/articles/PMC8994398/
Abstract

BACKGROUND

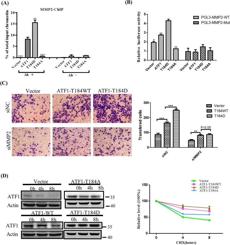
Studies have revealed an important role of activating transcription factor 1 (ATF1) and phosphorylated ATF1 at Ser63 in tumors. Our previous study identified Thr184 as a novel phosphorylation site of ATF1. However, the role of phosphorylated ATF1 at Thr184 (p-ATF1-T184) in tumor is unclear. This study figured out the role of p-ATF1-T184 in the metastasis of gastric cancer (GC) and in the regulation of Matrix metallopeptidase 2 (MMP2).

METHODS

Immunohistochemical analysis (IHC) was performed to analyze the level of p-ATF1-T184 and its relationship with clinicopathological characteristics. Wound scratch test, Transwell assay were used to observe the role of p-ATF1-T184 in the invasion and metastasis of GC. The regulation of MMP2 by p-ATF1-T184 was investigated by a series of experiments including quantitative RT-PCR, western blot, gelatin zymography assay, Chromatin immunoprecipitation (ChIP), luciferase reporter assay and cycloheximide experiment. The Cancer Genome Atlas (TCGA) data were used to analyze the expression and prognostic role of ATF1 and MMP2 in GC. Mass spectrometry (MS) following co-immunoprecipitation (co-IP) assay was performed to identify potential upstream kinases that would phosphorylate ATF1 at Thr184.

RESULTS

High expression level of p-ATF1-T184 was found and significantly associated with lymph node metastasis and poor survival in a GC cohort of 126 patients. P-ATF1-T184 promoted migration and invasion of gastric cancer cells. Phosphorylation of ATF1-T184 could regulate the mRNA, protein expression and extracellular activity of MMP2. P-ATF1-T184 further increased the DNA binding ability, transcription activity, and stabilized the protein expression of ATF1. Moreover, TCGA data and IHC results suggested that the mRNA level of ATF1 and MMP2, and protein level of p-ATF1-T184 and MMP2 could be prognosis markers of GC. Two protein kinase related genes, LRBA and S100A8, were identified to be correlated with the expression ATF1 in GC.

CONCLUSION

Our results indicated that p-ATF1-T184 promoted metastasis of GC by regulating MMP2.

摘要

背景

研究表明激活转录因子 1(ATF1)和磷酸化 ATF1 在 Ser63 在肿瘤中具有重要作用。我们之前的研究确定 Thr184 是 ATF1 的一个新磷酸化位点。然而,磷酸化 ATF1 在 Thr184 上的作用(p-ATF1-T184)在肿瘤中尚不清楚。本研究探讨了 p-ATF1-T184 在胃癌(GC)转移和基质金属蛋白酶 2(MMP2)调节中的作用。

方法

采用免疫组织化学分析(IHC)分析 p-ATF1-T184 的水平及其与临床病理特征的关系。划痕试验和 Transwell 试验用于观察 p-ATF1-T184 在 GC 侵袭和转移中的作用。通过一系列实验,包括定量 RT-PCR、western blot、明胶酶谱分析、染色质免疫沉淀(ChIP)、荧光素酶报告基因检测和环己酰亚胺实验,研究了 p-ATF1-T184 对 MMP2 的调节作用。使用癌症基因组图谱(TCGA)数据分析了 ATF1 和 MMP2 在 GC 中的表达和预后作用。采用免疫共沉淀(co-IP)后质谱(MS)分析鉴定潜在的上游激酶,这些激酶可将 ATF1 磷酸化至 Thr184。

结果

在 126 例 GC 患者队列中发现 p-ATF1-T184 高表达水平,并与淋巴结转移和不良预后显著相关。p-ATF1-T184 促进了胃癌细胞的迁移和侵袭。ATF1-T184 的磷酸化可调节 MMP2 的 mRNA、蛋白表达和细胞外活性。p-ATF1-T184 进一步增加了 ATF1 的 DNA 结合能力、转录活性和蛋白表达稳定性。此外,TCGA 数据和 IHC 结果表明,ATF1 和 MMP2 的 mRNA 水平以及 p-ATF1-T184 和 MMP2 的蛋白水平可作为 GC 的预后标志物。两个与 GC 中 ATF1 表达相关的蛋白激酶相关基因 LRBA 和 S100A8 被鉴定。

结论

我们的结果表明,p-ATF1-T184 通过调节 MMP2 促进 GC 的转移。

https://cdn.ncbi.nlm.nih.gov/pmc/blobs/95f9/8994398/0b1fcfb4f036/12967_2022_3361_Fig6_HTML.jpg
https://cdn.ncbi.nlm.nih.gov/pmc/blobs/95f9/8994398/92232f48875b/12967_2022_3361_Fig1_HTML.jpg
https://cdn.ncbi.nlm.nih.gov/pmc/blobs/95f9/8994398/5ecae90c0a25/12967_2022_3361_Fig2_HTML.jpg
https://cdn.ncbi.nlm.nih.gov/pmc/blobs/95f9/8994398/32e67858a4c8/12967_2022_3361_Fig3_HTML.jpg
https://cdn.ncbi.nlm.nih.gov/pmc/blobs/95f9/8994398/7e5ae8de61da/12967_2022_3361_Fig4_HTML.jpg
https://cdn.ncbi.nlm.nih.gov/pmc/blobs/95f9/8994398/29b3b76d68d8/12967_2022_3361_Fig5_HTML.jpg
https://cdn.ncbi.nlm.nih.gov/pmc/blobs/95f9/8994398/0b1fcfb4f036/12967_2022_3361_Fig6_HTML.jpg
https://cdn.ncbi.nlm.nih.gov/pmc/blobs/95f9/8994398/92232f48875b/12967_2022_3361_Fig1_HTML.jpg
https://cdn.ncbi.nlm.nih.gov/pmc/blobs/95f9/8994398/5ecae90c0a25/12967_2022_3361_Fig2_HTML.jpg
https://cdn.ncbi.nlm.nih.gov/pmc/blobs/95f9/8994398/32e67858a4c8/12967_2022_3361_Fig3_HTML.jpg
https://cdn.ncbi.nlm.nih.gov/pmc/blobs/95f9/8994398/7e5ae8de61da/12967_2022_3361_Fig4_HTML.jpg
https://cdn.ncbi.nlm.nih.gov/pmc/blobs/95f9/8994398/29b3b76d68d8/12967_2022_3361_Fig5_HTML.jpg
https://cdn.ncbi.nlm.nih.gov/pmc/blobs/95f9/8994398/0b1fcfb4f036/12967_2022_3361_Fig6_HTML.jpg

相似文献

1
Phosphorylated ATF1 at Thr184 promotes metastasis and regulates MMP2 expression in gastric cancer.磷酸化 ATF1 在 Thr184 促进胃癌转移并调节 MMP2 的表达。
J Transl Med. 2022 Apr 9;20(1):169. doi: 10.1186/s12967-022-03361-3.
2
The protein level and transcription activity of activating transcription factor 1 is regulated by prolyl isomerase Pin1 in nasopharyngeal carcinoma progression.在鼻咽癌进展过程中,激活转录因子1的蛋白质水平和转录活性受脯氨酰异构酶Pin1调控。
Cell Death Dis. 2016 Dec 29;7(12):e2571. doi: 10.1038/cddis.2016.349.
3
ATP5B promotes the metastasis and growth of gastric cancer by activating the FAK/AKT/MMP2 pathway.ATP5B 通过激活 FAK/AKT/MMP2 通路促进胃癌的转移和生长。
FASEB J. 2021 Apr;35(4):e20649. doi: 10.1096/fj.202000608R.
4
JP3, an antiangiogenic peptide, inhibits growth and metastasis of gastric cancer through TRIM25/SP1/MMP2 axis.JP3 是一种抗血管生成肽,通过 TRIM25/SP1/MMP2 轴抑制胃癌的生长和转移。
J Exp Clin Cancer Res. 2020 Jun 23;39(1):118. doi: 10.1186/s13046-020-01617-8.
5
STAM2 knockdown inhibits proliferation, migration, and invasion by affecting the JAK2/STAT3 signaling pathway in gastric cancer.STAM2 敲低通过影响胃癌中的 JAK2/STAT3 信号通路抑制增殖、迁移和侵袭。
Acta Biochim Biophys Sin (Shanghai). 2021 May 21;53(6):697-706. doi: 10.1093/abbs/gmab038.
6
Upregulation of Tubulointerstitial nephritis antigen like 1 promotes gastric cancer growth and metastasis by regulating multiple matrix metallopeptidase expression.肾小管间质性肾炎样抗原1的上调通过调节多种基质金属蛋白酶的表达促进胃癌的生长和转移。
J Gastroenterol Hepatol. 2021 Jan;36(1):196-203. doi: 10.1111/jgh.15150. Epub 2020 Jul 29.
7
LINC00473 predicts poor prognosis and regulates cell migration and invasion in gastric cancer.LINC00473 预测胃癌预后不良,并调节细胞迁移和侵袭。
Biomed Pharmacother. 2018 Nov;107:1-6. doi: 10.1016/j.biopha.2018.07.061. Epub 2018 Jul 30.
8
Upregulated expression of long noncoding RNA SNHG15 promotes cell proliferation and invasion through regulates MMP2/MMP9 in patients with GC.长链非编码RNA SNHG15的表达上调通过调节GC患者的MMP2/MMP9促进细胞增殖和侵袭。
Tumour Biol. 2016 May;37(5):6801-12. doi: 10.1007/s13277-015-4404-0. Epub 2015 Dec 10.
9
HOX transcript antisense intergenic RNA represses E-cadherin expression by binding to EZH2 in gastric cancer.HOX 转录反义基因间 RNA 通过与胃癌中的 EZH2 结合来抑制 E-钙黏蛋白的表达。
World J Gastroenterol. 2017 Sep 7;23(33):6100-6110. doi: 10.3748/wjg.v23.i33.6100.
10
IL-1β-induced activation of p38 promotes metastasis in gastric adenocarcinoma via upregulation of AP-1/c-fos, MMP2 and MMP9.白细胞介素-1β诱导的p38激活通过上调活化蛋白-1/原癌基因c-fos、基质金属蛋白酶2和基质金属蛋白酶9促进胃腺癌转移。
Mol Cancer. 2014 Jan 31;13:18. doi: 10.1186/1476-4598-13-18.

引用本文的文献

1
ATF1 and miR-27b-3p drive intervertebral disc degeneration through the PPARG/NF-κB signaling axis.激活转录因子1(ATF1)和微小RNA-27b-3p通过过氧化物酶体增殖物激活受体γ(PPARG)/核因子κB(NF-κB)信号轴驱动椎间盘退变。
Commun Biol. 2025 May 14;8(1):751. doi: 10.1038/s42003-025-08186-6.
2
Translocation: A Common Tumor Driver of Distinct Human Neoplasms.易位:不同人类肿瘤常见的肿瘤驱动因素
Int J Mol Sci. 2024 Dec 21;25(24):13693. doi: 10.3390/ijms252413693.
3
The Complex Role of Matrix Metalloproteinase-2 (MMP-2) in Health and Disease.基质金属蛋白酶-2(MMP-2)在健康与疾病中的复杂作用

本文引用的文献

1
The Role of PI3K/AKT and MAPK Signaling Pathways in Erythropoietin Signalization.PI3K/AKT 和 MAPK 信号通路在促红细胞生成素信号转导中的作用。
Int J Mol Sci. 2021 Jul 19;22(14):7682. doi: 10.3390/ijms22147682.
2
Inhibitors of gelatinases (MMP-2 and MMP-9) for the management of hematological malignancies.明胶酶抑制剂(MMP-2 和 MMP-9)在血液系统恶性肿瘤治疗中的应用。
Eur J Med Chem. 2021 Nov 5;223:113623. doi: 10.1016/j.ejmech.2021.113623. Epub 2021 Jun 12.
3
Cardiac cAMP-PKA Signaling Compartmentalization in Myocardial Infarction.
Int J Mol Sci. 2024 Dec 21;25(24):13691. doi: 10.3390/ijms252413691.
4
ATF1 regulates MAL2 expression through inhibition of miR-630 to mediate the EMT process that promotes cervical cancer cell development and metastasis.ATF1通过抑制miR-630来调节MAL2的表达,从而介导促进宫颈癌细胞发展和转移的上皮-间质转化过程。
J Gynecol Oncol. 2025 Jan;36(1):e11. doi: 10.3802/jgo.2025.36.e11. Epub 2024 Jul 2.
5
Identification and validation of a T cell marker gene-based signature to predict prognosis and immunotherapy response in gastric cancer.基于 T 细胞标记基因的signature 鉴定和验证,用于预测胃癌的预后和免疫治疗反应。
Sci Rep. 2023 Dec 4;13(1):21357. doi: 10.1038/s41598-023-48930-8.
6
Association between MMP2 gene polymorphisms and dilated cardiomyopathy in a Chinese Han population.MMP2 基因多态性与中国汉族人群扩张型心肌病的相关性研究。
ESC Heart Fail. 2023 Jun;10(3):1793-1802. doi: 10.1002/ehf2.14333. Epub 2023 Mar 3.
心肌梗死中心脏 cAMP-PKA 信号分隔。
Cells. 2021 Apr 16;10(4):922. doi: 10.3390/cells10040922.
4
Lipopolysaccharide-responsive beige-like anchor acts as a cAMP-dependent protein kinase anchoring protein in B cells.脂多糖反应性米色样锚蛋白在 B 细胞中作为 cAMP 依赖性蛋白激酶锚定蛋白发挥作用。
Scand J Immunol. 2020 Sep;92(3):e12922. doi: 10.1111/sji.12922. Epub 2020 Jul 14.
5
Activating transcription factor 1 promoted migration and invasion in lung cancer cells through regulating EGFR and MMP-2.激活转录因子 1 通过调节 EGFR 和 MMP-2 促进肺癌细胞的迁移和侵袭。
Mol Carcinog. 2019 Oct;58(10):1919-1924. doi: 10.1002/mc.23086. Epub 2019 Aug 16.
6
Global cancer statistics 2018: GLOBOCAN estimates of incidence and mortality worldwide for 36 cancers in 185 countries.全球癌症统计数据 2018:GLOBOCAN 对全球 185 个国家/地区 36 种癌症的发病率和死亡率的估计。
CA Cancer J Clin. 2018 Nov;68(6):394-424. doi: 10.3322/caac.21492. Epub 2018 Sep 12.
7
Verteporfin inhibits papillary thyroid cancer cells proliferation and cell cycle through ERK1/2 signaling pathway.维替泊芬通过ERK1/2信号通路抑制甲状腺乳头状癌细胞的增殖和细胞周期。
J Cancer. 2018 Mar 29;9(8):1329-1336. doi: 10.7150/jca.21915. eCollection 2018.
8
The Human Transcription Factors.人类转录因子。
Cell. 2018 Feb 8;172(4):650-665. doi: 10.1016/j.cell.2018.01.029.
9
Thrombospondin-1 is a multifaceted player in tumor progression.血小板反应蛋白-1是肿瘤进展过程中的一个多面手。
Oncotarget. 2017 Jul 11;8(48):84546-84558. doi: 10.18632/oncotarget.19165. eCollection 2017 Oct 13.
10
Targeting Overexpressed Activating Transcription Factor 1 (ATF1) Inhibits Proliferation and Migration and Enhances Sensitivity to Paclitaxel In Esophageal Cancer Cells.靶向过表达的激活转录因子1(ATF1)可抑制食管癌细胞的增殖和迁移并增强其对紫杉醇的敏感性。
Med Sci Monit Basic Res. 2017 Sep 15;23:304-312. doi: 10.12659/MSMBR.906289.