• 文献检索
  • 文档翻译
  • 深度研究
  • 学术资讯
  • Suppr Zotero 插件Zotero 插件
  • 邀请有礼
  • 套餐&价格
  • 历史记录
应用&插件
Suppr Zotero 插件Zotero 插件浏览器插件Mac 客户端Windows 客户端微信小程序
定价
高级版会员购买积分包购买API积分包
服务
文献检索文档翻译深度研究API 文档MCP 服务
关于我们
关于 Suppr公司介绍联系我们用户协议隐私条款
关注我们

Suppr 超能文献

核心技术专利:CN118964589B侵权必究
粤ICP备2023148730 号-1Suppr @ 2026

文献检索

告别复杂PubMed语法,用中文像聊天一样搜索,搜遍4000万医学文献。AI智能推荐,让科研检索更轻松。

立即免费搜索

文件翻译

保留排版,准确专业,支持PDF/Word/PPT等文件格式,支持 12+语言互译。

免费翻译文档

深度研究

AI帮你快速写综述,25分钟生成高质量综述,智能提取关键信息,辅助科研写作。

立即免费体验

Lon 蛋白酶与过氧化氢酶-过氧化物酶的协调相互作用调节沙门氏菌病期间的毒力和氧化应激管理。

Coordinated interaction between Lon protease and catalase-peroxidase regulates virulence and oxidative stress management during Salmonellosis.

机构信息

Department of Public Health, College of Veterinary Medicine, Jeonbuk National University, Republic of Korea.

Biochemistry & Molecular Biology Department, Mayo Clinic, Rochester, Minnesota, USA 55905.

出版信息

Gut Microbes. 2022 Jan-Dec;14(1):2064705. doi: 10.1080/19490976.2022.2064705.

DOI:10.1080/19490976.2022.2064705
PMID:35438052
原文链接:https://pmc.ncbi.nlm.nih.gov/articles/PMC9037549/
Abstract

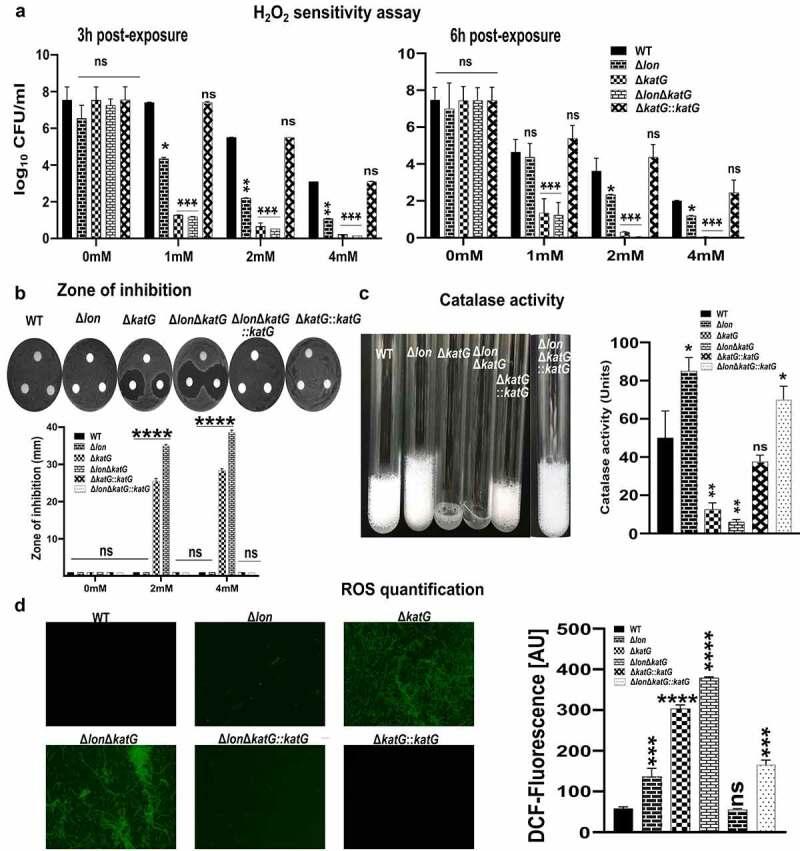
This study investigates the interplay between Lon protease and catalase-peroxidase (KatG) in relation to virulence modulation and the response to oxidative stress in Typhimurium (ST). Proteomic comparison of ST wild-type and deletion mutant led to the recognition of a highly expressed KatG protein product among five other protein candidates that were significantly affected by deletion. By employing a bacterium two-hybrid assay (B2H), we demonstrated that the catalytic domain of Lon protease potentially interacts with the KatG protein that leads to proteolytic cleavage. Assessment of virulence gene expression in single and double and mutants revealed to be a potential positive modulator of both pathogenicity Island-1 (SPI-1) and -2, while significantly affected SPI-1 genes. ST double deletion mutant, ∆ was more susceptible to survival defects within macrophage-like cells and exhibited meager colonization of the mouse spleen compared to the single deletion mutants. The findings reveal a previously unknown function of Lon and KatG interaction in virulence. Taken together, our experiments demonstrate the importance of Lon and KatG to cope with oxidative stress, for intracellular survival and virulence of .

摘要

本研究探讨了 Lon 蛋白酶与过氧化氢酶-过氧化物酶(KatG)之间的相互作用与毒力调节以及鼠伤寒沙门氏菌(ST)对氧化应激的反应之间的关系。ST 野生型和 缺失突变体的蛋白质组比较导致在另外五个受 缺失显著影响的蛋白质候选物中识别出高度表达的 KatG 蛋白产物。通过采用细菌双杂交测定(B2H),我们证明 Lon 蛋白酶的催化结构域可能与导致蛋白水解切割的 KatG 蛋白相互作用。在单突变体和 及 双突变体中评估毒力基因表达,结果表明 可能是 SPI-1 和 SPI-2 的潜在正调节剂,而 则显著影响 SPI-1 基因。与单缺失突变体相比,ST 双缺失突变体 ∆在巨噬样细胞中更易出现生存缺陷,且在小鼠脾脏中的定植能力较差。这些发现揭示了 Lon 和 KatG 相互作用在毒力中的一个先前未知的功能。总之,我们的实验证明了 Lon 和 KatG 对于应对氧化应激、细胞内存活和 ST 的毒力的重要性。

https://cdn.ncbi.nlm.nih.gov/pmc/blobs/296d/9037549/3046ad8ffe44/KGMI_A_2064705_F0008_OC.jpg
https://cdn.ncbi.nlm.nih.gov/pmc/blobs/296d/9037549/42b7ea59bcab/KGMI_A_2064705_F0001_B.jpg
https://cdn.ncbi.nlm.nih.gov/pmc/blobs/296d/9037549/f232aec4b912/KGMI_A_2064705_F0002_B.jpg
https://cdn.ncbi.nlm.nih.gov/pmc/blobs/296d/9037549/b8a1812b8c2f/KGMI_A_2064705_F0003_OC.jpg
https://cdn.ncbi.nlm.nih.gov/pmc/blobs/296d/9037549/bec9d147da12/KGMI_A_2064705_F0004_B.jpg
https://cdn.ncbi.nlm.nih.gov/pmc/blobs/296d/9037549/e8109745d12b/KGMI_A_2064705_F0005_OC.jpg
https://cdn.ncbi.nlm.nih.gov/pmc/blobs/296d/9037549/f69d1f231973/KGMI_A_2064705_F0006_B.jpg
https://cdn.ncbi.nlm.nih.gov/pmc/blobs/296d/9037549/07d1a76b565e/KGMI_A_2064705_F0007_OC.jpg
https://cdn.ncbi.nlm.nih.gov/pmc/blobs/296d/9037549/3046ad8ffe44/KGMI_A_2064705_F0008_OC.jpg
https://cdn.ncbi.nlm.nih.gov/pmc/blobs/296d/9037549/42b7ea59bcab/KGMI_A_2064705_F0001_B.jpg
https://cdn.ncbi.nlm.nih.gov/pmc/blobs/296d/9037549/f232aec4b912/KGMI_A_2064705_F0002_B.jpg
https://cdn.ncbi.nlm.nih.gov/pmc/blobs/296d/9037549/b8a1812b8c2f/KGMI_A_2064705_F0003_OC.jpg
https://cdn.ncbi.nlm.nih.gov/pmc/blobs/296d/9037549/bec9d147da12/KGMI_A_2064705_F0004_B.jpg
https://cdn.ncbi.nlm.nih.gov/pmc/blobs/296d/9037549/e8109745d12b/KGMI_A_2064705_F0005_OC.jpg
https://cdn.ncbi.nlm.nih.gov/pmc/blobs/296d/9037549/f69d1f231973/KGMI_A_2064705_F0006_B.jpg
https://cdn.ncbi.nlm.nih.gov/pmc/blobs/296d/9037549/07d1a76b565e/KGMI_A_2064705_F0007_OC.jpg
https://cdn.ncbi.nlm.nih.gov/pmc/blobs/296d/9037549/3046ad8ffe44/KGMI_A_2064705_F0008_OC.jpg

相似文献

1
Coordinated interaction between Lon protease and catalase-peroxidase regulates virulence and oxidative stress management during Salmonellosis.Lon 蛋白酶与过氧化氢酶-过氧化物酶的协调相互作用调节沙门氏菌病期间的毒力和氧化应激管理。
Gut Microbes. 2022 Jan-Dec;14(1):2064705. doi: 10.1080/19490976.2022.2064705.
2
Deletion of the gene augments expression of Pathogenicity Island (SPI)-1 and metal ion uptake genes leading to the accumulation of bactericidal hydroxyl radicals and host pro-inflammatory cytokine-mediated rapid intracellular clearance.基因缺失增强了致病性岛(SPI)-1 和金属离子摄取基因的表达,导致杀菌性羟基自由基的积累和宿主促炎细胞因子介导的快速细胞内清除。
Gut Microbes. 2020 Nov 1;11(6):1695-1712. doi: 10.1080/19490976.2020.1777923. Epub 2020 Jun 21.
3
LoiA directly represses lon gene expression to activate the expression of Salmonella pathogenicity island-1 genes.LoiA直接抑制lon基因的表达,从而激活沙门氏菌致病岛1基因的表达。
Res Microbiol. 2019 Apr-May;170(3):131-137. doi: 10.1016/j.resmic.2019.01.001. Epub 2019 Jan 12.
4
Transcriptome analysis of virulence gene regulation by the ATP-dependent Lon protease in Typhimurium.鼠伤寒沙门氏菌中依赖 ATP 的 Lon 蛋白酶对毒力基因调控的转录组分析。
Future Microbiol. 2019 Sep;14:1109-1122. doi: 10.2217/fmb-2019-0118. Epub 2019 Aug 2.
5
Intracellular Survival and Pathogenicity Modulation of Lon, CpxR, and RfaL Mutants Used as Live Bacterial Vectors under Abiotic Stress, Unveiling the Link between Stress Response and Virulence in Epithelial Cells.在非生物胁迫下作为活细菌载体的 Lon、CpxR 和 RfaL 突变体的细胞内生存和致病性调节,揭示了应激反应与上皮细胞毒力之间的联系。
Int J Mol Sci. 2024 Aug 21;25(16):9056. doi: 10.3390/ijms25169056.
6
Salmonella enterica serovar Typhimurium utilizes the ClpPX and Lon proteases for optimal fitness in the ceca of chickens.肠炎沙门氏菌鼠伤寒血清型利用ClpPX和Lon蛋白酶在鸡盲肠中实现最佳适应性。
Poult Sci. 2016 Jul 1;95(7):1617-1623. doi: 10.3382/ps/pew103. Epub 2016 Mar 18.
7
Lon, a stress-induced ATP-dependent protease, is critically important for systemic Salmonella enterica serovar typhimurium infection of mice.Lon是一种应激诱导的ATP依赖性蛋白酶,对小鼠系统性鼠伤寒沙门氏菌感染至关重要。
Infect Immun. 2003 Feb;71(2):690-6. doi: 10.1128/IAI.71.2.690-696.2003.
8
Degradation of the HilC and HilD regulator proteins by ATP-dependent Lon protease leads to downregulation of Salmonella pathogenicity island 1 gene expression.ATP 依赖性 Lon 蛋白酶对 HilC 和 HilD 调节蛋白的降解导致沙门氏菌致病岛 1 基因表达的下调。
Mol Microbiol. 2005 Feb;55(3):839-52. doi: 10.1111/j.1365-2958.2004.04425.x.
9
The Lon-1 Protease Is Required by Borrelia burgdorferi To Infect the Mammalian Host.博氏疏螺旋体(Borrelia burgdorferi)的 Lon-1 蛋白酶对于感染哺乳动物宿主是必需的。
Infect Immun. 2020 May 20;88(6). doi: 10.1128/IAI.00951-19.
10
RamA, which controls expression of the MDR efflux pump AcrAB-TolC, is regulated by the Lon protease.控制多药耐药外排泵AcrAB-TolC表达的RamA受Lon蛋白酶调控。
J Antimicrob Chemother. 2014 Mar;69(3):643-50. doi: 10.1093/jac/dkt432. Epub 2013 Oct 29.

引用本文的文献

1
Reactive oxygen species and reactive nitrogen species are double-edged swords in Salmonella infection.活性氧和活性氮在沙门氏菌感染中是双刃剑。
Arch Microbiol. 2025 Aug 6;207(9):215. doi: 10.1007/s00203-025-04420-1.
2
Lon-dependent proteolysis in oxidative stress responses.氧化应激反应中Lon 依赖性蛋白水解作用
J Bacteriol. 2025 Jul 24;207(7):e0000525. doi: 10.1128/jb.00005-25. Epub 2025 Jun 6.
3
Deletion of pagL and arnT genes involved in LPS structure and charge modulation in the Salmonella genome confer reduced endotoxicity and retained efficient protection against wild-type Salmonella Gallinarum challenge in chicken.

本文引用的文献

1
ROS Defense Systems and Terminal Oxidases in Bacteria.细菌中的ROS防御系统与末端氧化酶
Antioxidants (Basel). 2021 May 24;10(6):839. doi: 10.3390/antiox10060839.
2
Salmonella enterica Serovar Typhimurium SPI-1 and SPI-2 Shape the Global Transcriptional Landscape in a Human Intestinal Organoid Model System.肠炎沙门氏菌血清型 Typhimurium SPI-1 和 SPI-2 在人类肠道类器官模型系统中塑造全球转录景观。
mBio. 2021 May 18;12(3):e00399-21. doi: 10.1128/mBio.00399-21.
3
Impact of the Resistance Responses to Stress Conditions Encountered in Food and Food Processing Environments on the Virulence and Growth Fitness of Non-Typhoidal .
删除沙门氏菌基因组中参与脂多糖(LPS)结构和电荷调节的pagL和arnT基因,可降低内毒素活性,并在鸡体内对野生型鸡沙门氏菌攻击保持有效的保护作用。
Vet Res. 2025 Jan 4;56(1):2. doi: 10.1186/s13567-024-01413-8.
4
Glutathione reductase modulates endogenous oxidative stress and affects growth and virulence in Avibacterium paragallinarum.谷胱甘肽还原酶调节内源性氧化应激,并影响副鸡禽杆菌的生长和毒力。
Vet Res. 2025 Jan 2;56(1):1. doi: 10.1186/s13567-024-01388-6.
5
Microencapsulated Encoding Lactoferricin-Lactoferrampin Targeted Intestine against Infection.微囊化编码乳铁素-乳铁肽靶向肠道抗感染。
Nutrients. 2023 Dec 18;15(24):5141. doi: 10.3390/nu15245141.
6
Pan msr gene deleted strain of Salmonella Typhimurium suffers oxidative stress, depicts macromolecular damage and attenuated virulence.肠炎沙门氏菌 pan msr 基因缺失株遭受氧化应激,表现出大分子损伤和毒力减弱。
Sci Rep. 2023 Dec 9;13(1):21852. doi: 10.1038/s41598-023-48734-w.
食品及食品加工环境中遇到的应激条件下的抗性反应对非伤寒型(细菌)毒力和生长适应性的影响
Foods. 2021 Mar 14;10(3):617. doi: 10.3390/foods10030617.
4
Deletion of the gene augments expression of Pathogenicity Island (SPI)-1 and metal ion uptake genes leading to the accumulation of bactericidal hydroxyl radicals and host pro-inflammatory cytokine-mediated rapid intracellular clearance.基因缺失增强了致病性岛(SPI)-1 和金属离子摄取基因的表达,导致杀菌性羟基自由基的积累和宿主促炎细胞因子介导的快速细胞内清除。
Gut Microbes. 2020 Nov 1;11(6):1695-1712. doi: 10.1080/19490976.2020.1777923. Epub 2020 Jun 21.
5
Pathogenicity Island 1 (SPI-1) and Its Complex Regulatory Network.致病岛 1(SPI-1)及其复杂的调控网络。
Front Cell Infect Microbiol. 2019 Jul 31;9:270. doi: 10.3389/fcimb.2019.00270. eCollection 2019.
6
The Salmonella virulence protein MgtC promotes phosphate uptake inside macrophages.沙门氏菌毒力蛋白 MgtC 促进巨噬细胞内磷酸盐摄取。
Nat Commun. 2019 Jul 25;10(1):3326. doi: 10.1038/s41467-019-11318-2.
7
Salmonella and Reactive Oxygen Species: A Love-Hate Relationship.沙门氏菌与活性氧:爱恨交织。
J Innate Immun. 2019;11(3):216-226. doi: 10.1159/000496370. Epub 2019 Apr 3.
8
OxyR Regulates the Transcriptional Response to Hydrogen Peroxide.OxyR 调控对过氧化氢的转录应答。
Infect Immun. 2018 Dec 19;87(1). doi: 10.1128/IAI.00413-18. Print 2019 Jan.
9
Molecular mechanism of the Escherichia coli AhpC in the function of a chaperone under heat-shock conditions.大肠杆菌 AhpC 在热激条件下作为伴侣蛋白发挥功能的分子机制。
Sci Rep. 2018 Sep 20;8(1):14151. doi: 10.1038/s41598-018-32527-7.
10
The ArcAB two-component regulatory system promotes resistance to reactive oxygen species and systemic infection by Salmonella Typhimurium.ArcAB 双组分调控系统促进了鼠伤寒沙门氏菌对活性氧物种和全身性感染的抗性。
PLoS One. 2018 Sep 4;13(9):e0203497. doi: 10.1371/journal.pone.0203497. eCollection 2018.