Suppr超能文献

有袋类动物(负鼠、袋獾、袋鼠和沙袋鼠)的表观遗传钟和甲基化研究。

Epigenetic clock and methylation studies in marsupials: opossums, Tasmanian devils, kangaroos, and wallabies.

机构信息

Human Genetics, David Geffen School of Medicine, University of California, Los Angeles, CA, 90095, USA.

Department of Biostatistics, Fielding School of Public Health, University of California, Los Angeles, Los Angeles, CA, USA.

出版信息

Geroscience. 2022 Jun;44(3):1825-1845. doi: 10.1007/s11357-022-00569-5. Epub 2022 Apr 21.

Abstract

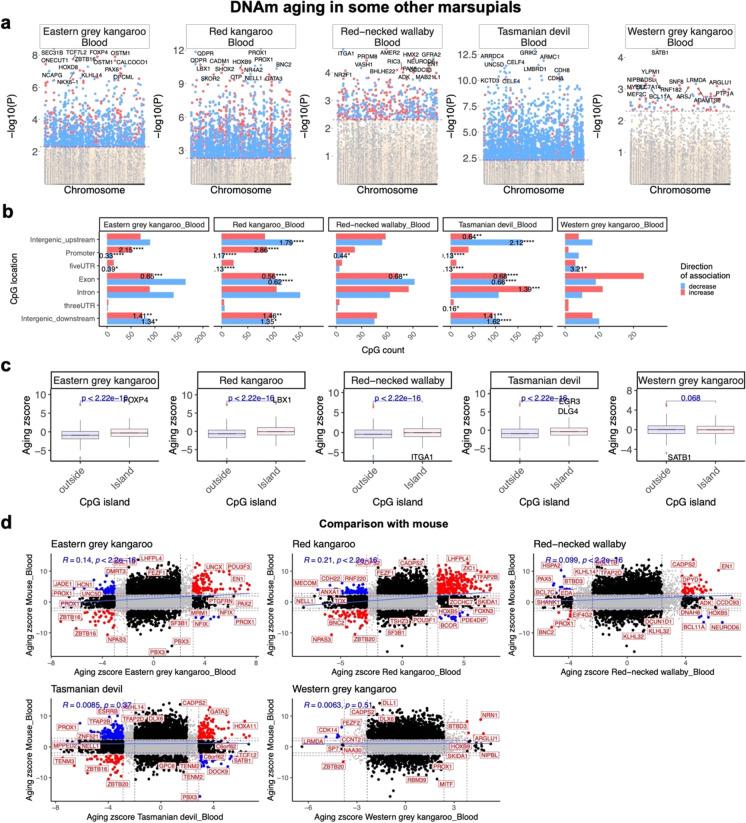
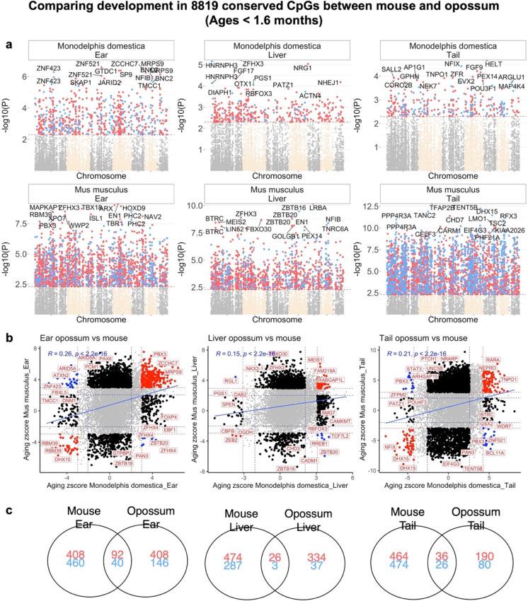
The opossum (Monodelphis domestica), with its sequenced genome, ease of laboratory care and experimental manipulation, and unique biology, is the most used laboratory marsupial. Using the mammalian methylation array, we generated DNA methylation data from n = 100 opossum samples from the ear, liver, and tail. We contrasted postnatal development and later aging effects in the opossum methylome with those in mouse (Mus musculus, C57BL/6 J strain) and other marsupial species such as Tasmanian devil, kangaroos, and wallabies. While the opossum methylome is similar to that of mouse during postnatal development, it is distinct from that shared by other mammals when it comes to the age-related gain of methylation at target sites of polycomb repressive complex 2. Our immunohistochemical staining results provide additional support for the hypothesis that PRC2 activity increases with later aging in mouse tissues but remains constant in opossum tissues. We present several epigenetic clocks for opossums that are distinguished by their compatibility with tissue type (pan-tissue and blood clock) and species (opossum and human). Two dual-species human-opossum pan-tissue clocks accurately measure chronological age and relative age, respectively. The human-opossum epigenetic clocks are expected to provide a significant boost to the attractiveness of opossum as a biological model. Additional epigenetic clocks for Tasmanian devil, red kangaroos and other species of the genus Macropus may aid species conservation efforts.

摘要

负鼠(Monodelphis domestica)具有测序基因组、易于在实验室中照料和进行实验操作以及独特的生物学特性,是最常用于实验室的有袋动物。我们使用哺乳动物甲基化阵列,从耳朵、肝脏和尾巴中生成了 n = 100 个负鼠样本的 DNA 甲基化数据。我们将负鼠甲基组在出生后的发育和后期衰老过程中的变化与小鼠(Mus musculus,C57BL/6J 品系)和其他有袋动物物种(如袋獾、袋鼠和沙袋鼠)中的变化进行了对比。虽然负鼠甲基组在出生后的发育过程中与小鼠相似,但在与多梳抑制复合物 2靶位点相关的甲基化的年龄相关性获得方面,它与其他哺乳动物不同。我们的免疫组织化学染色结果为多梳抑制复合物 2 活性随着小鼠组织的后期衰老而增加的假说提供了额外的支持,但在负鼠组织中保持不变。我们为负鼠提供了几个表观遗传时钟,这些时钟的区别在于它们与组织类型(泛组织和血液时钟)和物种(负鼠和人类)的兼容性。两个双物种人类-负鼠泛组织时钟分别准确地测量了年龄和相对年龄。人类-负鼠表观遗传时钟有望极大地提高负鼠作为生物学模型的吸引力。袋獾、红袋鼠和其他 Macropus 属物种的其他表观遗传时钟可能有助于物种保护工作。

https://cdn.ncbi.nlm.nih.gov/pmc/blobs/5600/9213610/7d2c7580a1f1/11357_2022_569_Fig1_HTML.jpg

文献检索

告别复杂PubMed语法,用中文像聊天一样搜索,搜遍4000万医学文献。AI智能推荐,让科研检索更轻松。

立即免费搜索

文件翻译

保留排版,准确专业,支持PDF/Word/PPT等文件格式,支持 12+语言互译。

免费翻译文档

深度研究

AI帮你快速写综述,25分钟生成高质量综述,智能提取关键信息,辅助科研写作。

立即免费体验