Suppr超能文献

从小鼠星形胶质细胞中生成具有谷氨酸能表型的类神经元细胞纯培养物。

Generation of a Pure Culture of Neuron-like Cells with a Glutamatergic Phenotype from Mouse Astrocytes.

作者信息

Fernandes Gary Stanley, Singh Rishabh Deo, Kim Kyeong Kyu

机构信息

Department of Precision Medicine, Graduate School of Basic Medical Science (GSBMS), Institute for Antimicrobial Resistance Research and Therapeutics, Sungkyunkwan University School of Medicine, Suwon 16419, Korea.

出版信息

Biomedicines. 2022 Apr 18;10(4):928. doi: 10.3390/biomedicines10040928.

Abstract

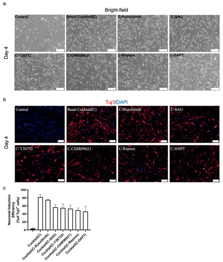
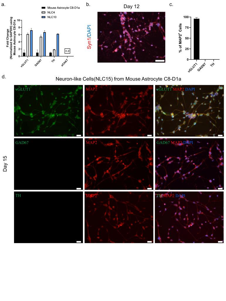
Astrocyte-to-neuron reprogramming is a promising therapeutic approach for treatment of neurodegenerative diseases. The use of small molecules as an alternative to the virus-mediated ectopic expression of lineage-specific transcription factors negates the tumorigenic risk associated with viral genetic manipulation and uncontrolled differentiation of stem cells. However, because previously developed methods for small-molecule reprogramming of astrocytes to neurons are multistep, complex, and lengthy, their applications in biomedicine, including clinical treatment, are limited. Therefore, our objective in this study was to develop a novel chemical-based approach to the cellular reprogramming of astrocytes into neurons with high efficiency and low complexity. To accomplish that, we used C8-D1a, a mouse astrocyte cell line, to assess the role of small molecules in reprogramming protocols that otherwise suffer from inconsistencies caused by variations in donor of the primary cell. We developed a new protocol by which a chemical mixture formulated with Y26732, DAPT, RepSox, CHIR99021, ruxolitinib, and SAG rapidly and efficiently induced the neural reprogramming of astrocytes in four days, with a conversion efficiency of 82 ± 6%. Upon exposure to the maturation medium, those reprogrammed cells acquired a glutaminergic phenotype over the next eleven days. We also demonstrated the neuronal functionality of the induced cells by confirming KCL-induced calcium flux.

摘要

星形胶质细胞向神经元的重编程是治疗神经退行性疾病的一种很有前景的治疗方法。使用小分子替代病毒介导的谱系特异性转录因子的异位表达,消除了与病毒基因操作和干细胞不受控制的分化相关的致瘤风险。然而,由于先前开发的将星形胶质细胞小分子重编程为神经元的方法是多步骤、复杂且耗时的,它们在生物医学(包括临床治疗)中的应用受到限制。因此,我们在本研究中的目标是开发一种基于化学的新方法,以高效且低复杂度地将星形胶质细胞重编程为神经元。为实现这一目标,我们使用小鼠星形胶质细胞系C8-D1a来评估小分子在重编程方案中的作用,否则这些方案会因原代细胞供体的差异而存在不一致性。我们开发了一种新方案,通过用Y26732、DAPT、RepSox、CHIR99021、鲁索替尼和SAG配制的化学混合物在四天内快速有效地诱导星形胶质细胞的神经重编程,转化效率为82±6%。在接触成熟培养基后,这些重编程细胞在接下来的十一天内获得了谷氨酰胺能表型。我们还通过确认氯化钾诱导的钙通量证明了诱导细胞的神经元功能。

https://cdn.ncbi.nlm.nih.gov/pmc/blobs/111a/9031297/6c3596dbccac/biomedicines-10-00928-g001.jpg

文献检索

告别复杂PubMed语法,用中文像聊天一样搜索,搜遍4000万医学文献。AI智能推荐,让科研检索更轻松。

立即免费搜索

文件翻译

保留排版,准确专业,支持PDF/Word/PPT等文件格式,支持 12+语言互译。

免费翻译文档

深度研究

AI帮你快速写综述,25分钟生成高质量综述,智能提取关键信息,辅助科研写作。

立即免费体验