Suppr超能文献

顺铂耐药性可以通过削弱 Bnip3 介导的线粒体自噬来抑制。

Cisplatin resistance can be curtailed by blunting Bnip3-mediated mitochondrial autophagy.

机构信息

Department of Pharmaceutical and Pharmacological Sciences, University of Padova, Largo E. Meneghetti 2, 35131, Padova, Italy.

Department of Biology, University of Padova, Via Ugo Bassi 58B, 35131, Padova, Italy.

出版信息

Cell Death Dis. 2022 Apr 22;13(4):398. doi: 10.1038/s41419-022-04741-9.

Abstract

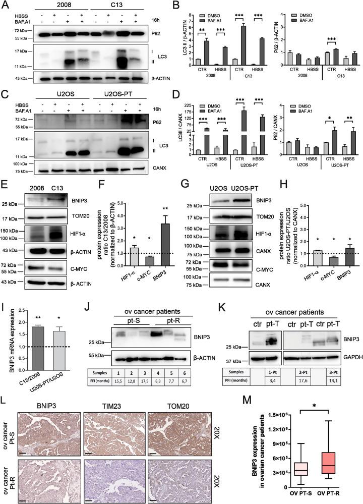
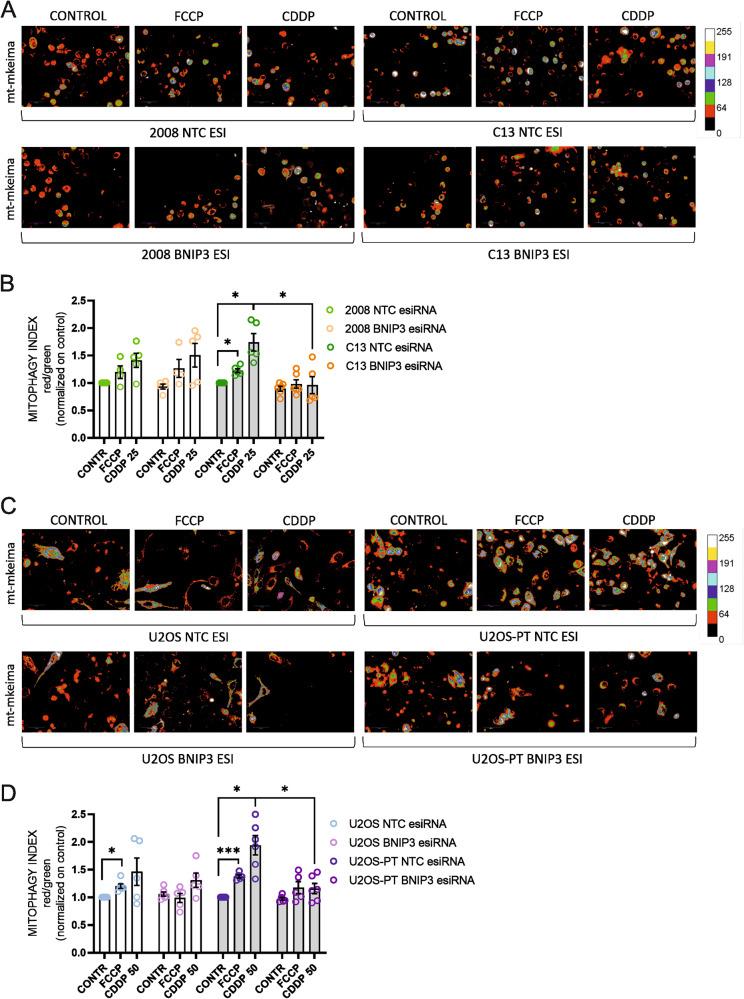
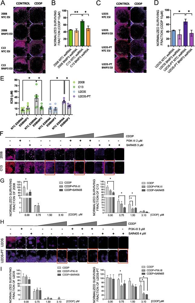
Cisplatin (CDDP) is commonly used to treat a multitude of tumors including sarcomas, ovarian and cervical cancers. Despite recent investigations allowed to improve chemotherapy effectiveness, the molecular mechanisms underlying the development of CDDP resistance remain a major goal in cancer research. Here, we show that mitochondrial morphology and autophagy are altered in different CDDP resistant cancer cell lines. In CDDP resistant osteosarcoma and ovarian carcinoma, mitochondria are fragmented and closely juxtaposed to the endoplasmic reticulum; rates of mitophagy are also increased. Specifically, levels of the mitophagy receptor BNIP3 are higher both in resistant cells and in ovarian cancer patient samples resistant to platinum-based treatments. Genetic BNIP3 silencing or pharmacological inhibition of autophagosome formation re-sensitizes these cells to CDDP. Our study identifies inhibition of BNIP3-driven mitophagy as a potential therapeutic strategy to counteract CDDP resistance in ovarian carcinoma and osteosarcoma.

摘要

顺铂(CDDP)常用于治疗多种肿瘤,包括肉瘤、卵巢癌和宫颈癌。尽管最近的研究允许提高化疗效果,但CDDP 耐药性发展的分子机制仍然是癌症研究的主要目标。在这里,我们表明,不同的 CDDP 耐药癌细胞系中线粒体形态和自噬发生改变。在 CDDP 耐药骨肉瘤和卵巢癌中,线粒体碎片化并与内质网紧密相邻;自噬的速率也增加。具体而言,耐药细胞和对铂类治疗耐药的卵巢癌患者样本中的自噬受体 BNIP3 水平更高。基因 BNIP3 沉默或自噬体形成的药理学抑制可使这些细胞重新对 CDDP 敏感。我们的研究确定抑制 BNIP3 驱动的线粒体自噬是一种潜在的治疗策略,可抵抗卵巢癌和骨肉瘤中的 CDDP 耐药性。

https://cdn.ncbi.nlm.nih.gov/pmc/blobs/d437/9033831/eb7740ce84e9/41419_2022_4741_Fig1_HTML.jpg

文献检索

告别复杂PubMed语法,用中文像聊天一样搜索,搜遍4000万医学文献。AI智能推荐,让科研检索更轻松。

立即免费搜索

文件翻译

保留排版,准确专业,支持PDF/Word/PPT等文件格式,支持 12+语言互译。

免费翻译文档

深度研究

AI帮你快速写综述,25分钟生成高质量综述,智能提取关键信息,辅助科研写作。

立即免费体验