• 文献检索
  • 文档翻译
  • 深度研究
  • 学术资讯
  • Suppr Zotero 插件Zotero 插件
  • 邀请有礼
  • 套餐&价格
  • 历史记录
应用&插件
Suppr Zotero 插件Zotero 插件浏览器插件Mac 客户端Windows 客户端微信小程序
定价
高级版会员购买积分包购买API积分包
服务
文献检索文档翻译深度研究API 文档MCP 服务
关于我们
关于 Suppr公司介绍联系我们用户协议隐私条款
关注我们

Suppr 超能文献

核心技术专利:CN118964589B侵权必究
粤ICP备2023148730 号-1Suppr @ 2026

文献检索

告别复杂PubMed语法,用中文像聊天一样搜索,搜遍4000万医学文献。AI智能推荐,让科研检索更轻松。

立即免费搜索

文件翻译

保留排版,准确专业,支持PDF/Word/PPT等文件格式,支持 12+语言互译。

免费翻译文档

深度研究

AI帮你快速写综述,25分钟生成高质量综述,智能提取关键信息,辅助科研写作。

立即免费体验

电压门控氢离子通道 1 表达缺失揭示 T 细胞对细胞内酸化的异质性代谢适应。

Loss of voltage-gated hydrogen channel 1 expression reveals heterogeneous metabolic adaptation to intracellular acidification by T cells.

机构信息

William Harvey Research Institute, Barts and The London School of Medicine and Dentistry, Queen Mary University of London, Charterhouse Square, London, United Kingdom. Research Institute, Queen Mary University of London, London, United Kingdom.

Centre for Inflammation and Therapeutic Innovation, Queen Mary University of London, Charterhouse Square, London, United Kingdom.

出版信息

JCI Insight. 2022 May 23;7(10):e147814. doi: 10.1172/jci.insight.147814.

DOI:10.1172/jci.insight.147814
PMID:35472029
原文链接:https://pmc.ncbi.nlm.nih.gov/articles/PMC9220931/
Abstract

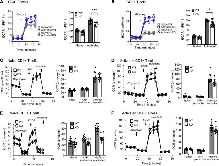
Voltage-gated hydrogen channel 1 (Hvcn1) is a voltage-gated proton channel, which reduces cytosol acidification and facilitates the production of ROS. The increased expression of this channel in some cancers has led to proposing Hvcn1 antagonists as potential therapeutics. While its role in most leukocytes has been studied in depth, the function of Hvcn1 in T cells remains poorly defined. We show that Hvcn1 plays a nonredundant role in protecting naive T cells from intracellular acidification during priming. Despite sharing overall functional impairment in vivo and in vitro, Hvcn1-deficient CD4+ and CD8+ T cells display profound differences during the transition from naive to primed T cells, including in the preservation of T cell receptor (TCR) signaling, cellular division, and death. These selective features result, at least in part, from a substantially different metabolic response to intracellular acidification associated with priming. While Hvcn1-deficient naive CD4+ T cells reprogram to rescue the glycolytic pathway, naive CD8+ T cells, which express high levels of this channel in the mitochondria, respond by metabolically compensating mitochondrial dysfunction, at least in part via AMPK activation. These observations imply heterogeneity between adaptation of naive CD4+ and CD8+ T cells to intracellular acidification during activation.

摘要

电压门控氢离子通道 1(Hvcn1)是一种电压门控质子通道,可减少细胞质酸化并促进 ROS 的产生。该通道在某些癌症中的表达增加,导致人们提出 Hvcn1 拮抗剂作为潜在的治疗方法。虽然其在大多数白细胞中的作用已经深入研究,但 Hvcn1 在 T 细胞中的功能仍未得到明确界定。我们表明,Hvcn1 在启动过程中保护幼稚 T 细胞免受细胞内酸化方面发挥着非冗余作用。尽管在体内和体外均存在总体功能障碍,但 Hvcn1 缺陷的 CD4+和 CD8+T 细胞在从幼稚 T 细胞向激活 T 细胞的转变过程中表现出明显的差异,包括 TCR 信号、细胞分裂和死亡的维持。这些选择性特征至少部分归因于与启动相关的细胞内酸化所引起的代谢反应存在显著差异。虽然 Hvcn1 缺陷的幼稚 CD4+T 细胞通过重新编程来挽救糖酵解途径,但表达高水平该通道的幼稚 CD8+T 细胞通过代谢补偿线粒体功能障碍来响应,至少部分通过 AMPK 激活。这些观察结果表明,在激活过程中,幼稚 CD4+和 CD8+T 细胞对细胞内酸化的适应存在异质性。

https://cdn.ncbi.nlm.nih.gov/pmc/blobs/a88d/9220931/eed27ab4952a/jciinsight-7-147814-g049.jpg
https://cdn.ncbi.nlm.nih.gov/pmc/blobs/a88d/9220931/5954c1b8fae0/jciinsight-7-147814-g043.jpg
https://cdn.ncbi.nlm.nih.gov/pmc/blobs/a88d/9220931/bec905865946/jciinsight-7-147814-g044.jpg
https://cdn.ncbi.nlm.nih.gov/pmc/blobs/a88d/9220931/a1bcf7834b13/jciinsight-7-147814-g045.jpg
https://cdn.ncbi.nlm.nih.gov/pmc/blobs/a88d/9220931/4d39d25a9d90/jciinsight-7-147814-g046.jpg
https://cdn.ncbi.nlm.nih.gov/pmc/blobs/a88d/9220931/6cef9b49359b/jciinsight-7-147814-g047.jpg
https://cdn.ncbi.nlm.nih.gov/pmc/blobs/a88d/9220931/f44e3e052e70/jciinsight-7-147814-g048.jpg
https://cdn.ncbi.nlm.nih.gov/pmc/blobs/a88d/9220931/eed27ab4952a/jciinsight-7-147814-g049.jpg
https://cdn.ncbi.nlm.nih.gov/pmc/blobs/a88d/9220931/5954c1b8fae0/jciinsight-7-147814-g043.jpg
https://cdn.ncbi.nlm.nih.gov/pmc/blobs/a88d/9220931/bec905865946/jciinsight-7-147814-g044.jpg
https://cdn.ncbi.nlm.nih.gov/pmc/blobs/a88d/9220931/a1bcf7834b13/jciinsight-7-147814-g045.jpg
https://cdn.ncbi.nlm.nih.gov/pmc/blobs/a88d/9220931/4d39d25a9d90/jciinsight-7-147814-g046.jpg
https://cdn.ncbi.nlm.nih.gov/pmc/blobs/a88d/9220931/6cef9b49359b/jciinsight-7-147814-g047.jpg
https://cdn.ncbi.nlm.nih.gov/pmc/blobs/a88d/9220931/f44e3e052e70/jciinsight-7-147814-g048.jpg
https://cdn.ncbi.nlm.nih.gov/pmc/blobs/a88d/9220931/eed27ab4952a/jciinsight-7-147814-g049.jpg

相似文献

1
Loss of voltage-gated hydrogen channel 1 expression reveals heterogeneous metabolic adaptation to intracellular acidification by T cells.电压门控氢离子通道 1 表达缺失揭示 T 细胞对细胞内酸化的异质性代谢适应。
JCI Insight. 2022 May 23;7(10):e147814. doi: 10.1172/jci.insight.147814.
2
The HVCN1 voltage-gated proton channel contributes to pH regulation in canine ventricular myocytes.HVCN1 电压门控质子通道有助于犬心室肌细胞的 pH 调节。
J Physiol. 2022 May;600(9):2089-2103. doi: 10.1113/JP282126. Epub 2022 Mar 18.
3
The inhibition of voltage-gated H channel (HVCN1) induces acidification of leukemic Jurkat T cells promoting cell death by apoptosis.电压门控性H通道(HVCN1)的抑制会诱导白血病Jurkat T细胞酸化,从而通过凋亡促进细胞死亡。
Pflugers Arch. 2017 Feb;469(2):251-261. doi: 10.1007/s00424-016-1928-0. Epub 2016 Dec 24.
4
pH regulation and beyond: unanticipated functions for the voltage-gated proton channel, HVCN1.pH 调节及其他:电压门控质子通道 HVCN1 的意外功能。
Trends Cell Biol. 2011 Jan;21(1):20-8. doi: 10.1016/j.tcb.2010.09.006. Epub 2010 Oct 18.
5
Proton channel HVCN1 is required for effector functions of mouse eosinophils.质子通道 HVCN1 是小鼠嗜酸性粒细胞效应功能所必需的。
BMC Immunol. 2013 May 24;14:24. doi: 10.1186/1471-2172-14-24.
6
Alpha-1 Antitrypsin Augmentation Inhibits Proteolysis of Neutrophil Membrane Voltage-Gated Proton Channel-1 in Alpha-1 Deficient Individuals.α1-抗胰蛋白酶增敏抑制α1 缺乏个体中性粒细胞膜电压门控质子通道 1 的蛋白水解。
Medicina (Kaunas). 2021 Aug 10;57(8):814. doi: 10.3390/medicina57080814.
7
Regulation of immune responses by proton channels.质子通道对免疫反应的调节
Immunology. 2014 Oct;143(2):131-7. doi: 10.1111/imm.12326.
8
Regulation of hepatic oxidative stress by voltage-gated proton channels (Hv1/VSOP) in Kupffer cells and its potential relationship with glucose metabolism.电压门控质子通道(Hv1/VSOP)在枯否细胞中对肝氧化应激的调节及其与糖代谢的潜在关系。
FASEB J. 2020 Dec;34(12):15805-15821. doi: 10.1096/fj.202001056RRR. Epub 2020 Oct 11.
9
Overcoming T cell dysfunction in acidic pH to enhance adoptive T cell transfer immunotherapy.克服酸性 pH 下 T 细胞功能障碍,增强过继性 T 细胞转移免疫疗法。
Oncoimmunology. 2022 May 1;11(1):2070337. doi: 10.1080/2162402X.2022.2070337. eCollection 2022.
10
Voltage-gated proton channels maintain pH in human neutrophils during phagocytosis.电压门控质子通道在吞噬作用过程中维持人类中性粒细胞内的pH值。
Proc Natl Acad Sci U S A. 2009 Oct 20;106(42):18022-7. doi: 10.1073/pnas.0905565106. Epub 2009 Oct 5.

引用本文的文献

1
Inhibition of the H1 voltage-gated proton channel compromises the viability of human polarized macrophages in a polarization- and ceramide-dependent manner.抑制H1电压门控质子通道会以极化和神经酰胺依赖的方式损害人极化巨噬细胞的活力。
Front Immunol. 2024 Dec 17;15:1487578. doi: 10.3389/fimmu.2024.1487578. eCollection 2024.
2
ROS: Executioner of regulating cell death in spinal cord injury.ROS:调控脊髓损伤中细胞死亡的执行者。
Front Immunol. 2024 Jan 23;15:1330678. doi: 10.3389/fimmu.2024.1330678. eCollection 2024.
3
N-terminal region is responsible for mHv1 channel activity in MDSCs.

本文引用的文献

1
Human Liver Memory CD8 T Cells Use Autophagy for Tissue Residence.人类肝脏记忆 CD8 T 细胞利用自噬实现组织驻留。
Cell Rep. 2020 Jan 21;30(3):687-698.e6. doi: 10.1016/j.celrep.2019.12.050.
2
Reaction rate of pyruvate and hydrogen peroxide: assessing antioxidant capacity of pyruvate under biological conditions.丙酮酸和过氧化氢的反应速率:在生物条件下评估丙酮酸的抗氧化能力。
Sci Rep. 2019 Dec 20;9(1):19568. doi: 10.1038/s41598-019-55951-9.
3
TIM3 comes of age as an inhibitory receptor.TIM3 作为抑制性受体崭露头角。
N 端区域负责 MDSCs 中 mHv1 通道的活性。
Front Pharmacol. 2023 Oct 17;14:1265130. doi: 10.3389/fphar.2023.1265130. eCollection 2023.
4
Role of S100 and YKL40 on Intraventricular Cerebral Hemorrhages in the Preterm Infant and the Neuroprotective Role of miR-138- siRNAs-HIF-1a and miR-21-siRNAs-HVCN1 in Neonatal Mice with Nerve Injury.S100 和 YKL40 在早产儿脑室出血中的作用以及 miR-138-siRNAs-HIF-1a 和 miR-21-siRNAs-HVCN1 在神经损伤新生鼠中的神经保护作用。
Curr Med Chem. 2024;31(34):5638-5656. doi: 10.2174/0929867331666230915103147.
5
The role of ion channels in T cell function and disease.离子通道在 T 细胞功能和疾病中的作用。
Front Immunol. 2023 Aug 29;14:1238171. doi: 10.3389/fimmu.2023.1238171. eCollection 2023.
6
Voltage-Gated Proton Channels in the Tree of Life.生命之树中的电压门控质子通道。
Biomolecules. 2023 Jun 24;13(7):1035. doi: 10.3390/biom13071035.
7
5-Chloro-2-Guanidinobenzimidazole (ClGBI) Is a Non-Selective Inhibitor of the Human H1 Channel.5-氯-2-胍基苯并咪唑(ClGBI)是人类H1通道的非选择性抑制剂。
Pharmaceuticals (Basel). 2023 Apr 27;16(5):656. doi: 10.3390/ph16050656.
8
Role of voltage-gated proton channel (Hv1) in cancer biology.电压门控质子通道(Hv1)在癌症生物学中的作用。
Front Pharmacol. 2023 Apr 20;14:1175702. doi: 10.3389/fphar.2023.1175702. eCollection 2023.
9
The Voltage-Gated Hv1 H Channel Is Expressed in Tumor-Infiltrating Myeloid-Derived Suppressor Cells.电压门控 Hv1 H 通道在肿瘤浸润髓源性抑制细胞中表达。
Int J Mol Sci. 2023 Mar 25;24(7):6216. doi: 10.3390/ijms24076216.
Nat Rev Immunol. 2020 Mar;20(3):173-185. doi: 10.1038/s41577-019-0224-6. Epub 2019 Nov 1.
4
Hypoxia-inducible factors in CD4 T cells promote metabolism, switch cytokine secretion, and T cell help in humoral immunity.缺氧诱导因子在 CD4 T 细胞中促进代谢、改变细胞因子分泌,并有助于体液免疫中的 T 细胞辅助作用。
Proc Natl Acad Sci U S A. 2019 Apr 30;116(18):8975-8984. doi: 10.1073/pnas.1811702116. Epub 2019 Apr 15.
5
Niclosamide activates the NLRP3 inflammasome by intracellular acidification and mitochondrial inhibition.尼克罗米胺通过细胞内酸化和线粒体抑制激活 NLRP3 炎症小体。
Commun Biol. 2019 Jan 3;2:2. doi: 10.1038/s42003-018-0244-y. eCollection 2019.
6
AMP-activated protein kinase selectively inhibited by the type II inhibitor SBI-0206965.AMP 激活的蛋白激酶选择性地被 II 型抑制剂 SBI-0206965 抑制。
J Biol Chem. 2018 Jun 8;293(23):8874-8885. doi: 10.1074/jbc.RA118.003547. Epub 2018 Apr 25.
7
Metabolic reprogramming of human CD8 memory T cells through loss of SIRT1.通过 SIRT1 的缺失实现人 CD8 记忆 T 细胞的代谢重编程。
J Exp Med. 2018 Jan 2;215(1):51-62. doi: 10.1084/jem.20161066. Epub 2017 Nov 30.
8
Clinical significance of lactate clearance for the development of early allograft dysfunction and short-term prognosis in deceased donor liver transplantation.乳酸清除率对尸体供肝肝移植早期移植肝功能障碍发生及短期预后的临床意义。
Clin Transplant. 2017 Dec;31(12). doi: 10.1111/ctr.13136. Epub 2017 Nov 1.
9
AMPK: guardian of metabolism and mitochondrial homeostasis.AMPK:代谢和线粒体动态平衡的守护者。
Nat Rev Mol Cell Biol. 2018 Feb;19(2):121-135. doi: 10.1038/nrm.2017.95. Epub 2017 Oct 4.
10
Analysis of mtDNA/nDNA Ratio in Mice.小鼠线粒体DNA与核DNA比例分析
Curr Protoc Mouse Biol. 2017 Mar 2;7(1):47-54. doi: 10.1002/cpmo.21.