Ali Fasil, Manzoor Usma, Bhattacharya Reshmee, Bansal Aniket Kumar, Chandrashekharaiah Kempohalli Sayanna, Singh Laishram Rajendrakumar, Saraswati Suma Mohan, Uversky Vladimir, Dar Tanveer Ali
Department of Studies and Research in Biochemistry, Jnana Kaveri Campus, Mangalore University, Karnataka 574199, India.
Department of Clinical Biochemistry, University of Kashmir, Srinagar 190006, India.
ACS Omega. 2022 Apr 7;7(15):12690-12700. doi: 10.1021/acsomega.1c06990. eCollection 2022 Apr 19.
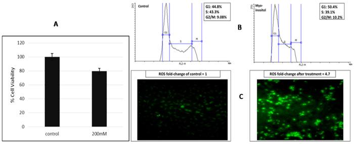
A strong correlation between brain metabolite accumulation and oxidative stress has been observed in Alzheimer's disease (AD) patients. There are two central hypotheses for this correlation: (i) coaccumulation of toxic amyloid-β and Myo-inositol (MI), a significant brain metabolite, during presymptomatic stages of AD, and (ii) enhanced expression of MI transporter in brain cells during oxidative stress-induced volume changes in the brain. Identifying specific interactive effects of MI with cellular antioxidant enzymes would represent an essential step in understanding the oxidative stress-induced AD pathogenicity. This study demonstrated that MI inhibits catalase, an essential antioxidant enzyme primarily inefficient in AD, by decreasing its (turnover number) and increasing (Michaelis-Menten constant) values. This inhibition of catalase by MI under studies increased cellular HO levels, leading to decreased cell viability. Furthermore, MI induces distortion of the active heme center with an overall loss of structure and stability of catalase. MI also alters distances of the vital active site and substrate channel residues of catalase. The present study provides evidence for the involvement of MI in the inactivation of the antioxidant defense system during oxidative stress-induced pathogenesis of AD. Regulation of MI levels, during early presymptomatic stages of AD, might serve as a potential early-on therapeutic strategy for this disease.
在阿尔茨海默病(AD)患者中,已观察到脑代谢物积累与氧化应激之间存在强烈关联。对于这种关联有两个核心假说:(i)在AD的症状前阶段,有毒的淀粉样β蛋白与脑内一种重要的代谢物肌醇(MI)共同积累;(ii)在氧化应激诱导的脑容量变化过程中,脑细胞中MI转运蛋白的表达增强。确定MI与细胞抗氧化酶的特定相互作用效应将是理解氧化应激诱导的AD发病机制的关键一步。本研究表明,MI通过降低过氧化氢酶(一种在AD中主要效率低下的重要抗氧化酶)的周转数并增加其米氏常数,从而抑制该酶活性。在研究中,MI对过氧化氢酶的这种抑制作用会增加细胞内羟基自由基(HO)水平,导致细胞活力下降。此外,MI会导致过氧化氢酶活性血红素中心扭曲,使其整体结构和稳定性丧失。MI还会改变过氧化氢酶重要活性位点和底物通道残基的距离。本研究为MI参与氧化应激诱导的AD发病机制中抗氧化防御系统的失活提供了证据。在AD症状前早期阶段调节MI水平,可能是治疗该疾病的一种潜在早期治疗策略。