• 文献检索
  • 文档翻译
  • 深度研究
  • 学术资讯
  • Suppr Zotero 插件Zotero 插件
  • 邀请有礼
  • 套餐&价格
  • 历史记录
应用&插件
Suppr Zotero 插件Zotero 插件浏览器插件Mac 客户端Windows 客户端微信小程序
定价
高级版会员购买积分包购买API积分包
服务
文献检索文档翻译深度研究API 文档MCP 服务
关于我们
关于 Suppr公司介绍联系我们用户协议隐私条款
关注我们

Suppr 超能文献

核心技术专利:CN118964589B侵权必究
粤ICP备2023148730 号-1Suppr @ 2026

文献检索

告别复杂PubMed语法,用中文像聊天一样搜索,搜遍4000万医学文献。AI智能推荐,让科研检索更轻松。

立即免费搜索

文件翻译

保留排版,准确专业,支持PDF/Word/PPT等文件格式,支持 12+语言互译。

免费翻译文档

深度研究

AI帮你快速写综述,25分钟生成高质量综述,智能提取关键信息,辅助科研写作。

立即免费体验

人乳成分肌醇促进神经元连接。

The human milk component -inositol promotes neuronal connectivity.

机构信息

Department of Neurology, Yale School of Medicine, New Haven, CT 06511.

Department of Neuroscience, Tufts University School of Medicine, Boston, MA 02111.

出版信息

Proc Natl Acad Sci U S A. 2023 Jul 25;120(30):e2221413120. doi: 10.1073/pnas.2221413120. Epub 2023 Jul 11.

DOI:10.1073/pnas.2221413120
PMID:37433002
原文链接:https://pmc.ncbi.nlm.nih.gov/articles/PMC10374161/
Abstract

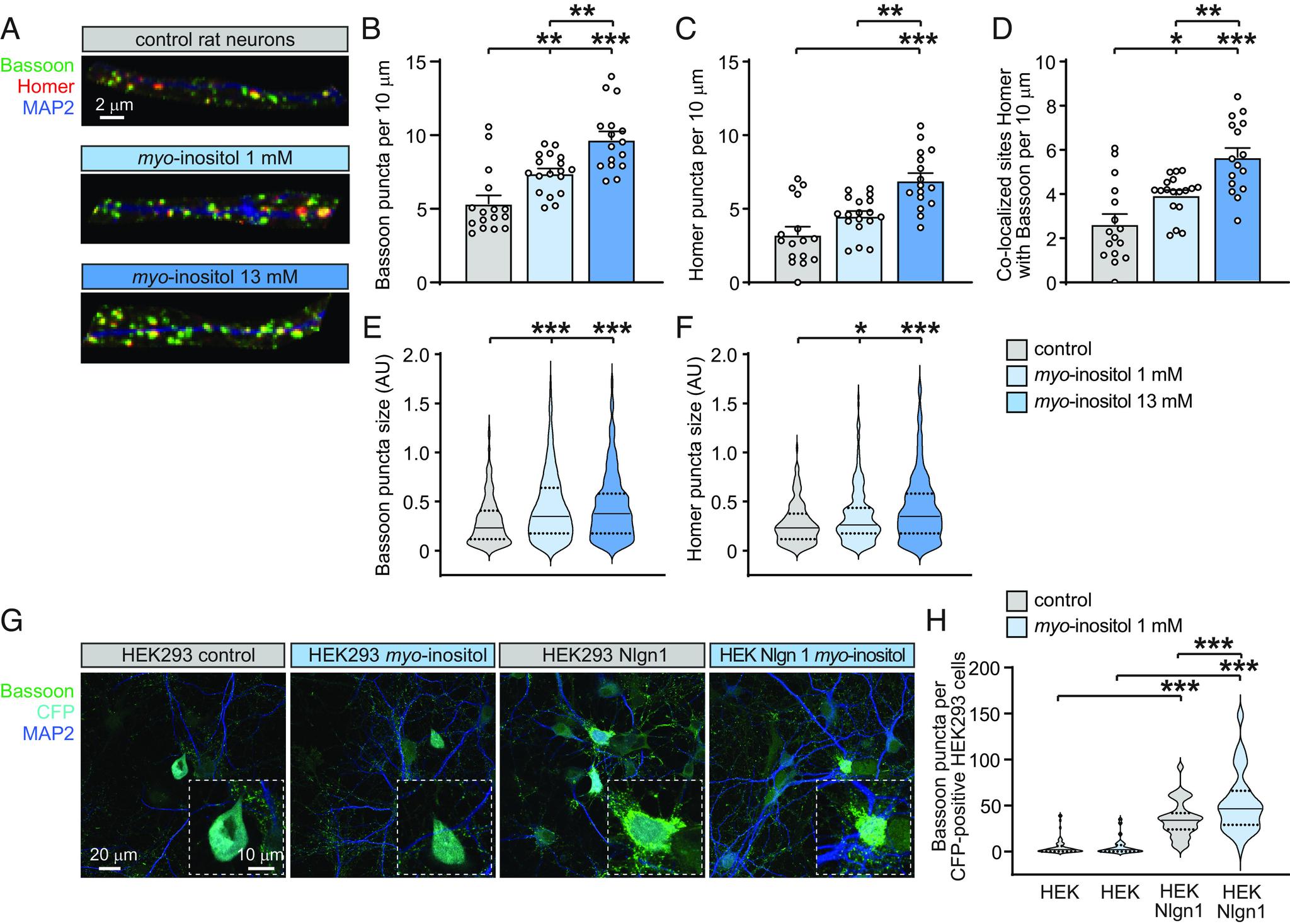
Effects of micronutrients on brain connectivity are incompletely understood. Analyzing human milk samples across global populations, we identified the carbocyclic sugar -inositol as a component that promotes brain development. We determined that it is most abundant in human milk during early lactation when neuronal connections rapidly form in the infant brain. -inositol promoted synapse abundance in human excitatory neurons as well as cultured rat neurons and acted in a dose-dependent manner. Mechanistically, -inositol enhanced the ability of neurons to respond to transsynaptic interactions that induce synapses. Effects of -inositol in the developing brain were tested in mice, and its dietary supplementation enlarged excitatory postsynaptic sites in the maturing cortex. Utilizing an organotypic slice culture system, we additionally determined that -inositol is bioactive in mature brain tissue, and treatment of organotypic slices with this carbocyclic sugar increased the number and size of postsynaptic specializations and excitatory synapse density. This study advances our understanding of the impact of human milk on the infant brain and identifies -inositol as a breast milk component that promotes the formation of neuronal connections.

摘要

微营养素对大脑连接的影响尚不完全清楚。通过分析全球人群的母乳样本,我们发现碳环糖肌醇是促进大脑发育的成分之一。我们确定,在婴儿大脑中神经元连接迅速形成的哺乳期早期,母乳中肌醇的含量最丰富。肌醇可促进人兴奋性神经元和培养的大鼠神经元中突触的丰富,且呈剂量依赖性。在机制上,肌醇增强了神经元响应诱导突触形成的突触间相互作用的能力。在发育中的大脑中测试了肌醇的作用,其饮食补充可增加成熟大脑皮层中兴奋性突触后位点的大小。利用器官型切片培养系统,我们还确定肌醇在成熟脑组织中具有生物活性,用这种碳环糖处理器官型切片可增加突触后特化和兴奋性突触密度的数量和大小。这项研究增进了我们对母乳对婴儿大脑影响的理解,并确定肌醇是促进神经元连接形成的母乳成分之一。

https://cdn.ncbi.nlm.nih.gov/pmc/blobs/2801/10374161/4909f59787eb/pnas.2221413120fig04.jpg
https://cdn.ncbi.nlm.nih.gov/pmc/blobs/2801/10374161/42971c298dfc/pnas.2221413120fig01.jpg
https://cdn.ncbi.nlm.nih.gov/pmc/blobs/2801/10374161/0a79499a4cce/pnas.2221413120fig02.jpg
https://cdn.ncbi.nlm.nih.gov/pmc/blobs/2801/10374161/2815794d04e9/pnas.2221413120fig03.jpg
https://cdn.ncbi.nlm.nih.gov/pmc/blobs/2801/10374161/4909f59787eb/pnas.2221413120fig04.jpg
https://cdn.ncbi.nlm.nih.gov/pmc/blobs/2801/10374161/42971c298dfc/pnas.2221413120fig01.jpg
https://cdn.ncbi.nlm.nih.gov/pmc/blobs/2801/10374161/0a79499a4cce/pnas.2221413120fig02.jpg
https://cdn.ncbi.nlm.nih.gov/pmc/blobs/2801/10374161/2815794d04e9/pnas.2221413120fig03.jpg
https://cdn.ncbi.nlm.nih.gov/pmc/blobs/2801/10374161/4909f59787eb/pnas.2221413120fig04.jpg

相似文献

1
The human milk component -inositol promotes neuronal connectivity.人乳成分肌醇促进神经元连接。
Proc Natl Acad Sci U S A. 2023 Jul 25;120(30):e2221413120. doi: 10.1073/pnas.2221413120. Epub 2023 Jul 11.
2
Estimation of free myo-inositol in milks of various species and its source in milk of rats (Rattus norvegicus).不同物种乳汁中游离肌醇的测定及其在大鼠(褐家鼠)乳汁中的来源
J Dairy Sci. 1982 Apr;65(4):531-6. doi: 10.3168/jds.S0022-0302(82)82230-3.
3
myo-Inositol metabolism during lactation and development in the rat. The prevention of lactation-induced fatty liver by dietary myo-inositol.大鼠哺乳期和发育过程中的肌醇代谢。膳食肌醇对哺乳期诱导的脂肪肝的预防作用。
J Nutr. 1976 Nov;106(11):1617-28. doi: 10.1093/jn/106.11.1617.
4
-Inositol Supplementation Alleviates Cisplatin-Induced Acute Kidney Injury via Inhibition of Ferroptosis.肌醇补充通过抑制铁死亡缓解顺铂诱导的急性肾损伤。
Cells. 2022 Dec 21;12(1):16. doi: 10.3390/cells12010016.
5
Effects of polyol-pathway inhibition and dietary myo-inositol on glomerular hemodynamic function in experimental diabetes mellitus in rats.多元醇途径抑制和膳食肌醇对实验性糖尿病大鼠肾小球血流动力学功能的影响。
Diabetes. 1991 Apr;40(4):465-71. doi: 10.2337/diab.40.4.465.
6
Characterization and tissue distribution of 6-O-beta-D-galactopyranosyl myo-inositol in the rat.大鼠体内6-O-β-D-吡喃半乳糖基肌醇的表征及组织分布
J Biol Chem. 1975 Mar 10;250(5):1872-6.
7
Myo-inositol Effects on the Developing Respiratory Neural Control System.肌醇对发育中呼吸神经控制系统的影响。
Adv Exp Med Biol. 2018;1071:159-166. doi: 10.1007/978-3-319-91137-3_20.
8
The protective effect of myo-inositol on hippocamal cell loss and structural alterations in neurons and synapses triggered by kainic acid-induced status epilepticus.肌醇对红藻氨酸诱导癫痫持续状态引起的海马细胞丢失和神经元及突触结构改变的保护作用。
Cell Mol Neurobiol. 2013 Jul;33(5):659-71. doi: 10.1007/s10571-013-9930-y. Epub 2013 Apr 9.
9
Myo-inositol inhibits intestinal glucose absorption and promotes muscle glucose uptake: a dual approach study.肌醇抑制肠道葡萄糖吸收并促进肌肉葡萄糖摄取:一项双途径研究。
J Physiol Biochem. 2016 Dec;72(4):791-801. doi: 10.1007/s13105-016-0517-1. Epub 2016 Sep 6.
10
Effects of supplemental myo-inositol on growth performance and apparent total tract digestibility of weanling piglets fed reduced protein high-phytate diets and intestinal epithelial cell proliferation and function.补充肌醇对低蛋白高植酸饲粮饲养的断奶仔猪生长性能和表观全肠道消化率及肠道上皮细胞增殖和功能的影响。
J Anim Sci. 2022 Jul 1;100(7). doi: 10.1093/jas/skac187.

引用本文的文献

1
Enhanced brain myelination and cognitive development in young children associated with milk fat globule membrane (MFGM) intake: a temporal cohort study.幼儿摄入乳脂肪球膜(MFGM)与脑髓鞘形成增强及认知发展相关:一项队列随访研究。
Brain Struct Funct. 2025 Apr 19;230(4):52. doi: 10.1007/s00429-025-02907-7.
2
Breastfeeding Duration and Child Development.母乳喂养时长与儿童发育
JAMA Netw Open. 2025 Mar 3;8(3):e251540. doi: 10.1001/jamanetworkopen.2025.1540.
3
Gut-X axis.肠-X轴

本文引用的文献

1
Multiregion transcriptomic profiling of the primate brain reveals signatures of aging and the social environment.灵长类动物大脑的多区域转录组特征分析揭示了衰老和社会环境的特征。
Nat Neurosci. 2022 Dec;25(12):1714-1723. doi: 10.1038/s41593-022-01197-0. Epub 2022 Nov 24.
2
Brain Metabolite, Myo-inositol, Inhibits Catalase Activity: A Mechanism of the Distortion of the Antioxidant Defense System in Alzheimer's disease.脑代谢物肌醇抑制过氧化氢酶活性:阿尔茨海默病中抗氧化防御系统失衡的一种机制
ACS Omega. 2022 Apr 7;7(15):12690-12700. doi: 10.1021/acsomega.1c06990. eCollection 2022 Apr 19.
3
Myo-Inositol Levels in the Dorsal Hippocampus Serve as Glial Prognostic Marker of Mild Cognitive Impairment in Mice.
Imeta. 2025 Feb 26;4(1):e270. doi: 10.1002/imt2.270. eCollection 2025 Feb.
4
Metabolic changes of thalamus assessed by H-MRS spectroscopy in patients of cervical spondylotic myelopathy following decompression surgery.减压手术后脊髓型颈椎病患者丘脑代谢变化的氢磁共振波谱分析
Front Neurol. 2025 Jan 8;15:1513896. doi: 10.3389/fneur.2024.1513896. eCollection 2024.
5
Gray matter volume and asymmetry in Broca's and Wernicke's area homologs in chimpanzees (Pan troglodytes) using a probabilistic region of interest approach.使用概率性感兴趣区域方法研究黑猩猩(Pan troglodytes)布洛卡区和韦尼克区同源区域的灰质体积与不对称性。
Neuroimage. 2025 Feb 15;307:121038. doi: 10.1016/j.neuroimage.2025.121038. Epub 2025 Jan 17.
6
Dietary methionine supplementation improves cognitive dysfunction associated with transsulfuration pathway upregulation in subacute aging mice.膳食补充蛋氨酸可改善亚急性衰老小鼠中与转硫途径上调相关的认知功能障碍。
NPJ Sci Food. 2024 Dec 19;8(1):104. doi: 10.1038/s41538-024-00348-w.
7
Optimizing infant neuroimaging methods to understand the neurodevelopmental impacts of early nutrition and feeding.优化婴儿神经成像方法以了解早期营养和喂养对神经发育的影响。
Dev Cogn Neurosci. 2025 Jan;71:101481. doi: 10.1016/j.dcn.2024.101481. Epub 2024 Nov 23.
8
Train and Reprogram Your Brain: Effects of Physical Exercise at Different Stages of Life on Brain Functions Saved in Epigenetic Modifications.训练和重塑大脑:不同生命阶段的体育锻炼对大脑功能的影响及其在表观遗传修饰中的保存。
Int J Mol Sci. 2024 Nov 9;25(22):12043. doi: 10.3390/ijms252212043.
9
Strategies to support language development in neonatal intensive care unit: a narrative review.新生儿重症监护病房支持语言发展的策略:一项叙述性综述。
Clin Exp Pediatr. 2024 Dec;67(12):651-663. doi: 10.3345/cep.2024.00087. Epub 2024 Nov 6.
10
Enhanced Brain Myelination and Cognitive Development in Young Children Associated with Milk Fat Globule Membrane (MFGM) Intake: A Temporal Cohort Study.幼儿摄入乳脂肪球膜(MFGM)与脑髓鞘形成增强及认知发展:一项队列随访研究
Res Sq. 2024 Oct 18:rs.3.rs-4999582. doi: 10.21203/rs.3.rs-4999582/v1.
小鼠背侧海马体中的肌醇水平可作为轻度认知障碍的胶质细胞预后标志物。
Front Aging Neurosci. 2021 Nov 12;13:731603. doi: 10.3389/fnagi.2021.731603. eCollection 2021.
4
Synaptic recognition molecules in development and disease.发育与疾病中的突触识别分子。
Curr Top Dev Biol. 2021;142:319-370. doi: 10.1016/bs.ctdb.2020.12.009. Epub 2021 Feb 12.
5
Microglia regulate synaptic development and plasticity.小胶质细胞调节突触发育和可塑性。
Dev Neurobiol. 2021 Jul;81(5):568-590. doi: 10.1002/dneu.22814. Epub 2021 Mar 8.
6
Structure and function of a neocortical synapse.新皮层突触的结构与功能。
Nature. 2021 Mar;591(7848):111-116. doi: 10.1038/s41586-020-03134-2. Epub 2021 Jan 13.
7
Long-term dietary flavonoid intake and risk of Alzheimer disease and related dementias in the Framingham Offspring Cohort.长期饮食类黄酮摄入与弗雷明汉后代队列中阿尔茨海默病及相关痴呆症的风险。
Am J Clin Nutr. 2020 Aug 1;112(2):343-353. doi: 10.1093/ajcn/nqaa079.
8
Understanding the mother-breastmilk-infant "triad".了解母亲-母乳-婴儿“三联体”。
Science. 2020 Mar 6;367(6482):1070-1072. doi: 10.1126/science.aaw6147.
9
Association of Myoinositol Transporters with Schizophrenia and Bipolar Disorder: Evidence from Human and Animal Studies.肌醇转运体与精神分裂症和双相情感障碍的关联:来自人类和动物研究的证据。
Mol Neuropsychiatry. 2019 Oct;5(4):200-211. doi: 10.1159/000501125. Epub 2019 Aug 8.
10
Synaptic Connectivity and Cortical Maturation Are Promoted by the ω-3 Fatty Acid Docosahexaenoic Acid.ω-3 脂肪酸二十二碳六烯酸促进突触连接和皮层成熟。
Cereb Cortex. 2020 Jan 10;30(1):226-240. doi: 10.1093/cercor/bhz083.