Suppr超能文献

基于加权相关网络分析和监督机器学习构建的与癌症相关成纤维细胞相关的六基因面板用于黑色素瘤抗PD-1治疗

A Cancer Associated Fibroblasts-Related Six-Gene Panel for Anti-PD-1 Therapy in Melanoma Driven by Weighted Correlation Network Analysis and Supervised Machine Learning.

作者信息

Tian Luyao, Long Fei, Hao Youjin, Li Bo, Li Yinghong, Tang Ying, Li Jing, Zhao Qi, Chen Juan, Liu Mingwei

机构信息

Key Laboratory of Clinical Laboratory Diagnostics, College of Laboratory Medicine, Chongqing Medical University, Chongqing, China.

Cell Biology and Bioinformatics, College of Life Sciences, Chongqing Normal University, Chongqing, China.

出版信息

Front Med (Lausanne). 2022 Apr 11;9:880326. doi: 10.3389/fmed.2022.880326. eCollection 2022.

Abstract

BACKGROUND

Melanoma is a highly aggressive skin cancer with a poor prognosis and mortality. Immune checkpoint blockade (ICB) therapy (e.g., anti-PD-1 therapy) has opened a new horizon in melanoma treatment, but some patients present a non-responsive state. Cancer-associated fibroblasts (CAFs) make up the majority of stromal cells in the tumor microenvironment (TME) and have an important impact on the response to immunotherapy. There is still a lack of identification of CAFs-related predictors for anti-PD-1 therapy, although the establishment of immunotherapy biomarkers is well underway. This study aims to explore the potential CAFs-related gene panel for predicting the response to anti-PD-1 therapy in melanoma patients and elucidating their potential effect on TME.

METHODS

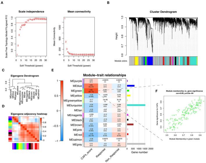
Three gene expression datasets from melanoma patients without anti-PD-1 treatment, in a total of 87 samples, were downloaded from Gene Expression Omnibus (GEO) as the discovery sets (GSE91061) and validation sets (GSE78220 and GSE122220). The CAFs-related module genes were identified from the discovery sets by weighted gene co-expression network analysis (WGCNA). Concurrently, we utilized differential gene analysis on the discovery set to obtain differentially expressed genes (DEGs). Then, CAFs-related key genes were screened with the intersection of CAFs-related module genes and DEGs, succeeded by supervised machine learning-based identification. As a consequence of expression analysis, gene set enrichment analysis, survival analysis, staging analysis, TME analysis, and correlation analysis, the multidimensional systematic characterizations of the key genes were uncovered. The diagnostic performance of the CAFs-related gene panel was assessed by receiver operating characteristic (ROC) curves in the validation sets. Eventually, the CAFs-related gene panel was verified by the expression from the single-cell analysis.

RESULTS

The six-gene panel associated with CAFs were finally identified for predicting the response to anti-PD-1 therapy, including , and . The multigene panel demonstrated excellent combined diagnostic performance with the area under the curve of ROC reaching 90.5 and 75.4% ~100% in the discovery and validation sets, respectively.

CONCLUSION

Confirmed by clinical treatment outcomes, the identified CAFs-related genes can be used as a promising biomarker panel for prediction to anti-PD-1 therapy response, which may serve as new immunotherapeutic targets to improve survival outcomes of melanoma patients.

摘要

背景

黑色素瘤是一种侵袭性很强的皮肤癌,预后和死亡率都很差。免疫检查点阻断(ICB)疗法(如抗PD-1疗法)为黑色素瘤治疗开辟了新视野,但一些患者呈现无反应状态。癌症相关成纤维细胞(CAFs)构成肿瘤微环境(TME)中基质细胞的大部分,并对免疫治疗反应有重要影响。尽管免疫治疗生物标志物的建立正在顺利进行,但仍缺乏抗PD-1治疗中与CAFs相关的预测指标。本研究旨在探索潜在的与CAFs相关的基因组合,以预测黑色素瘤患者对抗PD-1治疗的反应,并阐明其对TME的潜在影响。

方法

从基因表达综合数据库(GEO)下载了三个来自未接受抗PD-1治疗的黑色素瘤患者的基因表达数据集,共87个样本,作为发现集(GSE91061)和验证集(GSE78220和GSE122220)。通过加权基因共表达网络分析(WGCNA)从发现集中识别与CAFs相关的模块基因。同时,我们对发现集进行差异基因分析以获得差异表达基因(DEGs)。然后,通过与CAFs相关模块基因和DEGs的交集筛选出与CAFs相关的关键基因,接着基于监督机器学习进行识别。通过表达分析、基因集富集分析、生存分析、分期分析、TME分析和相关性分析,揭示了关键基因的多维度系统特征。在验证集中通过受试者工作特征(ROC)曲线评估与CAFs相关的基因组合的诊断性能。最后,通过单细胞分析的表达验证了与CAFs相关的基因组合。

结果

最终确定了与CAFs相关的六个基因组合用于预测抗PD-1治疗的反应,包括 , 和 。该多基因组合在发现集和验证集中分别表现出优异的联合诊断性能,ROC曲线下面积分别达到90.5%和75.4%~100%。

结论

经临床治疗结果证实,所鉴定的与CAFs相关的基因可作为预测抗PD-1治疗反应的有前景的生物标志物组合,这可能作为新的免疫治疗靶点以改善黑色素瘤患者的生存结果。

https://cdn.ncbi.nlm.nih.gov/pmc/blobs/6ae4/9035939/7d910be4e605/fmed-09-880326-g0001.jpg

文献AI研究员

20分钟写一篇综述,助力文献阅读效率提升50倍。

立即体验

用中文搜PubMed

大模型驱动的PubMed中文搜索引擎

马上搜索

文档翻译

学术文献翻译模型,支持多种主流文档格式。

立即体验