Suppr超能文献

鉴定介导肾癌进展并影响预后的肾细胞癌相关成纤维细胞的基因特征

Identification of a Gene Signature for Renal Cell Carcinoma-Associated Fibroblasts Mediating Cancer Progression and Affecting Prognosis.

作者信息

Liu Bitian, Chen Xiaonan, Zhan Yunhong, Wu Bin, Pan Shen

机构信息

Department of Urology, Shengjing Hospital of China Medical University, Shenyang, China.

Department of Radiology, Shengjing Hospital of China Medical University, Shenyang, China.

出版信息

Front Cell Dev Biol. 2021 Feb 5;8:604627. doi: 10.3389/fcell.2020.604627. eCollection 2020.

Abstract

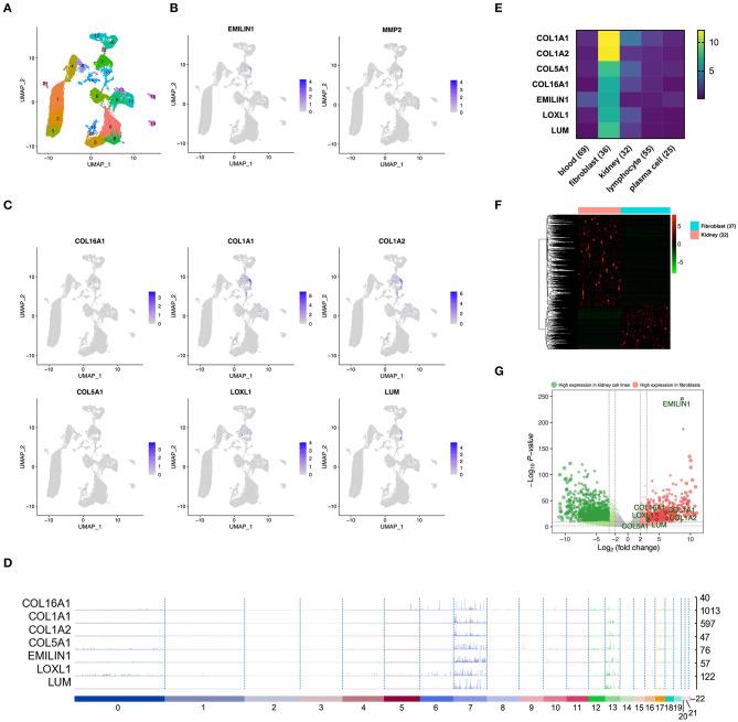
Cancer-associated fibroblasts (CAFs) are mainly involved in cancer progression and treatment failure. However, the specific signature of CAFs and their related clinicopathological parameters in renal cell carcinoma (RCC) remain unclear. Here, methods to recognize gene signatures were employed to roughly assess the infiltration of CAFs in RCC, based on the data from The Cancer Genome Atlas (TCGA). Weighted Gene Coexpression Network Analysis (WGCNA) was used to cluster transcriptomes and correlate with CAFs to identify the gene signature. Single-cell and cell line sequencing data were used to verify the expression specificity of the gene signature in CAFs. The gene signature was used to evaluate the infiltration of CAFs in each sample, and the clinical significance of each key gene in the gene signature and CAFs was analyzed. We observed that the CAF infiltration was higher in kidney cancer and advanced tumor stage and grade than in normal tissues. The seven key genes of the CAF gene signature identified using WGCNA showed high expression of CAF-related characteristics in the cell clustering landscape and fibroblast cell lines; these genes were found to be associated with extracellular matrix function, collagen synthesis, cell surface interaction, and adhesion. The high CAF infiltration and the key genes were verified from the TCGA and Gene Expression Omnibus data related to the advanced grade, advanced stage, and poor prognosis of RCC. In summary, our findings indicate that the clinically significant gene signature may serve as a potential biomarker of CAFs in RCC, and the infiltration of CAFs is associated with the pathological grade, stage, and prognosis of RCC.

摘要

癌症相关成纤维细胞(CAFs)主要参与癌症进展和治疗失败。然而,肾细胞癌(RCC)中CAFs的特定特征及其相关临床病理参数仍不清楚。在此,基于来自癌症基因组图谱(TCGA)的数据,采用识别基因特征的方法来大致评估RCC中CAFs的浸润情况。加权基因共表达网络分析(WGCNA)用于对转录组进行聚类并与CAFs相关联,以识别基因特征。单细胞和细胞系测序数据用于验证基因特征在CAFs中的表达特异性。该基因特征用于评估每个样本中CAFs的浸润情况,并分析基因特征中每个关键基因和CAFs的临床意义。我们观察到,与正常组织相比,肾癌以及肿瘤晚期和高级别中CAF浸润更高。使用WGCNA鉴定的CAF基因特征的七个关键基因在细胞聚类图谱和成纤维细胞系中显示出与CAF相关特征的高表达;这些基因被发现与细胞外基质功能、胶原蛋白合成、细胞表面相互作用和黏附有关。从与RCC高级别、晚期和预后不良相关的TCGA和基因表达综合数据库数据中验证了高CAF浸润和关键基因。总之,我们的研究结果表明,具有临床意义的基因特征可能作为RCC中CAFs的潜在生物标志物,并且CAFs的浸润与RCC的病理分级、分期和预后相关。

https://cdn.ncbi.nlm.nih.gov/pmc/blobs/5ce7/7901886/b10e645f746d/fcell-08-604627-g0001.jpg

文献检索

告别复杂PubMed语法,用中文像聊天一样搜索,搜遍4000万医学文献。AI智能推荐,让科研检索更轻松。

立即免费搜索

文件翻译

保留排版,准确专业,支持PDF/Word/PPT等文件格式,支持 12+语言互译。

免费翻译文档

深度研究

AI帮你快速写综述,25分钟生成高质量综述,智能提取关键信息,辅助科研写作。

立即免费体验