• 文献检索
  • 文档翻译
  • 深度研究
  • 学术资讯
  • Suppr Zotero 插件Zotero 插件
  • 邀请有礼
  • 套餐&价格
  • 历史记录
应用&插件
Suppr Zotero 插件Zotero 插件浏览器插件Mac 客户端Windows 客户端微信小程序
定价
高级版会员购买积分包购买API积分包
服务
文献检索文档翻译深度研究API 文档MCP 服务
关于我们
关于 Suppr公司介绍联系我们用户协议隐私条款
关注我们

Suppr 超能文献

核心技术专利:CN118964589B侵权必究
粤ICP备2023148730 号-1Suppr @ 2026

文献检索

告别复杂PubMed语法,用中文像聊天一样搜索,搜遍4000万医学文献。AI智能推荐,让科研检索更轻松。

立即免费搜索

文件翻译

保留排版,准确专业,支持PDF/Word/PPT等文件格式,支持 12+语言互译。

免费翻译文档

深度研究

AI帮你快速写综述,25分钟生成高质量综述,智能提取关键信息,辅助科研写作。

立即免费体验

肌肉干细胞中TET2缺失导致的钙稳态和肌生成紊乱。

Disturbance of calcium homeostasis and myogenesis caused by TET2 deletion in muscle stem cells.

作者信息

Zhang Haoyuan, Wang Sheng, Zhou Qiangwei, Liao Yinlong, Luo Wenzhe, Peng Zhelun, Ren Ruimin, Wang Heng

机构信息

Key Laboratory of Agricultural Animal Genetics, Breeding and Reproduction of the Ministry of Education, College of Animal Science and Technology, Huazhong Agricultural University, Wuhan, China.

Agricultural Bioinformatics Key Laboratory of Hubei Province, Hubei Engineering Technology Research Center of Agricultural Big Data, 3D Genomics Research Center, College of Informatics, Huazhong Agricultural University, Wuhan, China.

出版信息

Cell Death Discov. 2022 Apr 30;8(1):236. doi: 10.1038/s41420-022-01041-1.

DOI:10.1038/s41420-022-01041-1
PMID:35490157
原文链接:https://pmc.ncbi.nlm.nih.gov/articles/PMC9056526/
Abstract

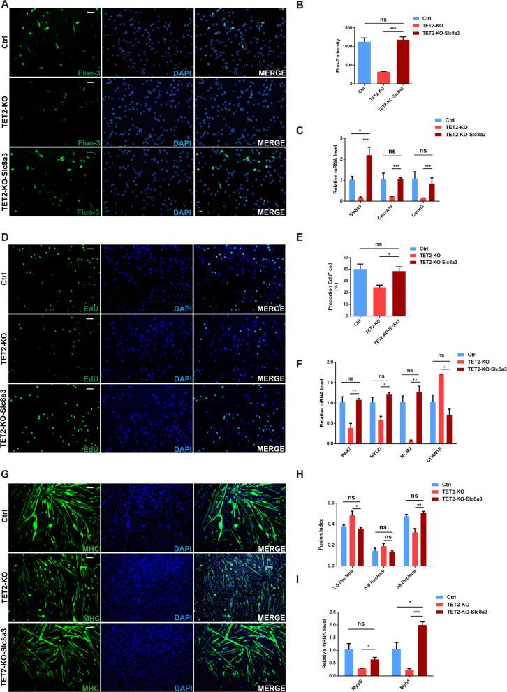
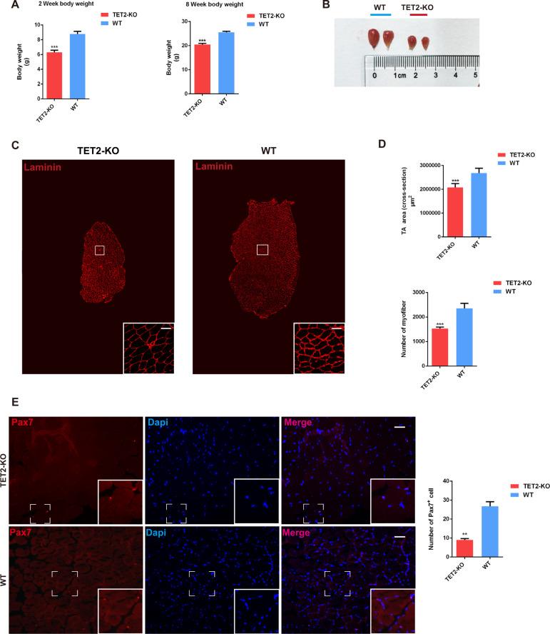
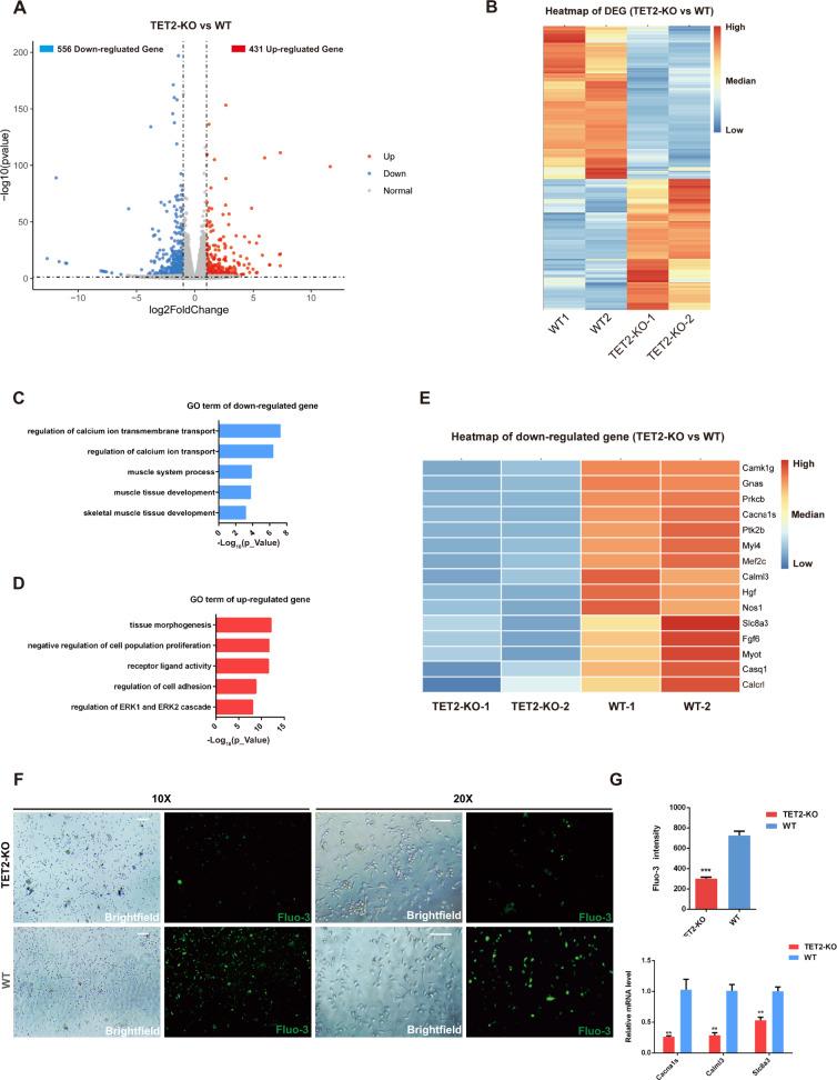
Skeletal muscle myogenesis is a sophisticated process controlled by genetic and epigenetic regulators. In animals, one of the key enzymes for the DNA demethylation of 5-methylcytosine is TET2. Although TET2 is essential for muscle development, the mechanisms by which TET2 regulates myogenesis, particularly the implication for muscle stem cells, remains unclear. In the present study, we employed the TET2 knockout mouse model to investigate the function of TET2 in muscle development and regeneration. We observed that TET2 deficiency caused impaired muscle stem cell proliferation and differentiation, resulting in the reduction in both myofiber number and muscle tissue size. Specifically, TET2 maintains calcium homeostasis in muscle stem cells by controlling the DNA methylation levels of the calcium pathway genes. Forced expression of the sodium/calcium exchanger protein SLC8A3 could rescue the myogenic defects in TET2 knockout cells. Our data not only illustrated the vital function of TET2 during myogenesis but also identified novel targets that contribute to calcium homeostasis for enhancing muscle function.

摘要

骨骼肌生成是一个由遗传和表观遗传调节因子控制的复杂过程。在动物中,5-甲基胞嘧啶DNA去甲基化的关键酶之一是TET2。尽管TET2对肌肉发育至关重要,但其调节肌生成的机制,尤其是对肌肉干细胞的影响仍不清楚。在本研究中,我们采用TET2基因敲除小鼠模型来研究TET2在肌肉发育和再生中的功能。我们观察到,TET2缺陷导致肌肉干细胞增殖和分化受损,从而导致肌纤维数量和肌肉组织大小减少。具体而言,TET2通过控制钙通路基因的DNA甲基化水平来维持肌肉干细胞中的钙稳态。强制表达钠/钙交换蛋白SLC8A3可以挽救TET2基因敲除细胞中的成肌缺陷。我们的数据不仅阐明了TET2在肌生成过程中的重要功能,还确定了有助于钙稳态以增强肌肉功能的新靶点。

https://cdn.ncbi.nlm.nih.gov/pmc/blobs/64eb/9056526/27633bf9c8f0/41420_2022_1041_Fig6_HTML.jpg
https://cdn.ncbi.nlm.nih.gov/pmc/blobs/64eb/9056526/14750837f35a/41420_2022_1041_Fig1_HTML.jpg
https://cdn.ncbi.nlm.nih.gov/pmc/blobs/64eb/9056526/b7d68b2c0de6/41420_2022_1041_Fig2_HTML.jpg
https://cdn.ncbi.nlm.nih.gov/pmc/blobs/64eb/9056526/947c4397255c/41420_2022_1041_Fig3_HTML.jpg
https://cdn.ncbi.nlm.nih.gov/pmc/blobs/64eb/9056526/a74de6d30940/41420_2022_1041_Fig4_HTML.jpg
https://cdn.ncbi.nlm.nih.gov/pmc/blobs/64eb/9056526/649c7face5f5/41420_2022_1041_Fig5_HTML.jpg
https://cdn.ncbi.nlm.nih.gov/pmc/blobs/64eb/9056526/27633bf9c8f0/41420_2022_1041_Fig6_HTML.jpg
https://cdn.ncbi.nlm.nih.gov/pmc/blobs/64eb/9056526/14750837f35a/41420_2022_1041_Fig1_HTML.jpg
https://cdn.ncbi.nlm.nih.gov/pmc/blobs/64eb/9056526/b7d68b2c0de6/41420_2022_1041_Fig2_HTML.jpg
https://cdn.ncbi.nlm.nih.gov/pmc/blobs/64eb/9056526/947c4397255c/41420_2022_1041_Fig3_HTML.jpg
https://cdn.ncbi.nlm.nih.gov/pmc/blobs/64eb/9056526/a74de6d30940/41420_2022_1041_Fig4_HTML.jpg
https://cdn.ncbi.nlm.nih.gov/pmc/blobs/64eb/9056526/649c7face5f5/41420_2022_1041_Fig5_HTML.jpg
https://cdn.ncbi.nlm.nih.gov/pmc/blobs/64eb/9056526/27633bf9c8f0/41420_2022_1041_Fig6_HTML.jpg

相似文献

1
Disturbance of calcium homeostasis and myogenesis caused by TET2 deletion in muscle stem cells.肌肉干细胞中TET2缺失导致的钙稳态和肌生成紊乱。
Cell Death Discov. 2022 Apr 30;8(1):236. doi: 10.1038/s41420-022-01041-1.
2
Ten-Eleven Translocation-2 (Tet2) Is Involved in Myogenic Differentiation of Skeletal Myoblast Cells in Vitro.Ten-Eleven Translocation-2 (Tet2) 参与体外成肌细胞的肌生成分化。
Sci Rep. 2017 Mar 8;7:43539. doi: 10.1038/srep43539.
3
Effects of Ten-Eleven Translocation-2 (Tet2) on myogenic differentiation of chicken myoblasts.Tet2 对鸡成肌细胞肌生成分化的影响。
Comp Biochem Physiol B Biochem Mol Biol. 2021 Feb-Mar;252:110540. doi: 10.1016/j.cbpb.2020.110540. Epub 2020 Nov 24.
4
Abnormal epigenetic changes during differentiation of human skeletal muscle stem cells from obese subjects.肥胖受试者的人类骨骼肌干细胞分化过程中的异常表观遗传变化。
BMC Med. 2017 Feb 22;15(1):39. doi: 10.1186/s12916-017-0792-x.
5
Knockdown of Inhibits the Myogenic Differentiation of Chicken Myoblasts Induced by Ascorbic Acid.敲低抑制抗坏血酸诱导的鸡成肌细胞的成肌分化。
Int J Mol Sci. 2022 Nov 9;23(22):13758. doi: 10.3390/ijms232213758.
6
Phosphorylation of TET2 by AMPK is indispensable in myogenic differentiation.AMPK 对 TET2 的磷酸化在成肌分化中不可或缺。
Epigenetics Chromatin. 2019 Jun 4;12(1):32. doi: 10.1186/s13072-019-0281-x.
7
Ten-Eleven-Translocation 2 (TET2) negatively regulates homeostasis and differentiation of hematopoietic stem cells in mice.TET2 基因的十十一易位 2 负向调控了小鼠造血干细胞的自我更新和分化。
Proc Natl Acad Sci U S A. 2011 Aug 30;108(35):14566-71. doi: 10.1073/pnas.1112317108. Epub 2011 Aug 22.
8
Nur77 deletion impairs muscle growth during developmental myogenesis and muscle regeneration in mice.Nur77基因缺失会损害小鼠发育性成肌过程中的肌肉生长以及肌肉再生。
PLoS One. 2017 Feb 7;12(2):e0171268. doi: 10.1371/journal.pone.0171268. eCollection 2017.
9
TET2 as an epigenetic master regulator for normal and malignant hematopoiesis.TET2作为正常和恶性造血的表观遗传主要调节因子。
Cancer Sci. 2014 Sep;105(9):1093-9. doi: 10.1111/cas.12484. Epub 2014 Sep 3.
10
Muscle cell identity requires Pax7-mediated lineage-specific DNA demethylation.肌肉细胞身份需要Pax7介导的谱系特异性DNA去甲基化。
BMC Biol. 2016 Apr 13;14:30. doi: 10.1186/s12915-016-0250-9.

引用本文的文献

1
Optimizing fatty acids composition in meat-like tissue derived from myogenic conversion of pig fibroblasts.优化源自猪成纤维细胞肌源性转化的类肉组织中的脂肪酸组成。
Commun Biol. 2025 Jul 29;8(1):1124. doi: 10.1038/s42003-025-08574-y.
2
Regulates Bovine Skeletal Muscle Satellite Cell Differentiation via -Mediated AKT Signaling Pathway.通过介导的AKT信号通路调节牛骨骼肌卫星细胞分化。
Int J Mol Sci. 2025 May 22;26(11):4963. doi: 10.3390/ijms26114963.
3
SYISL Knockout Promotes Embryonic Muscle Development of Offspring by Modulating Maternal Gut Microbiota and Fetal Myogenic Cell Dynamics.

本文引用的文献

1
Secreted frizzled related-protein 2 (Sfrp2) deficiency decreases adult skeletal stem cell function in mice.分泌型卷曲相关蛋白2(Sfrp2)缺乏会降低小鼠成体骨骼干细胞的功能。
Bone Res. 2021 Dec 2;9(1):49. doi: 10.1038/s41413-021-00169-7.
2
Altered metabolic state impedes limb regeneration in salamanders.代谢状态的改变阻碍了蝾螈肢体的再生。
Zool Res. 2021 Nov 18;42(6):772-782. doi: 10.24272/j.issn.2095-8137.2021.186.
3
Muscle regeneration controlled by a designated DNA dioxygenase.指定的 DNA 双加氧酶控制肌肉再生。
SYISL基因敲除通过调节母体肠道微生物群和胎儿肌原性细胞动力学促进后代胚胎肌肉发育。
Adv Sci (Weinh). 2025 Feb;12(6):e2410953. doi: 10.1002/advs.202410953. Epub 2024 Dec 16.
4
Transcriptome analysis reveals the regulatory mechanism of myofiber development in male and female black Muscovy duck at different ages.转录组分析揭示了不同年龄的雄性和雌性黑番鸭肌纤维发育的调控机制。
Front Vet Sci. 2024 Nov 20;11:1484102. doi: 10.3389/fvets.2024.1484102. eCollection 2024.
5
Epigenetic control of skeletal muscle atrophy.骨胳肌萎缩的表观遗传控制。
Cell Mol Biol Lett. 2024 Jul 8;29(1):99. doi: 10.1186/s11658-024-00618-1.
6
Transdifferentiation of fibroblasts into muscle cells to constitute cultured meat with tunable intramuscular fat deposition.将成纤维细胞转分化为肌肉细胞,以构成可调控肌内脂肪沉积的培养肉。
Elife. 2024 May 21;13:RP93220. doi: 10.7554/eLife.93220.
7
Skeletal muscle TET3 promotes insulin resistance through destabilisation of PGC-1α.骨骼肌 TET3 通过破坏 PGC-1α 促进胰岛素抵抗。
Diabetologia. 2024 Apr;67(4):724-737. doi: 10.1007/s00125-023-06073-5. Epub 2024 Jan 13.
8
An Updated Review on the Significance of DNA and Protein Methyltransferases and De-methylases in Human Diseases: From Molecular Mechanism to Novel Therapeutic Approaches.DNA和蛋白质甲基转移酶及去甲基酶在人类疾病中的意义最新综述:从分子机制到新型治疗方法
Curr Med Chem. 2024;31(23):3550-3587. doi: 10.2174/0929867330666230607124803.
9
Nrf2 regulated lung DNA demethylation and DNA methylation under PM exposure.在颗粒物暴露情况下,Nrf2调节肺组织中的DNA去甲基化和DNA甲基化。
Front Genet. 2023 Mar 20;14:1144903. doi: 10.3389/fgene.2023.1144903. eCollection 2023.
10
The Synchronized Progression from Mitosis to Meiosis in Female Primordial Germ Cells between Layers and Broilers.鸡胚原生殖细胞中由层状向生殖嵴迁移过程中的有丝分裂到减数分裂的同步进展
Genes (Basel). 2023 Mar 23;14(4):781. doi: 10.3390/genes14040781.
Cell Death Dis. 2021 May 25;12(6):535. doi: 10.1038/s41419-021-03817-2.
4
Epigenetic modifications in muscle regeneration and progression of Duchenne muscular dystrophy.肌肉再生和杜氏肌营养不良症进展中的表观遗传修饰。
Clin Epigenetics. 2021 Jan 19;13(1):13. doi: 10.1186/s13148-021-01001-z.
5
A comprehensive epigenome atlas reveals DNA methylation regulating skeletal muscle development.全面的表观基因组图谱揭示了调节骨骼肌发育的 DNA 甲基化。
Nucleic Acids Res. 2021 Feb 22;49(3):1313-1329. doi: 10.1093/nar/gkaa1203.
6
Deciphering the multifaceted roles of TET proteins in T-cell lineage specification and malignant transformation.解析 TET 蛋白在 T 细胞谱系特化和恶性转化中的多方面作用。
Immunol Rev. 2021 Mar;300(1):22-36. doi: 10.1111/imr.12940. Epub 2021 Jan 7.
7
Effects of Ten-Eleven Translocation-2 (Tet2) on myogenic differentiation of chicken myoblasts.Tet2 对鸡成肌细胞肌生成分化的影响。
Comp Biochem Physiol B Biochem Mol Biol. 2021 Feb-Mar;252:110540. doi: 10.1016/j.cbpb.2020.110540. Epub 2020 Nov 24.
8
Tet1 Deficiency Leads to Premature Reproductive Aging by Reducing Spermatogonia Stem Cells and Germ Cell Differentiation.Tet1基因缺陷通过减少精原干细胞和生殖细胞分化导致生殖早衰。
iScience. 2020 Mar 27;23(3):100908. doi: 10.1016/j.isci.2020.100908. Epub 2020 Feb 13.
9
Dynamics of cardiomyocyte and muscle stem cell proliferation in pig.猪的心肌细胞和肌肉干细胞增殖动力学。
Exp Cell Res. 2020 Mar 15;388(2):111854. doi: 10.1016/j.yexcr.2020.111854. Epub 2020 Jan 16.
10
Tet inactivation disrupts YY1 binding and long-range chromatin interactions during embryonic heart development.Tet 失活会破坏胚胎心脏发育过程中 YY1 结合和长程染色质相互作用。
Nat Commun. 2019 Sep 20;10(1):4297. doi: 10.1038/s41467-019-12325-z.