Suppr超能文献

阿尔茨海默病患者血清中的糖基化改变显示出与免疫功能、炎症和脂蛋白代谢相关的蛋白质的N-糖基化存在广泛变化。

Glycosylation alterations in serum of Alzheimer's disease patients show widespread changes in -glycosylation of proteins related to immune function, inflammation, and lipoprotein metabolism.

作者信息

Tena Jennyfer, Tang Xinyu, Zhou Qingwen, Harvey Danielle, Barajas-Mendoza Maria, Jin Lee-Way, Maezawa Izumi, Zivkovic Angela M, Lebrilla Carlito B

机构信息

Department of Chemistry University of California, Davis Davis California USA.

Department of Nutrition University of California, Davis Davis California USA.

出版信息

Alzheimers Dement (Amst). 2022 Apr 27;14(1):e12309. doi: 10.1002/dad2.12309. eCollection 2022.

Abstract

INTRODUCTION

There is an increased need for the development of novel blood-based biomarkers for early detection, prevention, or intervention in Alzheimer's disease (AD). This study sought to determine whether serum glycopeptide analysis holds potential for identifying novel diagnostics and prognostics of AD.

METHODS

The study involved 195 participants, including 96 patients with an AD diagnosis and 99 controls with no cognitive deficit. Utilizing a validated analytical mass spectrometry method, we monitored the site-specific glycosylation of 52 serum glycoproteins.

RESULTS

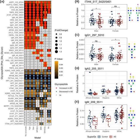
Partial least-squares discriminant analysis revealed that changes in overall sialylation and fucosylation of serum glycoproteins may be indicators of an AD disease state. Loss of fucosylation of immunoglobulin G1 (IgG1) and IgG2 was indicative of AD diagnosis. Individual glycopeptide analysis found separation between the AD patients and controls on complement proteins and apolipoprotein B.

DISCUSSION

The results of this study suggest that serum glycoprofiling may be a promising approach for biomarker discovery.

摘要

引言

开发用于阿尔茨海默病(AD)早期检测、预防或干预的新型血液生物标志物的需求日益增加。本研究旨在确定血清糖肽分析在识别AD新型诊断和预后指标方面是否具有潜力。

方法

该研究纳入了195名参与者,包括96名AD诊断患者和99名无认知缺陷的对照者。利用经过验证的分析质谱方法,我们监测了52种血清糖蛋白的位点特异性糖基化。

结果

偏最小二乘判别分析表明,血清糖蛋白整体唾液酸化和岩藻糖基化的变化可能是AD疾病状态的指标。免疫球蛋白G1(IgG1)和IgG2岩藻糖基化的丧失表明AD诊断。个体糖肽分析发现AD患者与对照者在补体蛋白和载脂蛋白B上存在分离。

讨论

本研究结果表明,血清糖蛋白谱分析可能是发现生物标志物的一种有前途的方法。

https://cdn.ncbi.nlm.nih.gov/pmc/blobs/cf40/9043904/9d49bd9cb200/DAD2-14-e12309-g001.jpg

文献检索

告别复杂PubMed语法,用中文像聊天一样搜索,搜遍4000万医学文献。AI智能推荐,让科研检索更轻松。

立即免费搜索

文件翻译

保留排版,准确专业,支持PDF/Word/PPT等文件格式,支持 12+语言互译。

免费翻译文档

深度研究

AI帮你快速写综述,25分钟生成高质量综述,智能提取关键信息,辅助科研写作。

立即免费体验