Suppr超能文献

辅助性 T 细胞 17 通过识别甘露糖结合凝集素(Mincle)感知危险信号从而促进中枢神经系统炎症。

TH17 cells promote CNS inflammation by sensing danger signals via Mincle.

机构信息

Department of Inflammation and Immunity, Cleveland Clinic, Lerner Research Institute, Cleveland, OH, USA.

Division of Transplant Surgery, Department of Surgery, Brigham and Women's Hospital, Harvard Medical School, Boston, MA, 02115, USA.

出版信息

Nat Commun. 2022 May 3;13(1):2406. doi: 10.1038/s41467-022-30174-1.

Abstract

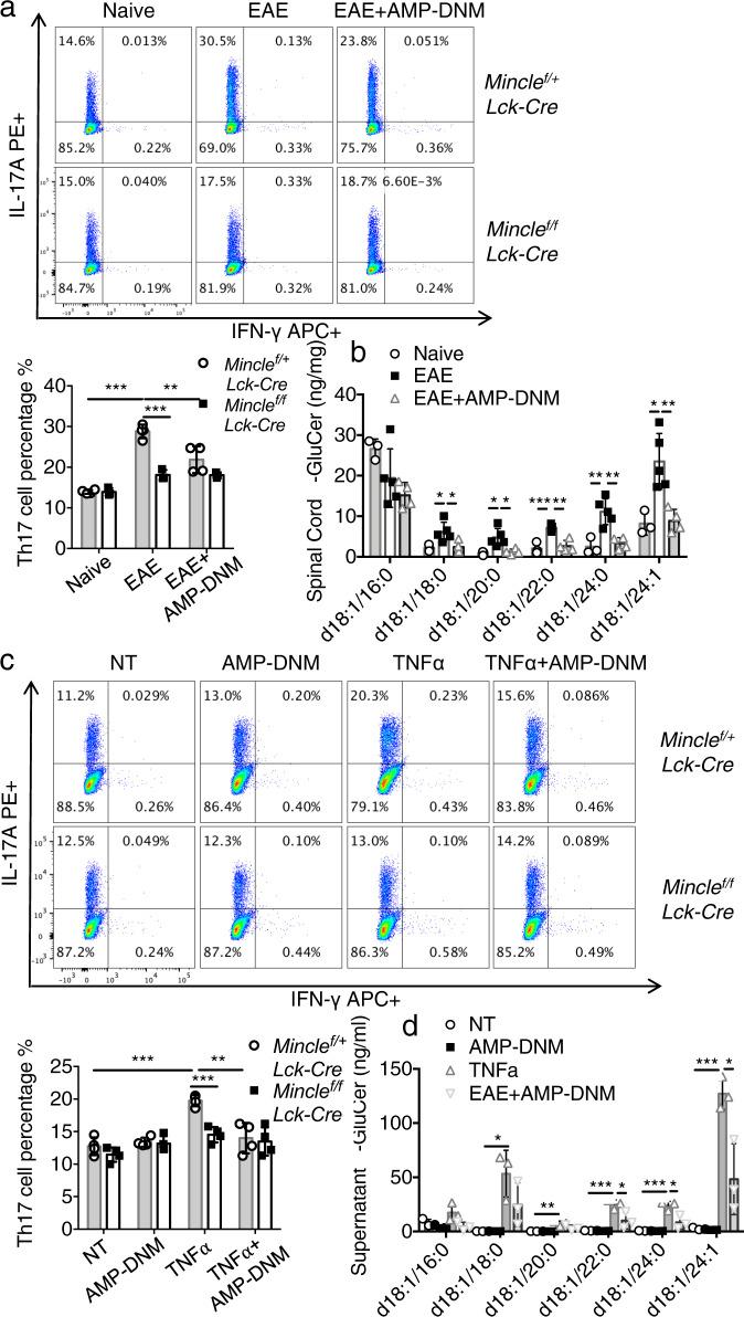
The C-type lectin receptor Mincle is known for its important role in innate immune cells in recognizing pathogen and damage associated molecular patterns. Here we report a T cell-intrinsic role for Mincle in the pathogenesis of experimental autoimmune encephalomyelitis (EAE). Genomic deletion of Mincle in T cells impairs TH17, but not TH1 cell-mediated EAE, in alignment with significantly higher expression of Mincle in TH17 cells than in TH1 cells. Mechanistically, dying cells release β-glucosylceramide during inflammation, which serves as natural ligand for Mincle. Ligand engagement induces activation of the ASC-NLRP3 inflammasome, which leads to Caspase8-dependent IL-1β production and consequentially TH17 cell proliferation via an autocrine regulatory loop. Chemical inhibition of β-glucosylceramide synthesis greatly reduces inflammatory CD4+ T cells in the central nervous system and inhibits EAE progression in mice. Taken together, this study indicates that sensing of danger signals by Mincle on TH17 cells plays a critical role in promoting CNS inflammation.

摘要

C 型凝集素受体 Mincle 因其在先天免疫细胞中识别病原体和损伤相关分子模式的重要作用而闻名。在这里,我们报告了 Mincle 在实验性自身免疫性脑脊髓炎 (EAE) 发病机制中的 T 细胞内在作用。T 细胞中 Mincle 的基因缺失会损害 TH17 细胞,但不会损害 TH1 细胞介导的 EAE,这与 Mincle 在 TH17 细胞中的表达明显高于 TH1 细胞一致。从机制上讲,死亡细胞在炎症期间释放β-葡糖苷神经酰胺,作为 Mincle 的天然配体。配体结合诱导 ASC-NLRP3 炎性体的激活,导致 Caspase8 依赖性 IL-1β 产生,并通过自分泌调节环导致 TH17 细胞增殖。β-葡糖苷神经酰胺合成的化学抑制可大大减少中枢神经系统中的炎症性 CD4+T 细胞,并抑制小鼠的 EAE 进展。综上所述,这项研究表明,Mincle 在 TH17 细胞上对危险信号的感知在促进中枢神经系统炎症中起着关键作用。

https://cdn.ncbi.nlm.nih.gov/pmc/blobs/1fbc/9064974/268c90704b77/41467_2022_30174_Fig1_HTML.jpg

文献检索

告别复杂PubMed语法,用中文像聊天一样搜索,搜遍4000万医学文献。AI智能推荐,让科研检索更轻松。

立即免费搜索

文件翻译

保留排版,准确专业,支持PDF/Word/PPT等文件格式,支持 12+语言互译。

免费翻译文档

深度研究

AI帮你快速写综述,25分钟生成高质量综述,智能提取关键信息,辅助科研写作。

立即免费体验