Suppr超能文献

用于增强抗菌功效的抗菌肽修饰银纳米颗粒

Antimicrobial peptide-modified silver nanoparticles for enhancing the antibacterial efficacy.

作者信息

Li Wenxi, Li Yongchun, Sun Pengchao, Zhang Nan, Zhao Yidan, Qin Shangshang, Zhao Yongxing

机构信息

Zhengzhou Traditional Chinese Hospital of Orthopaedics Zhengzhou Henan 450004 PR China.

School of Pharmaceutical Science, Zhengzhou University Zhengzhou Henan 450001 PR China

出版信息

RSC Adv. 2020 Oct 22;10(64):38746-38754. doi: 10.1039/d0ra05640e. eCollection 2020 Oct 21.

Abstract

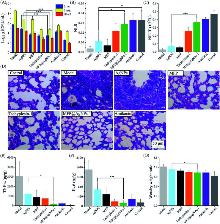
Antibiotic-resistant bacteria are becoming a serious threat to public health worldwide. To address this problem, we have developed multifunctional peptide (MFP)-coated silver nanoparticles (MFP@AgNPs) for antibacterial studies. MFPs, which can physically adsorb to AgNPs electrostatic interactions are comprised of a matrix metalloproteinase (MMP) cleavable sequence (PVGLIG), an antimicrobial peptide (tachyplesin-1), and a target peptide (PGP-PEG). The resulting MFP@AgNPs were characterized by various technologies, including UV-vis spectrophotometry, zeta potential analyzer, circular dichroism (CD) spectroscopy, attenuated total reflection-Fourier-transform infrared spectroscopy (ATR-FTIR), and transmission electron microscopy (TEM). The MIC and MBC were investigated against both Gram-positive bacteria and Gram-negative bacteria. The antibacterial activity was evaluated on MDR-AB (multidrug-resistant ) infected mice. We found that MFP@AgNPs exhibited antibacterial activity against both Gram-positive bacteria and Gram-negative bacteria. Compared to bare AgNPs, MFP@AgNPs-1 killed MDR-AB faster and more efficiently. SEM images showed that MFP@AgNPs-1 induced cell disruption cell membrane damage. studies further confirmed the enhanced antibacterial activity against MDR-AB infections. The developed MFP@AgNPs-1 reduced the cytotoxicity of AgNPs and enhanced the antibacterial activity against MDR-AB and , providing a possible solution against multidrug-resistant bacterial infections.

摘要

抗生素耐药菌正成为全球公共卫生的严重威胁。为解决这一问题,我们开发了多功能肽(MFP)包被的银纳米颗粒(MFP@AgNPs)用于抗菌研究。MFP可通过静电相互作用物理吸附到AgNPs上,它由基质金属蛋白酶(MMP)可裂解序列(PVGLIG)、抗菌肽(鲎素-1)和靶向肽(PGP-PEG)组成。通过多种技术对所得的MFP@AgNPs进行了表征,包括紫外可见分光光度法、zeta电位分析仪、圆二色(CD)光谱、衰减全反射傅里叶变换红外光谱(ATR-FTIR)和透射电子显微镜(TEM)。研究了对革兰氏阳性菌和革兰氏阴性菌的最低抑菌浓度(MIC)和最低杀菌浓度(MBC)。在耐多药鲍曼不动杆菌(MDR-AB)感染的小鼠身上评估了抗菌活性。我们发现MFP@AgNPs对革兰氏阳性菌和革兰氏阴性菌均表现出抗菌活性。与裸AgNPs相比,MFP@AgNPs-1杀灭MDR-AB的速度更快且更有效。扫描电子显微镜(SEM)图像显示MFP@AgNPs-1诱导细胞破裂和细胞膜损伤。进一步的研究证实了其对MDR-AB感染增强的抗菌活性。所开发的MFP@AgNPs-1降低了AgNPs的细胞毒性,并增强了对MDR-AB的抗菌活性,为解决多重耐药细菌感染提供了一种可能的解决方案。

https://cdn.ncbi.nlm.nih.gov/pmc/blobs/ed78/9057333/4c2684b672dc/d0ra05640e-s1.jpg

文献检索

告别复杂PubMed语法,用中文像聊天一样搜索,搜遍4000万医学文献。AI智能推荐,让科研检索更轻松。

立即免费搜索

文件翻译

保留排版,准确专业,支持PDF/Word/PPT等文件格式,支持 12+语言互译。

免费翻译文档

深度研究

AI帮你快速写综述,25分钟生成高质量综述,智能提取关键信息,辅助科研写作。

立即免费体验