• 文献检索
  • 文档翻译
  • 深度研究
  • 学术资讯
  • Suppr Zotero 插件Zotero 插件
  • 邀请有礼
  • 套餐&价格
  • 历史记录
应用&插件
Suppr Zotero 插件Zotero 插件浏览器插件Mac 客户端Windows 客户端微信小程序
定价
高级版会员购买积分包购买API积分包
服务
文献检索文档翻译深度研究API 文档MCP 服务
关于我们
关于 Suppr公司介绍联系我们用户协议隐私条款
关注我们

Suppr 超能文献

核心技术专利:CN118964589B侵权必究
粤ICP备2023148730 号-1Suppr @ 2026

文献检索

告别复杂PubMed语法,用中文像聊天一样搜索,搜遍4000万医学文献。AI智能推荐,让科研检索更轻松。

立即免费搜索

文件翻译

保留排版,准确专业,支持PDF/Word/PPT等文件格式,支持 12+语言互译。

免费翻译文档

深度研究

AI帮你快速写综述,25分钟生成高质量综述,智能提取关键信息,辅助科研写作。

立即免费体验

长链非编码RNA UCA1通过吸附miR-185-5p上调WISP2/β-连环蛋白通路,从而促进结肠癌细胞的自噬和存活。

Long non coding RNA UCA1 contributes to the autophagy and survival of colorectal cancer cells sponging miR-185-5p to up-regulate the WISP2/β-catenin pathway.

作者信息

Liu Chao, Ji Le, Song Xue

机构信息

Department of Gastroenterology, Affiliated Hospital of Yan'an University No. 43 North Street Yan'an 716000 Shaanxi China

出版信息

RSC Adv. 2019 May 7;9(25):14160-14166. doi: 10.1039/c8ra10468a.

DOI:10.1039/c8ra10468a
PMID:35519332
原文链接:https://pmc.ncbi.nlm.nih.gov/articles/PMC9064001/
Abstract

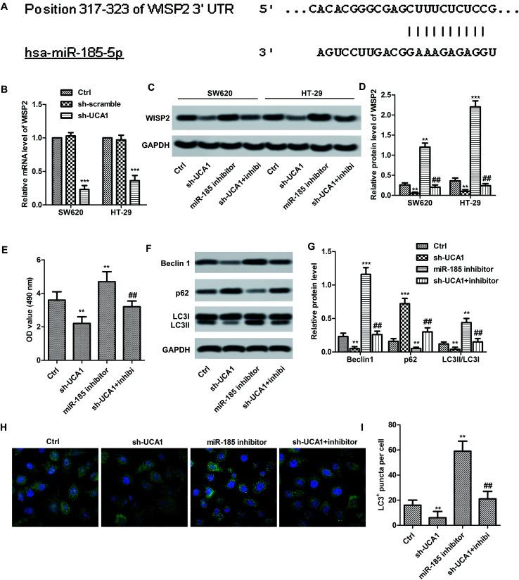
The estimated number of new cases of colorectal cancer (CRC) will increase to 140 250 in 2018 worldwide. The long non-coding RNA (lncRNA) urothelial carcinoma-associated 1 (UCA1) has recently been shown to be dysregulated in CRC, which plays an important role in the progression of CRC. However, the biological role and the underling mechanism of UCA1 in the carcinogenesis of CRC remain unclear. Herein, we found that UCA1 was aberrantly upregulated in two CRC cell lines (SW620 and HT29) compared to colorectal cell CCD-18Co. UCA1 knockdown inhibited the apoptosis, growth and autophagy of CRC cell lines . Furthermore, UCA1 could act as an endogenous sponge by directly interacting with miR-185-5p and downregulation miR-185-5p expression. In addition, UCA1 could reverse the inhibitory effect of miR-185-5p on the growth and autophagy of CRC cells, which might be involved in the derepression of member 1 (WNT1)-inducible signaling pathway protein 2 (WISP2, a target gene of miR-185-5p) expression and the activation of the WISP2/β-catenin signaling pathway. , the present study elucidates a novel UCA1-miR-185-5p-WISP2-Wnt/β-catenin axis in CRC, which may help us to understand the pathogenesis and the feasibility of lncRNA-directed diagnosis and therapy of CRC.

摘要

据估计,2018年全球结直肠癌(CRC)新发病例数将增至140250例。长链非编码RNA(lncRNA)尿路上皮癌相关1(UCA1)最近被证明在CRC中表达失调,在CRC进展中起重要作用。然而,UCA1在CRC致癌作用中的生物学作用及潜在机制仍不清楚。在此,我们发现与结肠直肠细胞CCD-18Co相比,UCA1在两种CRC细胞系(SW620和HT29)中异常上调。敲低UCA1可抑制CRC细胞系的凋亡、生长和自噬。此外,UCA1可通过直接与miR-185-5p相互作用并下调miR-185-5p表达,充当内源性海绵。另外,UCA1可逆转miR-185-5p对CRC细胞生长和自噬的抑制作用,这可能与解除对1号成员(WNT1)诱导信号通路蛋白2(WISP2,miR-185-5p的靶基因)表达的抑制及WISP2/β-连环蛋白信号通路的激活有关。本研究阐明了CRC中一条新的UCA1-miR-185-5p-WISP2-Wnt/β-连环蛋白轴,这可能有助于我们了解CRC的发病机制以及lncRNA导向的CRC诊断和治疗的可行性。

https://cdn.ncbi.nlm.nih.gov/pmc/blobs/30a4/9064001/538507532d27/c8ra10468a-f4.jpg
https://cdn.ncbi.nlm.nih.gov/pmc/blobs/30a4/9064001/2626e3d1b1a3/c8ra10468a-f1.jpg
https://cdn.ncbi.nlm.nih.gov/pmc/blobs/30a4/9064001/845f5c82efab/c8ra10468a-f2.jpg
https://cdn.ncbi.nlm.nih.gov/pmc/blobs/30a4/9064001/03f90297c601/c8ra10468a-f3.jpg
https://cdn.ncbi.nlm.nih.gov/pmc/blobs/30a4/9064001/538507532d27/c8ra10468a-f4.jpg
https://cdn.ncbi.nlm.nih.gov/pmc/blobs/30a4/9064001/2626e3d1b1a3/c8ra10468a-f1.jpg
https://cdn.ncbi.nlm.nih.gov/pmc/blobs/30a4/9064001/845f5c82efab/c8ra10468a-f2.jpg
https://cdn.ncbi.nlm.nih.gov/pmc/blobs/30a4/9064001/03f90297c601/c8ra10468a-f3.jpg
https://cdn.ncbi.nlm.nih.gov/pmc/blobs/30a4/9064001/538507532d27/c8ra10468a-f4.jpg

相似文献

1
Long non coding RNA UCA1 contributes to the autophagy and survival of colorectal cancer cells sponging miR-185-5p to up-regulate the WISP2/β-catenin pathway.长链非编码RNA UCA1通过吸附miR-185-5p上调WISP2/β-连环蛋白通路,从而促进结肠癌细胞的自噬和存活。
RSC Adv. 2019 May 7;9(25):14160-14166. doi: 10.1039/c8ra10468a.
2
Upregulated lncRNA-UCA1 contributes to progression of hepatocellular carcinoma through inhibition of miR-216b and activation of FGFR1/ERK signaling pathway.上调的lncRNA-UCA1通过抑制miR-216b和激活FGFR1/ERK信号通路促进肝细胞癌进展。
Oncotarget. 2015 Apr 10;6(10):7899-917. doi: 10.18632/oncotarget.3219.
3
[Effects of Interference with UCA1 and Inhibition of miR-185-5p on Activation, Autophagy and Survival of β-Catenin Pathway in Non-small Cell Lung Cancer].[干扰UCA1及抑制miR-185-5p对非小细胞肺癌中β-连环蛋白通路激活、自噬及生存的影响]
Sichuan Da Xue Xue Bao Yi Xue Ban. 2019 Mar;50(2):157-163.
4
LncRNA-UCA1 enhances cell proliferation and 5-fluorouracil resistance in colorectal cancer by inhibiting miR-204-5p.长链非编码RNA-UCA1通过抑制miR-204-5p增强结直肠癌细胞的增殖和5-氟尿嘧啶耐药性。
Sci Rep. 2016 Apr 5;6:23892. doi: 10.1038/srep23892.
5
Knockdown of long noncoding RNA urothelial carcinoma associated 1 inhibits colorectal cancer cell proliferation and promotes apoptosis via modulating autophagy.长链非编码 RNA 尿路上皮癌相关 1 的敲低通过调节自噬抑制结直肠癌细胞增殖并促进细胞凋亡。
J Cell Physiol. 2019 May;234(5):7420-7434. doi: 10.1002/jcp.27500. Epub 2018 Oct 26.
6
Long non-coding RNA UCA1 promotes malignant phenotypes of renal cancer cells by modulating the miR-182-5p/DLL4 axis as a ceRNA.长链非编码 RNA UCA1 通过作为 ceRNA 调节 miR-182-5p/DLL4 轴促进肾癌细胞的恶性表型。
Mol Cancer. 2020 Jan 29;19(1):18. doi: 10.1186/s12943-020-1132-x.
7
lncRNA UCA1 Contributes to 5-Fluorouracil Resistance of Colorectal Cancer Cells Through miR-23b-3p/ZNF281 Axis.长链非编码RNA UCA1通过miR-23b-3p/ZNF281轴促进结肠癌细胞对5-氟尿嘧啶的耐药性。
Onco Targets Ther. 2020 Jul 31;13:7571-7583. doi: 10.2147/OTT.S258727. eCollection 2020.
8
Long non-coding RNA UCA1 promotes autophagy by targeting miR-96-5p in acute myeloid leukaemia.长链非编码 RNA UCA1 通过靶向 miR-96-5p 促进急性髓系白血病自噬。
Clin Exp Pharmacol Physiol. 2020 May;47(5):877-885. doi: 10.1111/1440-1681.13259. Epub 2020 Feb 13.
9
The lncRNA CRNDE promotes colorectal cancer cell proliferation and chemoresistance via miR-181a-5p-mediated regulation of Wnt/β-catenin signaling.长链非编码RNA CRNDE通过miR-181a-5p介导的Wnt/β-连环蛋白信号通路调控促进结肠癌细胞增殖和化疗耐药。
Mol Cancer. 2017 Jan 13;16(1):9. doi: 10.1186/s12943-017-0583-1.
10
Long noncoding RNA UCA1 promotes the expression and function of P-glycoprotein by sponging miR-16-5p in human placental BeWo cells.长链非编码 RNA UCA1 通过海绵吸附 miR-16-5p 促进人胎盘 BeWo 细胞中 P-糖蛋白的表达和功能。
FASEB J. 2023 Jan;37(1):e22657. doi: 10.1096/fj.202201051R.

引用本文的文献

1
Crosstalk between non-coding RNAs and programmed cell death in colorectal cancer: implications for targeted therapy.非编码RNA与结直肠癌程序性细胞死亡之间的相互作用:对靶向治疗的启示
Epigenetics Chromatin. 2025 Jan 15;18(1):3. doi: 10.1186/s13072-024-00560-8.
2
Dexmedetomidine alleviates intestinal ischemia/reperfusion injury by modulating intestinal neuron autophagy and mitochondrial homeostasis via Nupr1 regulation.右美托咪定通过调节 Nupr1 来调节肠道神经元自噬和线粒体动态平衡,从而减轻肠道缺血/再灌注损伤。
Mol Med. 2024 Nov 6;30(1):203. doi: 10.1186/s10020-024-00952-2.
3
Autophagy-related lncRNAs and exosomal lncRNAs in colorectal cancer: focusing on lncRNA-targeted strategies.

本文引用的文献

1
Long non-coding RNA FOXD2-AS1 contributes to colorectal cancer proliferation through its interaction with microRNA-185-5p.长链非编码 RNA FOXD2-AS1 通过与 microRNA-185-5p 的相互作用促进结直肠癌增殖。
Cancer Sci. 2018 Jul;109(7):2235-2242. doi: 10.1111/cas.13632. Epub 2018 Jun 13.
2
Cancer statistics, 2018.癌症统计数据,2018 年。
CA Cancer J Clin. 2018 Jan;68(1):7-30. doi: 10.3322/caac.21442. Epub 2018 Jan 4.
3
Genome-wide analysis of long non-coding RNA expression and function in colorectal cancer.结直肠癌中长链非编码RNA表达与功能的全基因组分析。
结直肠癌中的自噬相关长链非编码RNA和外泌体长链非编码RNA:聚焦于长链非编码RNA靶向策略
Cancer Cell Int. 2024 Sep 28;24(1):328. doi: 10.1186/s12935-024-03503-1.
4
SNHG3/WISP2 Axis Promotes Hela Cell Migration and Invasion Activating Wnt/β-Catenin Signaling.SNHG3/WISP2 轴促进 Hela 细胞迁移和侵袭,激活 Wnt/β-连环蛋白信号通路。
Cancer Genomics Proteomics. 2023 Dec;20(6suppl):744-753. doi: 10.21873/cgp.20421.
5
Autophagy-related lncRNAs in tumor progression and drug resistance: A double-edged sword.肿瘤进展和耐药性中与自噬相关的长链非编码RNA:一把双刃剑
Genes Dis. 2023 Jun 16;11(1):367-381. doi: 10.1016/j.gendis.2023.04.015. eCollection 2024 Jan.
6
miR-185-5p / ATG101 axis alleviated intestinal barrier damage in intestinal ischemia reperfusion through autophagy.miR-185-5p/ATG101轴通过自噬减轻肠道缺血再灌注中的肠屏障损伤。
Heliyon. 2023 Jul 16;9(7):e18325. doi: 10.1016/j.heliyon.2023.e18325. eCollection 2023 Jul.
7
The expression of SERPINE1 in colon cancer and its regulatory network and prognostic value.丝氨酸蛋白酶抑制剂 1 在结肠癌中的表达及其调控网络和预后价值。
BMC Gastroenterol. 2023 Feb 8;23(1):33. doi: 10.1186/s12876-022-02625-y.
8
Non-coding RNA and autophagy: Finding novel ways to improve the diagnostic management of bladder cancer.非编码RNA与自噬:寻找改善膀胱癌诊断管理的新方法。
Front Genet. 2023 Jan 4;13:1051762. doi: 10.3389/fgene.2022.1051762. eCollection 2022.
9
The Roles of microRNA miR-185 in Digestive Tract Cancers.微小RNA miR-185在消化道癌症中的作用
Noncoding RNA. 2022 Oct 8;8(5):67. doi: 10.3390/ncrna8050067.
10
Long Noncoding RNA in Gastrointestinal Cancers: Molecular Regulatory Roles and Patterns, Mechanisms, and Interactions.长链非编码RNA在胃肠道癌症中的作用:分子调控作用、模式、机制及相互作用
J Oncol. 2021 Apr 10;2021:5519720. doi: 10.1155/2021/5519720. eCollection 2021.
Tumour Biol. 2017 May;39(5):1010428317703650. doi: 10.1177/1010428317703650.
4
Biological characteristics of CCN proteins in tumor development.CCN蛋白在肿瘤发生发展中的生物学特性
J BUON. 2016 Nov-Dec;21(6):1359-1367.
5
Involvement of Non-coding RNAs in the Signaling Pathways of Colorectal Cancer.非编码RNA在结直肠癌信号通路中的作用
Adv Exp Med Biol. 2016;937:19-51. doi: 10.1007/978-3-319-42059-2_2.
6
MicroRNA-185 is a novel tumor suppressor by negatively modulating the Wnt/β-catenin pathway in human colorectal cancer.微小RNA-185是一种新型肿瘤抑制因子,通过负向调控人结直肠癌中的Wnt/β-连环蛋白信号通路发挥作用。
Indian J Cancer. 2015 Dec;52 Suppl 3:E182-5. doi: 10.4103/0019-509X.186576.
7
Long non-coding RNA UCA1 is a predictive biomarker of cancer.长链非编码RNA UCA1是一种癌症预测生物标志物。
Oncotarget. 2016 Jul 12;7(28):44442-44447. doi: 10.18632/oncotarget.10142.
8
Knockdown of β-catenin by siRNA influences proliferation, apoptosis and invasion of the colon cancer cell line SW480.通过小干扰RNA敲低β-连环蛋白会影响结肠癌细胞系SW480的增殖、凋亡和侵袭。
Oncol Lett. 2016 Jun;11(6):3896-3900. doi: 10.3892/ol.2016.4481. Epub 2016 Apr 20.
9
LncRNA-UCA1 enhances cell proliferation and 5-fluorouracil resistance in colorectal cancer by inhibiting miR-204-5p.长链非编码RNA-UCA1通过抑制miR-204-5p增强结直肠癌细胞的增殖和5-氟尿嘧啶耐药性。
Sci Rep. 2016 Apr 5;6:23892. doi: 10.1038/srep23892.
10
LncRNA-UCA1 exerts oncogenic functions in non-small cell lung cancer by targeting miR-193a-3p.长链非编码RNA-UCA1通过靶向miR-193a-3p在非小细胞肺癌中发挥致癌作用。
Cancer Lett. 2016 Feb 1;371(1):99-106. doi: 10.1016/j.canlet.2015.11.024. Epub 2015 Dec 3.