Suppr超能文献

免疫检查点 B7x 扩增肿瘤浸润性 Tregs,并促进对抗 CTLA-4 治疗的耐药性。

The immune checkpoint B7x expands tumor-infiltrating Tregs and promotes resistance to anti-CTLA-4 therapy.

机构信息

Department of Microbiology & Immunology, Albert Einstein College of Medicine, Bronx, NY, United States.

Department of Genetics, Albert Einstein College of Medicine, Bronx, NY, USA.

出版信息

Nat Commun. 2022 May 6;13(1):2506. doi: 10.1038/s41467-022-30143-8.

Abstract

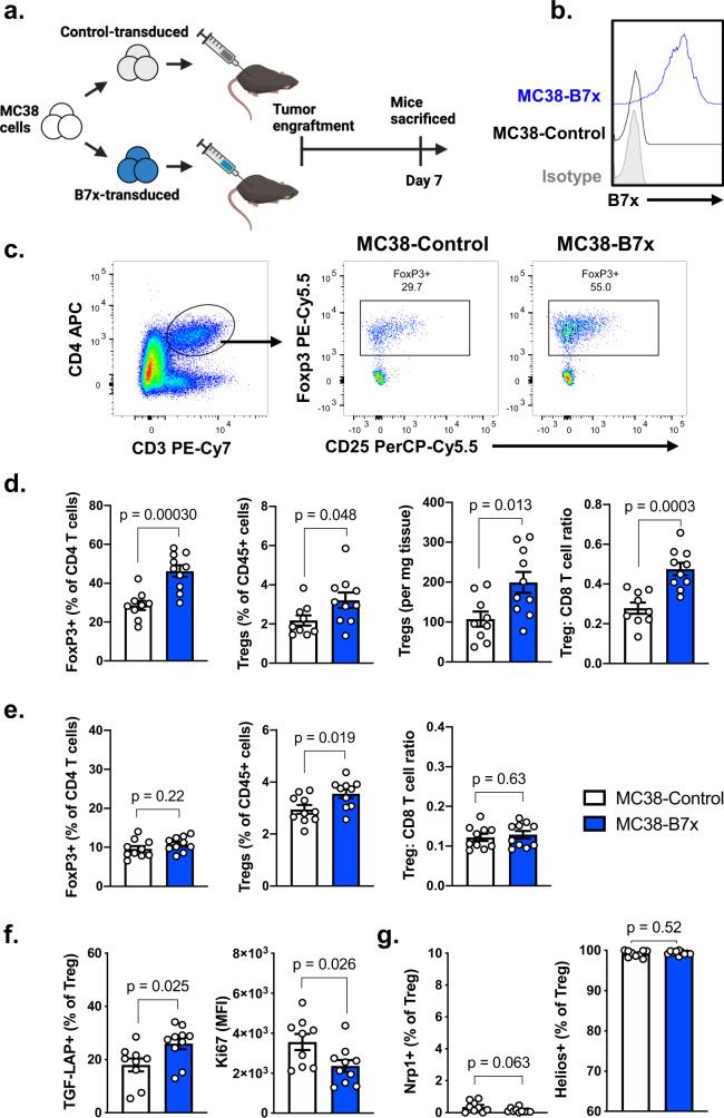
Immune checkpoint molecules play critical roles in regulating the anti-tumor immune response, and tumor cells often exploit these pathways to inhibit and evade the immune system. The B7-family immune checkpoint B7x is widely expressed in a broad variety of cancer types, and is generally associated with advanced disease progression and poorer clinical outcomes, but the underlying mechanisms are unclear. Here, we show that transduction and stable expression of B7x in multiple syngeneic tumor models leads to the expansion of immunosuppressive regulatory T cells (Tregs). Mechanistically, B7x does not cause increased proliferation of Tregs in tumors, but instead promotes the conversion of conventional CD4 T cells into Tregs. Further, we find that B7x induces global transcriptomic changes in Tregs, driving these cells to adopt an activated and suppressive phenotype. B7x increases the expression of the Treg-specific transcription factor Foxp3 in CD4 T cells by modulating the Akt/Foxo pathway. B7x-mediated regulation of Tregs reduces the efficacy of anti-CTLA-4 treatment, a therapeutic that partially relies on Treg-depletion. However, combination treatment of anti-B7x and anti-CTLA-4 leads to synergistic therapeutic efficacy and overcomes the B7x-mediated resistance to anti-CTLA-4. Altogether, B7x mediates an immunosuppressive Treg-promoting pathway within tumors and is a promising candidate for combination immunotherapy.

摘要

免疫检查点分子在调节抗肿瘤免疫反应中发挥着关键作用,而肿瘤细胞经常利用这些途径来抑制和逃避免疫系统。B7 家族免疫检查点 B7x 在广泛的癌症类型中广泛表达,通常与晚期疾病进展和较差的临床结局相关,但潜在机制尚不清楚。在这里,我们表明,在多种同源肿瘤模型中转导和稳定表达 B7x 会导致免疫抑制性调节性 T 细胞 (Treg) 的扩增。从机制上讲,B7x 不会导致肿瘤中 Treg 的增殖增加,而是促进常规 CD4 T 细胞向 Treg 的转化。此外,我们发现 B7x 在 Treg 中诱导了全局转录组变化,使这些细胞获得激活和抑制表型。B7x 通过调节 Akt/Foxo 通路增加 CD4 T 细胞中 Treg 特异性转录因子 Foxp3 的表达。B7x 介导的 Treg 调节降低了抗 CTLA-4 治疗的疗效,而这种治疗部分依赖于 Treg 耗竭。然而,抗 B7x 和抗 CTLA-4 的联合治疗导致协同治疗效果,并克服了 B7x 介导的对抗 CTLA-4 的耐药性。总之,B7x 在肿瘤内介导了一种免疫抑制性 Treg 促进途径,是联合免疫治疗的有前途的候选药物。

https://cdn.ncbi.nlm.nih.gov/pmc/blobs/b6f7/9076640/7376e320adf4/41467_2022_30143_Fig1_HTML.jpg

文献AI研究员

20分钟写一篇综述,助力文献阅读效率提升50倍。

立即体验

用中文搜PubMed

大模型驱动的PubMed中文搜索引擎

马上搜索

文档翻译

学术文献翻译模型,支持多种主流文档格式。

立即体验