Suppr超能文献

膳食抗原通过抑制稳态 IL-25 产生来抑制 2 型先天淋巴细胞的增殖。

Dietary antigens suppress the proliferation of type 2 innate lymphoid cells by restraining homeostatic IL-25 production.

机构信息

Department of Life Sciences, Pohang University of Science and Technology (POSTECH), Pohang, Republic of Korea.

NeoImmuneTech Inc., Pohang, Republic of Korea.

出版信息

Sci Rep. 2022 May 6;12(1):7443. doi: 10.1038/s41598-022-11466-4.

Abstract

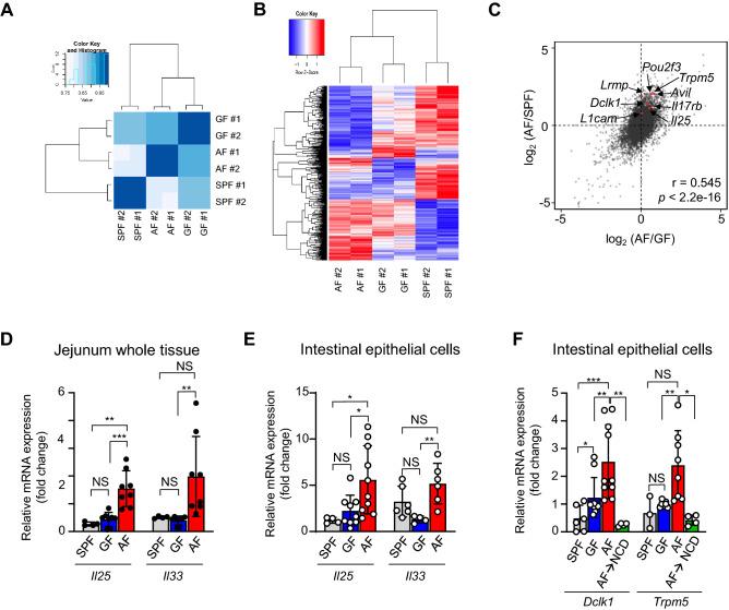
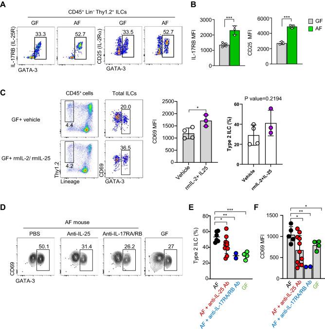
Dietary antigens affect the adaptive immunity of the host by inducing regulatory T cells and IgE-producing B cells. However, their roles in innate immune compartments such as innate lymphoid cells (ILCs) and intestinal epithelial cells (IECs) are unclear. Here, using antigen-free (AF) mice, which are germ-free (GF) mice fed with amino-acid-based diet, we found dietary proteins suppress the development of GATA-3-expressing ILC2s independent of the adaptive immune cells. These cells produce more type 2 cytokines and upregulated proliferation and activation markers such as Ki-67, CD69, and CD25. With this, AF mice had increased expressions of tuft cell-specific transcripts such as Il25, Il33, Dclk1, Trpm5, and Pou2f3 in IECs. Accordingly, expanded ILC2s upregulated IL-17RB, a receptor of IL-25, and their proliferation was blocked by IL-25 neutralizing or IL-17RB blocking antibodies. These results suggest a new dialogue between dietary antigens, IECs, and ILCs in which dietary antigens suppress ILC2 activation and proliferation by restraining homeostatic IL-25 production, potentially limiting type 2 immunity by food antigens.

摘要

膳食抗原通过诱导调节性 T 细胞和 IgE 产生 B 细胞来影响宿主的适应性免疫。然而,它们在先天免疫细胞群(如先天淋巴细胞(ILCs)和肠上皮细胞(IECs))中的作用尚不清楚。在这里,我们使用无抗原(AF)小鼠(即无菌(GF)小鼠用基于氨基酸的饮食喂养),发现膳食蛋白独立于适应性免疫细胞抑制 GATA-3 表达的 ILC2 的发育。这些细胞产生更多的 2 型细胞因子,并上调增殖和激活标志物,如 Ki-67、CD69 和 CD25。因此,AF 小鼠的 IEC 中簇细胞特异性转录物(如 Il25、Il33、Dclk1、Trpm5 和 Pou2f3)的表达增加。相应地,扩增的 ILC2 上调了 IL-25 的受体 IL-17RB,其增殖可被 IL-25 中和或 IL-17RB 阻断抗体阻断。这些结果表明,膳食抗原、IEC 和 ILC 之间存在一种新的对话,其中膳食抗原通过抑制稳态 IL-25 的产生来抑制 ILC2 的激活和增殖,从而可能限制食物抗原引起的 2 型免疫。

https://cdn.ncbi.nlm.nih.gov/pmc/blobs/9083/9076687/3e92d8b4ea7b/41598_2022_11466_Fig1_HTML.jpg

文献检索

告别复杂PubMed语法,用中文像聊天一样搜索,搜遍4000万医学文献。AI智能推荐,让科研检索更轻松。

立即免费搜索

文件翻译

保留排版,准确专业,支持PDF/Word/PPT等文件格式,支持 12+语言互译。

免费翻译文档

深度研究

AI帮你快速写综述,25分钟生成高质量综述,智能提取关键信息,辅助科研写作。

立即免费体验