• 文献检索
  • 文档翻译
  • 深度研究
  • 学术资讯
  • Suppr Zotero 插件Zotero 插件
  • 邀请有礼
  • 套餐&价格
  • 历史记录
应用&插件
Suppr Zotero 插件Zotero 插件浏览器插件Mac 客户端Windows 客户端微信小程序
定价
高级版会员购买积分包购买API积分包
服务
文献检索文档翻译深度研究API 文档MCP 服务
关于我们
关于 Suppr公司介绍联系我们用户协议隐私条款
关注我们

Suppr 超能文献

核心技术专利:CN118964589B侵权必究
粤ICP备2023148730 号-1Suppr @ 2026

文献检索

告别复杂PubMed语法,用中文像聊天一样搜索,搜遍4000万医学文献。AI智能推荐,让科研检索更轻松。

立即免费搜索

文件翻译

保留排版,准确专业,支持PDF/Word/PPT等文件格式,支持 12+语言互译。

免费翻译文档

深度研究

AI帮你快速写综述,25分钟生成高质量综述,智能提取关键信息,辅助科研写作。

立即免费体验

MDL-800,一种 SIRT6 激活剂,通过 NF-B 通路抑制炎症反应并促进血管生成,从而加速小鼠皮肤伤口愈合。

MDL-800, the SIRT6 Activator, Suppresses Inflammation via the NF-B Pathway and Promotes Angiogenesis to Accelerate Cutaneous Wound Healing in Mice.

机构信息

Department of Burn, Wound Repair and Regenerative Medicine Center, The First Affiliated Hospital of Wenzhou Medical University, Wenzhou 325000, China.

School of Pharmaceutical Sciences, Wenzhou Medical University, Wenzhou 325035, China.

出版信息

Oxid Med Cell Longev. 2022 Apr 27;2022:1619651. doi: 10.1155/2022/1619651. eCollection 2022.

DOI:10.1155/2022/1619651
PMID:35528512
原文链接:https://pmc.ncbi.nlm.nih.gov/articles/PMC9068290/
Abstract

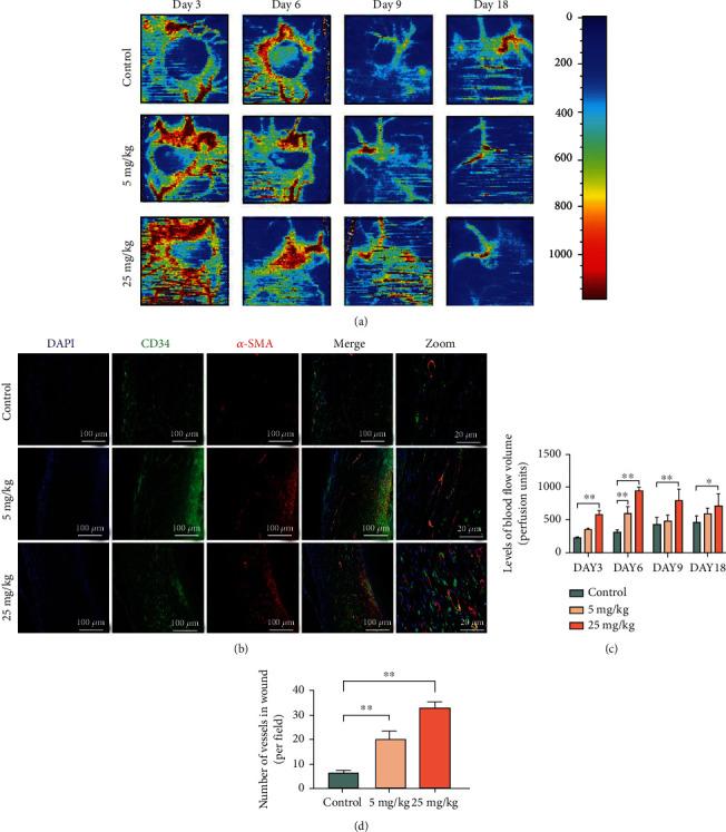
Sirtuin 6 (SIRT6) is an NAD-dependent deacetylase belonging to the sirtuin family. It has been shown to participate in wound healing and some inflammation-related disorders. However, the effect of MDL-800, a highly efficient and selective SIRT6 activator, on wound healing and inflammation has not been reported. Therefore, this study investigated whether MDL-800 confers anti-inflammatory effects and promotes wound healing and uncovered the molecular mechanisms involved. This was achieved using mouse models of full-thickness wounds. Results showed that MDL-800 significantly downregulated inflammation by attenuating the release of inflammatory mediators and improved collagen deposition and neovascularization of wounds, thereby accelerating cutaneous wound healing. Furthermore, MDL-800 significantly downregulated expression levels of TNF- and IL-6 in the dorsal skin tissue of mice via the NF-B pathway. These results demonstrated that MDL-800 exerted anti-inflammatory and prohealing effects, indicating that the SIRT6/NF-B/IB signaling pathway may play an important role in wound healing.

摘要

Sirtuin 6 (SIRT6) 是一种 NAD 依赖性去乙酰化酶,属于 sirtuin 家族。已有研究表明,SIRT6 参与了伤口愈合和一些与炎症相关的疾病。然而,高效且选择性的 SIRT6 激活剂 MDL-800 对伤口愈合和炎症的影响尚未见报道。因此,本研究探讨了 MDL-800 是否具有抗炎作用,以及是否能促进伤口愈合,并揭示了相关的分子机制。这是通过使用全层皮肤伤口的小鼠模型来实现的。结果表明,MDL-800 通过抑制炎症介质的释放显著下调炎症反应,改善胶原沉积和伤口新生血管化,从而加速皮肤伤口愈合。此外,MDL-800 通过 NF-B 通路显著下调了小鼠背部皮肤组织中 TNF-和 IL-6 的表达水平。这些结果表明,MDL-800 具有抗炎和促愈合作用,表明 SIRT6/NF-B/IB 信号通路可能在伤口愈合中发挥重要作用。

https://cdn.ncbi.nlm.nih.gov/pmc/blobs/2836/9068290/199eb5a2df0e/OMCL2022-1619651.008.jpg
https://cdn.ncbi.nlm.nih.gov/pmc/blobs/2836/9068290/ff1bcd09a779/OMCL2022-1619651.001.jpg
https://cdn.ncbi.nlm.nih.gov/pmc/blobs/2836/9068290/93c7ba52e54b/OMCL2022-1619651.002.jpg
https://cdn.ncbi.nlm.nih.gov/pmc/blobs/2836/9068290/d014f3196899/OMCL2022-1619651.003.jpg
https://cdn.ncbi.nlm.nih.gov/pmc/blobs/2836/9068290/c3c115884784/OMCL2022-1619651.004.jpg
https://cdn.ncbi.nlm.nih.gov/pmc/blobs/2836/9068290/ae6ac97d1aa1/OMCL2022-1619651.005.jpg
https://cdn.ncbi.nlm.nih.gov/pmc/blobs/2836/9068290/7a6bc09aed6d/OMCL2022-1619651.006.jpg
https://cdn.ncbi.nlm.nih.gov/pmc/blobs/2836/9068290/a31b70b5f8d7/OMCL2022-1619651.007.jpg
https://cdn.ncbi.nlm.nih.gov/pmc/blobs/2836/9068290/199eb5a2df0e/OMCL2022-1619651.008.jpg
https://cdn.ncbi.nlm.nih.gov/pmc/blobs/2836/9068290/ff1bcd09a779/OMCL2022-1619651.001.jpg
https://cdn.ncbi.nlm.nih.gov/pmc/blobs/2836/9068290/93c7ba52e54b/OMCL2022-1619651.002.jpg
https://cdn.ncbi.nlm.nih.gov/pmc/blobs/2836/9068290/d014f3196899/OMCL2022-1619651.003.jpg
https://cdn.ncbi.nlm.nih.gov/pmc/blobs/2836/9068290/c3c115884784/OMCL2022-1619651.004.jpg
https://cdn.ncbi.nlm.nih.gov/pmc/blobs/2836/9068290/ae6ac97d1aa1/OMCL2022-1619651.005.jpg
https://cdn.ncbi.nlm.nih.gov/pmc/blobs/2836/9068290/7a6bc09aed6d/OMCL2022-1619651.006.jpg
https://cdn.ncbi.nlm.nih.gov/pmc/blobs/2836/9068290/a31b70b5f8d7/OMCL2022-1619651.007.jpg
https://cdn.ncbi.nlm.nih.gov/pmc/blobs/2836/9068290/199eb5a2df0e/OMCL2022-1619651.008.jpg

相似文献

1
MDL-800, the SIRT6 Activator, Suppresses Inflammation via the NF-B Pathway and Promotes Angiogenesis to Accelerate Cutaneous Wound Healing in Mice.MDL-800,一种 SIRT6 激活剂,通过 NF-B 通路抑制炎症反应并促进血管生成,从而加速小鼠皮肤伤口愈合。
Oxid Med Cell Longev. 2022 Apr 27;2022:1619651. doi: 10.1155/2022/1619651. eCollection 2022.
2
Sirtuin-6 deficiency exacerbates diabetes-induced impairment of wound healing.沉默调节蛋白6缺乏会加剧糖尿病引起的伤口愈合受损。
Exp Dermatol. 2015 Oct;24(10):773-8. doi: 10.1111/exd.12762. Epub 2015 Aug 18.
3
Loss of Proximal Tubular Sirtuin 6 Aggravates Unilateral Ureteral Obstruction-Induced Tubulointerstitial Inflammation and Fibrosis by Regulation of β-Catenin Acetylation.近端肾小管 Sirtuin 6 缺失通过调节 β-连环蛋白乙酰化加重单侧输尿管梗阻诱导的肾小管间质炎症和纤维化。
Cells. 2022 Apr 27;11(9):1477. doi: 10.3390/cells11091477.
4
From Inflammation to Cutaneous Repair: Topical Application of Lupeol Improves Skin Wound Healing in Rats by Modulating the Cytokine Levels, NF-κB, Ki-67, Growth Factor Expression, and Distribution of Collagen Fibers.从炎症到皮肤修复:羽扇豆醇的局部应用通过调节细胞因子水平、NF-κB、Ki-67、生长因子表达和胶原纤维分布改善大鼠皮肤伤口愈合。
Int J Mol Sci. 2020 Jul 13;21(14):4952. doi: 10.3390/ijms21144952.
5
Sirtuin-6 knockout causes exacerbated stalled healing of diabetic ulcers in mice.Sirtuin-6 基因敲除导致小鼠糖尿病溃疡愈合停滞加剧。
Biochem Biophys Res Commun. 2024 Sep 24;726:150235. doi: 10.1016/j.bbrc.2024.150235. Epub 2024 Jun 12.
6
The direct binding of bioactive peptide Andersonin-W1 to TLR4 expedites the healing of diabetic skin wounds.生物活性肽Andersonin-W1与Toll样受体4(TLR4)的直接结合加速糖尿病皮肤伤口的愈合。
Cell Mol Biol Lett. 2024 Feb 5;29(1):24. doi: 10.1186/s11658-024-00542-4.
7
Small-molecule activating SIRT6 elicits therapeutic effects and synergistically promotes anti-tumor activity of vitamin D in colorectal cancer.小分子激活 SIRT6 可发挥治疗作用,并协同促进维生素 D 在结直肠癌中的抗肿瘤活性。
Theranostics. 2020 Apr 27;10(13):5845-5864. doi: 10.7150/thno.44043. eCollection 2020.
8
IGF-1 inhibits inflammation and accelerates angiogenesis via Ras/PI3K/IKK/NF-κB signaling pathways to promote wound healing.IGF-1 通过 Ras/PI3K/IKK/NF-κB 信号通路抑制炎症反应并促进血管生成,从而促进伤口愈合。
Eur J Pharm Sci. 2024 Sep 1;200:106847. doi: 10.1016/j.ejps.2024.106847. Epub 2024 Jul 5.
9
Dehydrodiconiferyl alcohol from Silybum marianum (L.) Gaertn accelerates wound healing via inactivating NF-κB pathways in macrophages.水飞蓟宾中的去氢二咖啡酰基奎宁酸乙酯通过抑制巨噬细胞中 NF-κB 通路加速创伤愈合。
J Pharm Pharmacol. 2020 Feb;72(2):305-317. doi: 10.1111/jphp.13205. Epub 2019 Nov 19.
10
The NAD+-dependent histone deacetylase SIRT6 promotes cytokine production and migration in pancreatic cancer cells by regulating Ca2+ responses.NAD+依赖的组蛋白去乙酰化酶 SIRT6 通过调节 Ca2+ 反应促进胰腺癌细胞中的细胞因子产生和迁移。
J Biol Chem. 2012 Nov 30;287(49):40924-37. doi: 10.1074/jbc.M112.405837. Epub 2012 Oct 18.

引用本文的文献

1
New Perspectives on Postmenopausal Osteoporosis: Mechanisms and Potential Therapeutic Strategies of Sirtuins and Oxidative Stress.绝经后骨质疏松症的新视角:沉默调节蛋白与氧化应激的机制及潜在治疗策略
Antioxidants (Basel). 2025 May 17;14(5):605. doi: 10.3390/antiox14050605.
2
SIRT6 Overexpression Enhances Diabetic Foot Ulcer Healing via Nrf2 Pathway Activation.SIRT6过表达通过激活Nrf2信号通路促进糖尿病足溃疡愈合。
Inflammation. 2025 Apr 8. doi: 10.1007/s10753-025-02297-2.
3
Metabolic mechanisms orchestrated by Sirtuin family to modulate inflammatory responses.

本文引用的文献

1
From Inflammation to Cutaneous Repair: Topical Application of Lupeol Improves Skin Wound Healing in Rats by Modulating the Cytokine Levels, NF-κB, Ki-67, Growth Factor Expression, and Distribution of Collagen Fibers.从炎症到皮肤修复:羽扇豆醇的局部应用通过调节细胞因子水平、NF-κB、Ki-67、生长因子表达和胶原纤维分布改善大鼠皮肤伤口愈合。
Int J Mol Sci. 2020 Jul 13;21(14):4952. doi: 10.3390/ijms21144952.
2
MDL-800, an allosteric activator of SIRT6, suppresses proliferation and enhances EGFR-TKIs therapy in non-small cell lung cancer.MDL-800,一种 SIRT6 的别构激活剂,抑制非小细胞肺癌的增殖并增强 EGFR-TKIs 治疗效果。
Acta Pharmacol Sin. 2021 Jan;42(1):120-131. doi: 10.1038/s41401-020-0442-2. Epub 2020 Jun 15.
3
Sirtuin 家族调控代谢机制以调节炎症反应。
Front Immunol. 2024 Sep 20;15:1448535. doi: 10.3389/fimmu.2024.1448535. eCollection 2024.
4
Activation and inhibition of sirtuins: From bench to bedside.沉默调节蛋白的激活与抑制:从实验室到临床应用
Med Res Rev. 2025 Mar;45(2):484-560. doi: 10.1002/med.22076. Epub 2024 Aug 31.
5
Investigating Inflammatory Markers in Wound Healing: Understanding Implications and Identifying Artifacts.探究伤口愈合中的炎症标志物:理解其意义并识别假象
ACS Pharmacol Transl Sci. 2024 Jan 3;7(1):18-27. doi: 10.1021/acsptsci.3c00336. eCollection 2024 Jan 12.
6
Lonicerin promotes wound healing in diabetic rats by enhancing blood vessel regeneration through Sirt1-mediated autophagy.忍冬苷通过Sirt1介导的自噬增强血管再生,促进糖尿病大鼠伤口愈合。
Acta Pharmacol Sin. 2024 Apr;45(4):815-830. doi: 10.1038/s41401-023-01193-5. Epub 2023 Dec 8.
7
The many faces of SIRT6 in the retina and retinal pigment epithelium.视网膜和视网膜色素上皮中SIRT6的多面性。
Front Cell Dev Biol. 2023 Nov 1;11:1244765. doi: 10.3389/fcell.2023.1244765. eCollection 2023.
8
A SIRT6 Inhibitor, Marine-Derived Pyrrole-Pyridinimidazole Derivative 8a, Suppresses Angiogenesis.SIRT6 抑制剂海洋衍生吡咯-嘧啶咪唑衍生物 8a 抑制血管生成。
Mar Drugs. 2023 Sep 28;21(10):517. doi: 10.3390/md21100517.
9
Transplantation of human induced pluripotent stem cell derived keratinocytes accelerates deep second-degree burn wound healing.人诱导多能干细胞来源的角质形成细胞移植可加速深二度烧伤创面愈合。
World J Stem Cells. 2023 Jul 26;15(7):713-733. doi: 10.4252/wjsc.v15.i7.713.
10
The Role of Increased Expression of Sirtuin 6 in the Prevention of Premature Aging Pathomechanisms.Sirtuin 6 表达增加在预防早衰发病机制中的作用。
Int J Mol Sci. 2023 Jun 2;24(11):9655. doi: 10.3390/ijms24119655.
Therapeutic strategies for enhancing angiogenesis in wound healing.
促进伤口愈合中的血管生成的治疗策略。
Adv Drug Deliv Rev. 2019 Jun;146:97-125. doi: 10.1016/j.addr.2018.09.010. Epub 2018 Sep 26.
4
Sirt6 deficiency impairs corneal epithelial wound healing.沉默调节蛋白6缺乏会损害角膜上皮伤口愈合。
Aging (Albany NY). 2018 Aug 2;10(8):1932-1946. doi: 10.18632/aging.101513.
5
Diabetes and Wound Angiogenesis.糖尿病与伤口血管生成
Int J Mol Sci. 2017 Jul 3;18(7):1419. doi: 10.3390/ijms18071419.
6
Models for the study of skin wound healing. The role of Nrf2 and NF-κB.皮肤伤口愈合研究模型。Nrf2和NF-κB的作用。
Biomed Pap Med Fac Univ Palacky Olomouc Czech Repub. 2017 Mar;161(1):1-13. doi: 10.5507/bp.2016.063. Epub 2017 Jan 6.
7
30 Years of NF-κB: A Blossoming of Relevance to Human Pathobiology.30年的核因子κB研究:与人类病理生物学的关联蓬勃发展
Cell. 2017 Jan 12;168(1-2):37-57. doi: 10.1016/j.cell.2016.12.012.
8
Inflammation in Chronic Wounds.慢性伤口中的炎症
Int J Mol Sci. 2016 Dec 11;17(12):2085. doi: 10.3390/ijms17122085.
9
Tissue-specific contribution of macrophages to wound healing.组织特异性巨噬细胞在伤口愈合中的作用。
Semin Cell Dev Biol. 2017 Jan;61:3-11. doi: 10.1016/j.semcdb.2016.08.006. Epub 2016 Aug 10.
10
Overexpression of Sirtuin 6 suppresses cellular senescence and NF-κB mediated inflammatory responses in osteoarthritis development.沉默调节蛋白6的过表达可抑制骨关节炎发展过程中的细胞衰老和核因子κB介导的炎症反应。
Sci Rep. 2015 Dec 7;5:17602. doi: 10.1038/srep17602.