• 文献检索
  • 文档翻译
  • 深度研究
  • 学术资讯
  • Suppr Zotero 插件Zotero 插件
  • 邀请有礼
  • 套餐&价格
  • 历史记录
应用&插件
Suppr Zotero 插件Zotero 插件浏览器插件Mac 客户端Windows 客户端微信小程序
定价
高级版会员购买积分包购买API积分包
服务
文献检索文档翻译深度研究API 文档MCP 服务
关于我们
关于 Suppr公司介绍联系我们用户协议隐私条款
关注我们

Suppr 超能文献

核心技术专利:CN118964589B侵权必究
粤ICP备2023148730 号-1Suppr @ 2026

文献检索

告别复杂PubMed语法,用中文像聊天一样搜索,搜遍4000万医学文献。AI智能推荐,让科研检索更轻松。

立即免费搜索

文件翻译

保留排版,准确专业,支持PDF/Word/PPT等文件格式,支持 12+语言互译。

免费翻译文档

深度研究

AI帮你快速写综述,25分钟生成高质量综述,智能提取关键信息,辅助科研写作。

立即免费体验

WRKY2 和 WRKY10 通过与 CCA1/LHY 和 phyB 的相互作用,调控 的昼夜节律表达。

WRKY2 and WRKY10 regulate the circadian expression of during the day through interactions with CCA1/LHY and phyB.

机构信息

National Key Laboratory of Crop Biology, College of Life Sciences, Shandong Agricultural University, Taian 271018, China.

Department of Plant and Microbial Biology, University of Minnesota at Twin Cities, Saint Paul, MN 55108, USA.

出版信息

Plant Commun. 2021 Nov 12;3(2):100265. doi: 10.1016/j.xplc.2021.100265. eCollection 2022 Mar 14.

DOI:10.1016/j.xplc.2021.100265
PMID:35529947
原文链接:https://pmc.ncbi.nlm.nih.gov/articles/PMC9073327/
Abstract

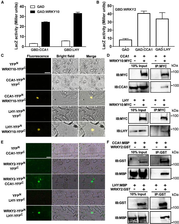
WRKY transcription factors are known mostly for their function in plant defense, abiotic stress responses, senescence, seed germination, and development of the pollen, embryo, and seed. Here, we report the regulatory functions of two WRKY proteins in photomorphogenesis and expression. PIF4 is a critical signaling hub in light, temperature, and hormonal signaling pathways. Either its expression or its accumulation peaks in the morning and afternoon. WRKY2 and WRKY10 form heterodimers and recognize their target site in the promoter near the MYB element that is bound by CCA1 and LHY under red and blue light. WRKY2 and WRKY10 interact directly with CCA1/LHY to enhance their targeting but interact indirectly with SHB1. The two WRKY proteins also interact with phyB, and their interaction enhances the targeting of CCA1 and LHY to the promoter. SHB1 associates with the and loci and enhances their expression in parallel with the expression peaks. This forward regulatory loop further sustains the accumulation of the two WRKY proteins and the targeting of CCA1/LHY to the locus. In summary, interactions of two WRKY proteins with CCA1/LHY and phyB maintain an optimal expression level of toward noon and afternoon, which is essential to sketch the circadian pattern of expression.

摘要

WRKY 转录因子主要因其在植物防御、非生物胁迫响应、衰老、种子萌发以及花粉、胚胎和种子发育中的功能而被人们所熟知。在这里,我们报告了两个 WRKY 蛋白在光形态建成和表达中的调节功能。PIF4 是光、温度和激素信号通路中的关键信号枢纽。无论是其表达还是积累,都在早上和下午达到峰值。WRKY2 和 WRKY10 形成异源二聚体,并识别其靶位点位于 MYB 元件附近的 启动子中,该靶位点在红光和蓝光下由 CCA1 和 LHY 结合。WRKY2 和 WRKY10 直接与 CCA1/LHY 相互作用以增强其靶向性,但间接与 SHB1 相互作用。这两个 WRKY 蛋白还与 phyB 相互作用,其相互作用增强了 CCA1 和 LHY 对 启动子的靶向性。SHB1 与 和 基因座结合,并与 基因座的表达平行增强其表达。这种正向调控环进一步维持了两种 WRKY 蛋白的积累以及 CCA1/LHY 对 基因座的靶向性。总之,两个 WRKY 蛋白与 CCA1/LHY 和 phyB 的相互作用维持了 基因在中午和下午的最佳表达水平,这对于描绘 基因表达的昼夜节律模式至关重要。

https://cdn.ncbi.nlm.nih.gov/pmc/blobs/be25/9073327/87c276962c4e/gr7.jpg
https://cdn.ncbi.nlm.nih.gov/pmc/blobs/be25/9073327/db4286a3524c/gr1.jpg
https://cdn.ncbi.nlm.nih.gov/pmc/blobs/be25/9073327/732acf31fe6f/gr2.jpg
https://cdn.ncbi.nlm.nih.gov/pmc/blobs/be25/9073327/bed621994489/gr3.jpg
https://cdn.ncbi.nlm.nih.gov/pmc/blobs/be25/9073327/ef7a7027f1e0/gr4.jpg
https://cdn.ncbi.nlm.nih.gov/pmc/blobs/be25/9073327/629daf1cab96/gr5.jpg
https://cdn.ncbi.nlm.nih.gov/pmc/blobs/be25/9073327/32fae854b9f4/gr6.jpg
https://cdn.ncbi.nlm.nih.gov/pmc/blobs/be25/9073327/87c276962c4e/gr7.jpg
https://cdn.ncbi.nlm.nih.gov/pmc/blobs/be25/9073327/db4286a3524c/gr1.jpg
https://cdn.ncbi.nlm.nih.gov/pmc/blobs/be25/9073327/732acf31fe6f/gr2.jpg
https://cdn.ncbi.nlm.nih.gov/pmc/blobs/be25/9073327/bed621994489/gr3.jpg
https://cdn.ncbi.nlm.nih.gov/pmc/blobs/be25/9073327/ef7a7027f1e0/gr4.jpg
https://cdn.ncbi.nlm.nih.gov/pmc/blobs/be25/9073327/629daf1cab96/gr5.jpg
https://cdn.ncbi.nlm.nih.gov/pmc/blobs/be25/9073327/32fae854b9f4/gr6.jpg
https://cdn.ncbi.nlm.nih.gov/pmc/blobs/be25/9073327/87c276962c4e/gr7.jpg

相似文献

1
WRKY2 and WRKY10 regulate the circadian expression of during the day through interactions with CCA1/LHY and phyB.WRKY2 和 WRKY10 通过与 CCA1/LHY 和 phyB 的相互作用,调控 的昼夜节律表达。
Plant Commun. 2021 Nov 12;3(2):100265. doi: 10.1016/j.xplc.2021.100265. eCollection 2022 Mar 14.
2
SHB1 and CCA1 interaction desensitizes light responses and enhances thermomorphogenesis.SHB1 和 CCA1 的相互作用使光反应脱敏,并增强热形态发生。
Nat Commun. 2019 Jul 15;10(1):3110. doi: 10.1038/s41467-019-11071-6.
3
Suppression of late-flowering and semi-dwarf phenotypes in the Arabidopsis clock mutant lhy-12;cca1-101 by phyB under continuous light.在持续光照下,phyB 抑制拟南芥时钟突变体 lhy-12;cca1-101 的晚花和半矮化表型。
Plant Signal Behav. 2011 Aug;6(8):1162-71. doi: 10.4161/psb.6.8.16361. Epub 2011 Aug 1.
4
ELF4 is a phytochrome-regulated component of a negative-feedback loop involving the central oscillator components CCA1 and LHY.ELF4是一种受光敏色素调节的负反馈环的组成部分,该负反馈环涉及核心振荡器组件CCA1和LHY。
Plant J. 2005 Oct;44(2):300-13. doi: 10.1111/j.1365-313X.2005.02531.x.
5
CIRCADIAN CLOCK ASSOCIATED1 and LATE ELONGATED HYPOCOTYL function synergistically in the circadian clock of Arabidopsis.生物钟关联蛋白1和晚伸长下胚轴蛋白在拟南芥生物钟中协同发挥作用。
Plant Physiol. 2009 Jun;150(2):834-43. doi: 10.1104/pp.108.133272. Epub 2009 Feb 13.
6
LHY and CCA1 are partially redundant genes required to maintain circadian rhythms in Arabidopsis.LHY和CCA1是拟南芥维持昼夜节律所需的部分冗余基因。
Dev Cell. 2002 May;2(5):629-41. doi: 10.1016/s1534-5807(02)00170-3.
7
The 5'UTR of CCA1 includes an autoregulatory cis element that segregates between light and circadian regulation of CCA1 and LHY.CCA1 的 5'UTR 包含一个自动调节的顺式作用元件,它将 CCA1 和 LHY 的光调节和circadian 调节分开。
Plant Mol Biol. 2010 Apr;72(6):659-71. doi: 10.1007/s11103-010-9605-8. Epub 2010 Feb 2.
8
PSEUDO-RESPONSE REGULATORS 9, 7, and 5 are transcriptional repressors in the Arabidopsis circadian clock.拟应答调控因子 9、7 和 5 是拟南芥生物钟中的转录抑制子。
Plant Cell. 2010 Mar;22(3):594-605. doi: 10.1105/tpc.109.072892. Epub 2010 Mar 16.
9
Reciprocal regulation between TOC1 and LHY/CCA1 within the Arabidopsis circadian clock.拟南芥生物钟内TOC1与LHY/CCA1之间的相互调控
Science. 2001 Aug 3;293(5531):880-3. doi: 10.1126/science.1061320.
10
REVEILLE8 and PSEUDO-REPONSE REGULATOR5 form a negative feedback loop within the Arabidopsis circadian clock.REVEILLE8 和 PSEUDO-REPONSE REGULATOR5 在拟南芥生物钟内形成负反馈回路。
PLoS Genet. 2011 Mar;7(3):e1001350. doi: 10.1371/journal.pgen.1001350. Epub 2011 Mar 31.

引用本文的文献

1
Transcriptional activation and repression in the plant circadian clock: Revisiting core oscillator feedback loops and output pathways.植物生物钟中的转录激活与抑制:重新审视核心振荡器反馈环及输出途径
Plant Commun. 2025 Aug 11;6(8):101415. doi: 10.1016/j.xplc.2025.101415. Epub 2025 Jun 10.
2
Diurnal rhythms in durum wheat triggered by Rhopalosiphum padi (bird cherry-oat aphid).由禾谷缢管蚜(鸟樱桃燕麦蚜)引发的硬粒小麦昼夜节律。
BMC Plant Biol. 2025 Apr 10;25(1):459. doi: 10.1186/s12870-025-06100-0.
3
WRKY Transcription Factors in Response to Metal Stress in Plants: A Review.

本文引用的文献

1
A LexA-based yeast two-hybrid system for studying light-switchable interactions of phytochromes with their interacting partners.一种基于LexA的酵母双杂交系统,用于研究光敏色素与其相互作用伙伴的光可切换相互作用。
aBIOTECH. 2021 Feb 24;2(2):105-116. doi: 10.1007/s42994-021-00034-5. eCollection 2021 Jun.
2
Photoexcited Cryptochrome2 Interacts Directly with TOE1 and TOE2 in Flowering Regulation.光激发隐花色素 2 直接与开花调控中的 TOE1 和 TOE2 相互作用。
Plant Physiol. 2020 Sep;184(1):487-505. doi: 10.1104/pp.20.00486. Epub 2020 Jul 13.
3
Pseudo Response Regulators Regulate Photoperiodic Hypocotyl Growth by Repressing / Transcription.
植物应对金属胁迫的 WRKY 转录因子:综述
Int J Mol Sci. 2024 Oct 11;25(20):10952. doi: 10.3390/ijms252010952.
4
Analysis of sugar components and identification of genes in citrus fruit development.柑橘果实发育过程中糖成分分析及基因鉴定
Front Plant Sci. 2024 Mar 28;15:1372809. doi: 10.3389/fpls.2024.1372809. eCollection 2024.
5
Overexpression of the ~ Aquaporin, , Promotes Leaf Growth, Flowering and Bolting, and Stress Tolerance in .~ Aquaporin 的过表达促进 生长、开花和抽薹,以及对 的胁迫耐受性。
Int J Mol Sci. 2022 Oct 4;23(19):11794. doi: 10.3390/ijms231911794.
伪应答调节因子通过抑制 / 转录来调节光周期下胚轴的生长。
Plant Physiol. 2020 Jun;183(2):686-699. doi: 10.1104/pp.19.01599. Epub 2020 Mar 12.
4
Molecular mechanisms underlying phytochrome-controlled morphogenesis in plants.植物中光形态建成受光敏色素控制的分子机制。
Nat Commun. 2019 Nov 19;10(1):5219. doi: 10.1038/s41467-019-13045-0.
5
SHB1 and CCA1 interaction desensitizes light responses and enhances thermomorphogenesis.SHB1 和 CCA1 的相互作用使光反应脱敏,并增强热形态发生。
Nat Commun. 2019 Jul 15;10(1):3110. doi: 10.1038/s41467-019-11071-6.
6
Molecular regulation of pepper innate immunity and stress tolerance: An overview of WRKY TFs.辣椒先天免疫和应激耐受的分子调控:WRKY TFs 概述。
Microb Pathog. 2019 Oct;135:103610. doi: 10.1016/j.micpath.2019.103610. Epub 2019 Jul 6.
7
Photoexcited phytochrome B interacts with brassinazole resistant 1 to repress brassinosteroid signaling in Arabidopsis.光激发的光敏色素 B 与油菜素内酯抗性 1 相互作用,抑制拟南芥中的油菜素内酯信号通路。
J Integr Plant Biol. 2020 May;62(5):652-667. doi: 10.1111/jipb.12822. Epub 2019 Sep 9.
8
The Plant Circadian Oscillator.植物昼夜节律振荡器
Biology (Basel). 2019 Mar 12;8(1):14. doi: 10.3390/biology8010014.
9
Continuous dynamic adjustment of the plant circadian oscillator.植物生物钟振荡器的连续动态调整。
Nat Commun. 2019 Feb 1;10(1):550. doi: 10.1038/s41467-019-08398-5.
10
Regulation of pollen lipid body biogenesis by MAP kinases and downstream WRKY transcription factors in Arabidopsis.拟南芥中 MAP 激酶和下游 WRKY 转录因子对花粉脂体生物发生的调控。
PLoS Genet. 2018 Dec 26;14(12):e1007880. doi: 10.1371/journal.pgen.1007880. eCollection 2018 Dec.