Suppr超能文献

长链非编码 RNA TPT1-AS1 和 ITGB3 的正反馈调节促进胰腺癌中的细胞生长和转移。

Positive feedback regulation of lncRNA TPT1-AS1 and ITGB3 promotes cell growth and metastasis in pancreatic cancer.

机构信息

Department of Pancreatic and Biliary Surgery, The First Affiliated Hospital of Harbin Medical University, Harbin, China.

Key Laboratory of Hepatosplenic Surgery, Ministry of Education, Harbin, China.

出版信息

Cancer Sci. 2022 Sep;113(9):2986-3001. doi: 10.1111/cas.15388. Epub 2022 May 23.

Abstract

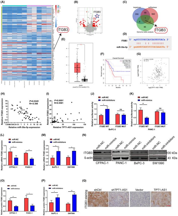
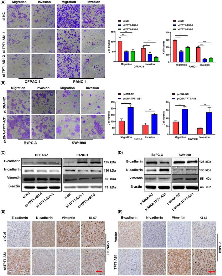
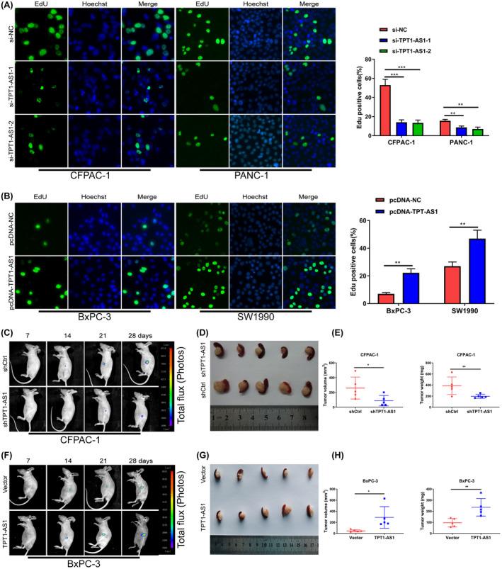
Emerging evidence has indicated that long noncoding RNAs (lncRNAs) are potential biomarkers and play crucial roles in cancer development. However, the functions and underlying mechanisms of lncRNA TPT1-AS1 in pancreatic ductal adenocarcinoma (PDAC) remain elusive. RNAseq data of PDAC tissues and normal tissues were analyzed, and lncRNAs which were associated with PDAC prognosis were identified. The clinical relevance of TPT1-AS1 for PDAC patients was explored, and the effects of TPT1-AS1 in PDAC progression were investigated in vitro and in vivo. LncRNA TPT1-AS1 was highly expressed in PDAC, and high TPT1-AS1 levels predicted a poor prognosis. Moreover, functional experiments revealed that TPT1-AS1 promoted pancreatic cancer cell proliferation, migration, invasion, and epithelial-to-mesenchymal transition (EMT) process in vitro and in vivo. Mechanistically, TPT1-AS1 functioned as an endogenous sponge for miR-30a-5p, which increased integrin β3 (ITGB3) level in pancreatic cancer cells. Conversely, our data revealed that ITGB3 could activate the transcription factor signal transducer and activator of transcription 3 (STAT3), which in turn bound directly to the TPT1-AS1 promoter and affected the expression of TPT1-AS1, thus forming a positive feedback loop with TPT1-AS1. Taken together, our results uncovered a reciprocal loop of TPT1-AS1 and ITGB3 which contributed to pancreatic cancer growth and development, and indicated that TPT1-AS1 might serve as a novel potential diagnostic biomarker and therapeutic target for PDAC patients.

摘要

越来越多的证据表明,长链非编码 RNA(lncRNA)是潜在的生物标志物,在癌症发展中发挥着关键作用。然而,lncRNA TPT1-AS1 在胰腺导管腺癌(PDAC)中的功能和潜在机制仍不清楚。分析了 PDAC 组织和正常组织的 RNAseq 数据,确定了与 PDAC 预后相关的 lncRNA。探讨了 TPT1-AS1 对 PDAC 患者的临床相关性,并在体外和体内研究了 TPT1-AS1 在 PDAC 进展中的作用。lncRNA TPT1-AS1 在 PDAC 中高表达,高水平的 TPT1-AS1 预示着预后不良。此外,功能实验表明,TPT1-AS1 在体外和体内促进胰腺癌细胞增殖、迁移、侵袭和上皮间质转化(EMT)过程。机制上,TPT1-AS1 作为 miR-30a-5p 的内源性海绵,增加胰腺癌细胞中整合素β3(ITGB3)的水平。相反,我们的数据表明,ITGB3 可以激活转录因子信号转导和转录激活因子 3(STAT3),其反过来直接结合到 TPT1-AS1 启动子上,并影响 TPT1-AS1 的表达,从而与 TPT1-AS1 形成正反馈环。总之,我们的研究结果揭示了 TPT1-AS1 和 ITGB3 之间的一个相互作用循环,有助于胰腺癌的生长和发展,并表明 TPT1-AS1 可能成为 PDAC 患者新的潜在诊断生物标志物和治疗靶点。

https://cdn.ncbi.nlm.nih.gov/pmc/blobs/6c8e/9459417/d5f044f4b35f/CAS-113-2986-g008.jpg

文献检索

告别复杂PubMed语法,用中文像聊天一样搜索,搜遍4000万医学文献。AI智能推荐,让科研检索更轻松。

立即免费搜索

文件翻译

保留排版,准确专业,支持PDF/Word/PPT等文件格式,支持 12+语言互译。

免费翻译文档

深度研究

AI帮你快速写综述,25分钟生成高质量综述,智能提取关键信息,辅助科研写作。

立即免费体验