Suppr超能文献

全基因组 CRISPR-Cas9 敲除筛选鉴定人滋养层干细胞中的必需和生长受限基因。

A genome-wide CRISPR-Cas9 knockout screen identifies essential and growth-restricting genes in human trophoblast stem cells.

机构信息

Department of Developmental Biology, Washington University School of Medicine, St. Louis, MO, 63110, USA.

Center of Regenerative Medicine, Washington University School of Medicine, St. Louis, MO, 63110, USA.

出版信息

Nat Commun. 2022 May 10;13(1):2548. doi: 10.1038/s41467-022-30207-9.

Abstract

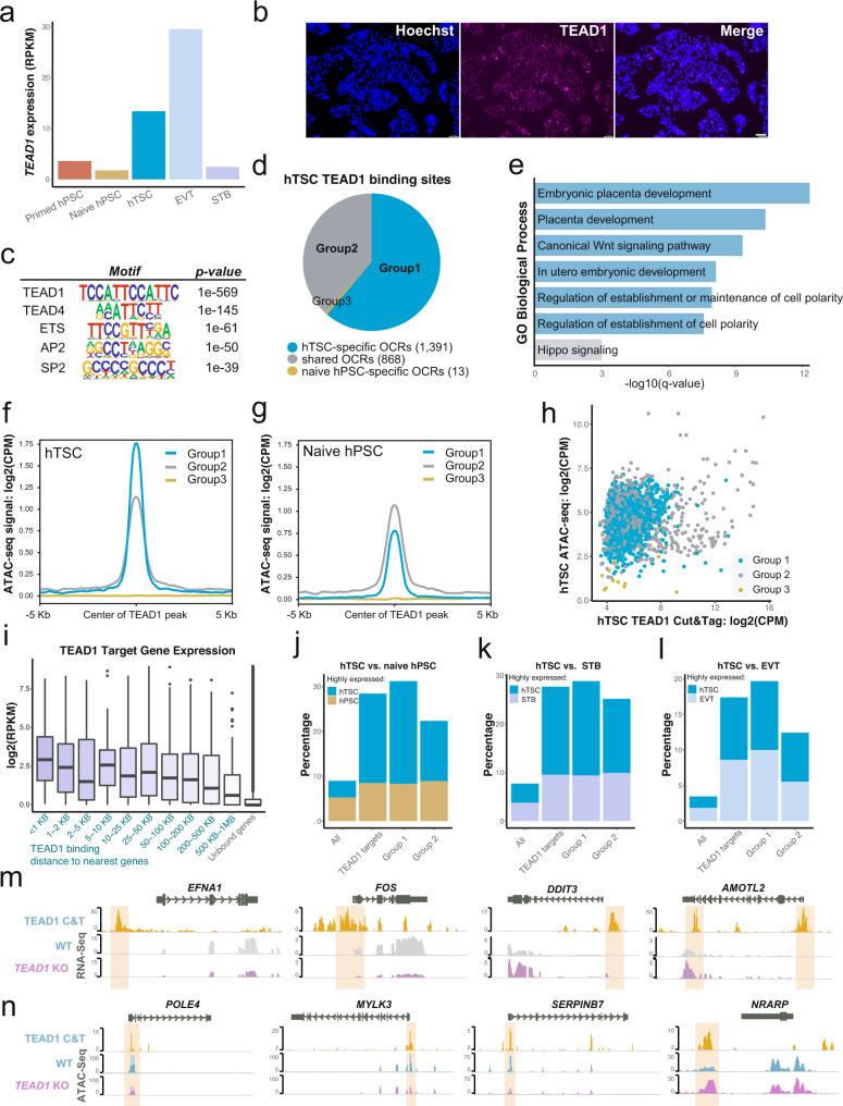
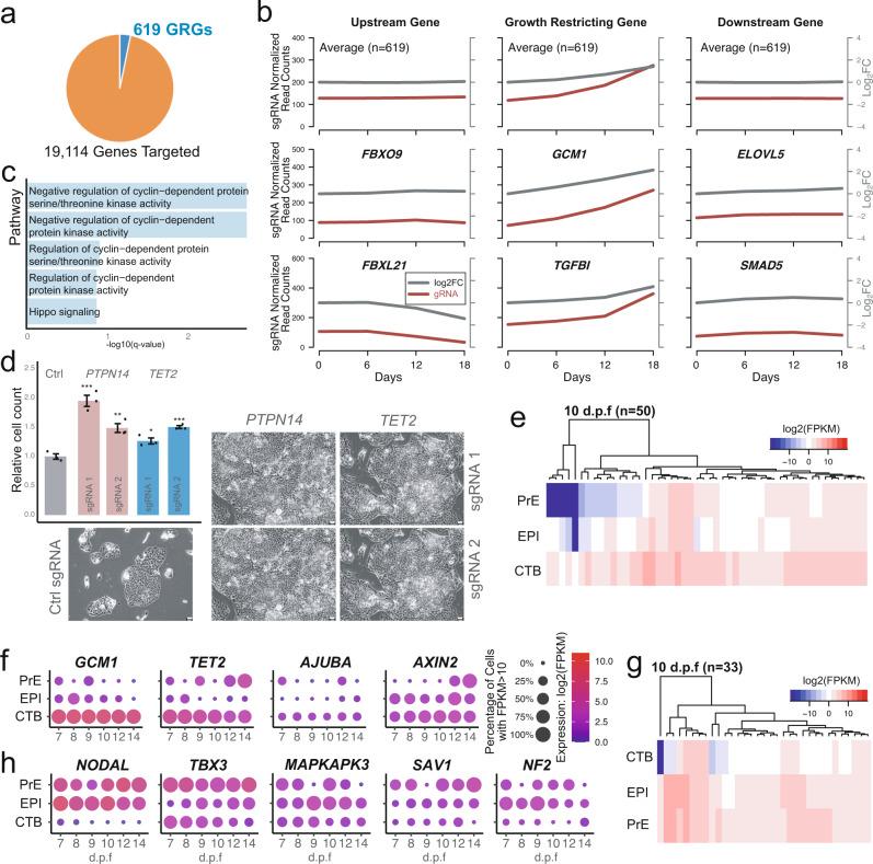
The recent derivation of human trophoblast stem cells (hTSCs) provides a scalable in vitro model system of human placental development, but the molecular regulators of hTSC identity have not been systematically explored thus far. Here, we utilize a genome-wide CRISPR-Cas9 knockout screen to comprehensively identify essential and growth-restricting genes in hTSCs. By cross-referencing our data to those from similar genetic screens performed in other cell types, as well as gene expression data from early human embryos, we define hTSC-specific and -enriched regulators. These include both well-established and previously uncharacterized trophoblast regulators, such as ARID3A, GATA2, and TEAD1 (essential), and GCM1, PTPN14, and TET2 (growth-restricting). Integrated analysis of chromatin accessibility, gene expression, and genome-wide location data reveals that the transcription factor TEAD1 regulates the expression of many trophoblast regulators in hTSCs. In the absence of TEAD1, hTSCs fail to complete faithful differentiation into extravillous trophoblast (EVT) cells and instead show a bias towards syncytiotrophoblast (STB) differentiation, thus indicating that this transcription factor safeguards the bipotent lineage potential of hTSCs. Overall, our study provides a valuable resource for dissecting the molecular regulation of human placental development and diseases.

摘要

最近,人类滋养层干细胞(hTSCs)的衍生提供了一个可扩展的体外人类胎盘发育模型系统,但迄今为止,尚未系统地探索 hTSC 特性的分子调控因子。在这里,我们利用全基因组 CRISPR-Cas9 敲除筛选来全面鉴定 hTSCs 中的必需和生长受限基因。通过将我们的数据与其他细胞类型中进行的类似遗传筛选的数据以及来自早期人类胚胎的基因表达数据进行交叉引用,我们定义了 hTSC 特异性和富集的调控因子。这些调控因子包括已经确立的和以前未被描述的滋养层调控因子,如 ARID3A、GATA2 和 TEAD1(必需)以及 GCM1、PTPN14 和 TET2(生长受限)。染色质可及性、基因表达和全基因组定位数据的综合分析表明,转录因子 TEAD1 调节 hTSCs 中许多滋养层调控因子的表达。在缺乏 TEAD1 的情况下,hTSCs 无法完成向绒毛外滋养层(EVT)细胞的忠实分化,而是偏向于合胞滋养层(STB)分化,这表明该转录因子保护 hTSCs 的多能性谱系潜能。总体而言,我们的研究为解析人类胎盘发育和疾病的分子调控提供了有价值的资源。

https://cdn.ncbi.nlm.nih.gov/pmc/blobs/ad59/9090837/5928c2347a1d/41467_2022_30207_Fig1_HTML.jpg

文献检索

告别复杂PubMed语法,用中文像聊天一样搜索,搜遍4000万医学文献。AI智能推荐,让科研检索更轻松。

立即免费搜索

文件翻译

保留排版,准确专业,支持PDF/Word/PPT等文件格式,支持 12+语言互译。

免费翻译文档

深度研究

AI帮你快速写综述,25分钟生成高质量综述,智能提取关键信息,辅助科研写作。

立即免费体验