Suppr超能文献

一种在钩虫内源性病毒中具有生物活性的沙粒病毒样包膜蛋白。

A bioactive phlebovirus-like envelope protein in a hookworm endogenous virus.

机构信息

Molecular Immunity Unit, Department of Medicine, University of Cambridge, MRC Laboratory of Molecular Biology, Francis Crick Avenue, Cambridge, CB2 0QH, UK.

Cambridge Institute of Therapeutic Immunology and Infectious Disease (CITIID), University of Cambridge School of Clinical Medicine, Cambridge CB2 0AW, UK.

出版信息

Sci Adv. 2022 May 13;8(19):eabj6894. doi: 10.1126/sciadv.abj6894. Epub 2022 May 11.

Abstract

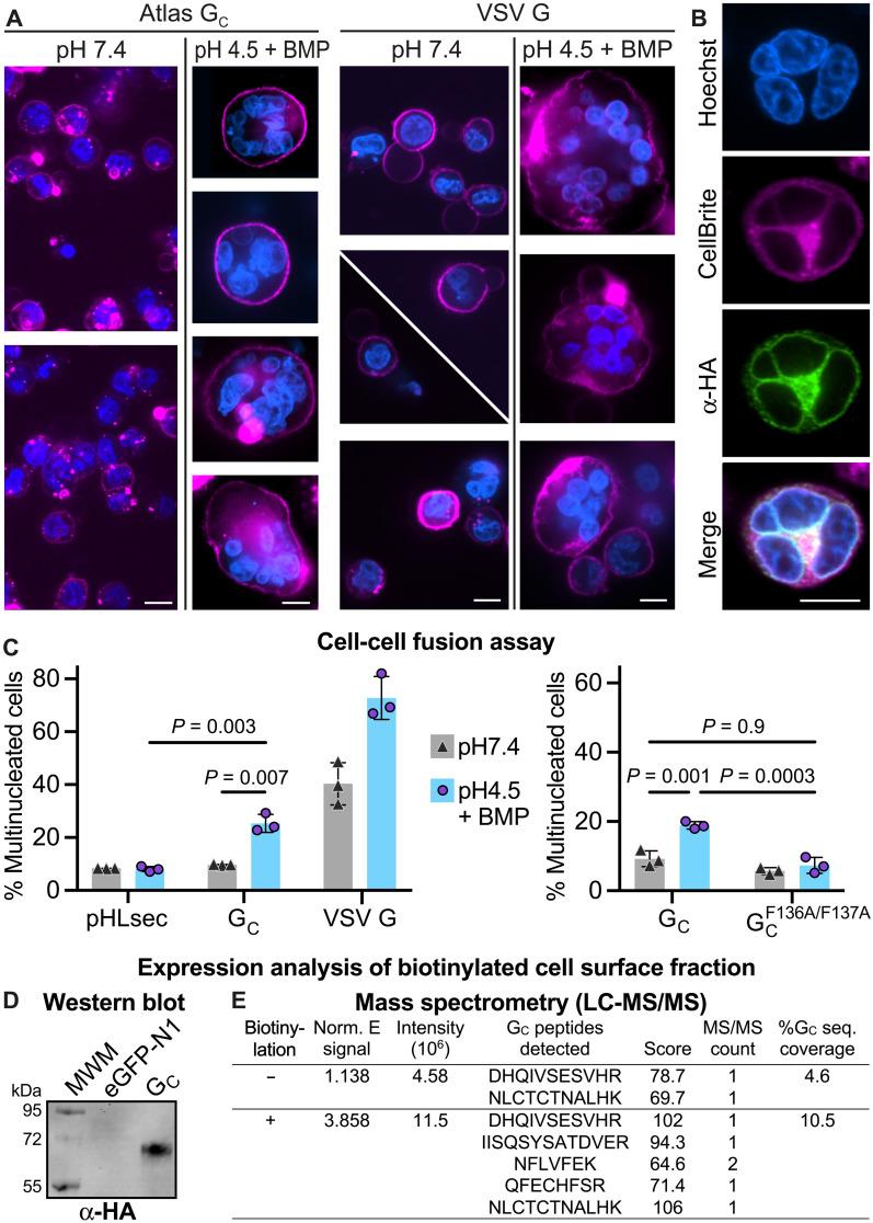
Endogenous viral elements (EVEs), accounting for 15% of our genome, serve as a genetic reservoir from which new genes can emerge. Nematode EVEs are particularly diverse and informative of virus evolution. We identify Atlas virus-an intact retrovirus-like EVE in the human hookworm , with an envelope protein genetically related to G-G glycoproteins from the family Phenuiviridae. A cryo-EM structure of Atlas G reveals a class II viral membrane fusion protein fold not previously seen in retroviruses. Atlas G has the structural hallmarks of an active fusogen. Atlas G trimers insert into membranes with endosomal lipid compositions and low pH. When expressed on the plasma membrane, Atlas G has cell-cell fusion activity. With its preserved biological activities, Atlas G has the potential to acquire a cellular function. Our work reveals structural plasticity in reverse-transcribing RNA viruses.

摘要

内源性病毒元件 (EVEs) 占我们基因组的 15%,它们是新基因出现的遗传库。线虫 EVEs 特别多样化,为病毒进化提供了信息。我们发现了 Atlas 病毒——一种存在于人体钩虫中的完整逆转录病毒样 EVE,其包膜蛋白在遗传学上与 Phenuiviridae 家族的 G-G 糖蛋白有关。Atlas G 的冷冻电镜结构揭示了一种以前在逆转录病毒中未见过的 II 类病毒膜融合蛋白折叠。Atlas G 具有活性融合蛋白的结构特征。Atlas G 三聚体插入具有内体脂质组成和低 pH 的膜中。当在质膜上表达时,Atlas G 具有细胞间融合活性。由于其保留了生物活性,Atlas G 有可能获得一种细胞功能。我们的工作揭示了逆转录 RNA 病毒的结构可塑性。

https://cdn.ncbi.nlm.nih.gov/pmc/blobs/851c/9094657/616ca4f39bad/sciadv.abj6894-f1.jpg

文献检索

告别复杂PubMed语法,用中文像聊天一样搜索,搜遍4000万医学文献。AI智能推荐,让科研检索更轻松。

立即免费搜索

文件翻译

保留排版,准确专业,支持PDF/Word/PPT等文件格式,支持 12+语言互译。

免费翻译文档

深度研究

AI帮你快速写综述,25分钟生成高质量综述,智能提取关键信息,辅助科研写作。

立即免费体验