Department of Neurology, Feinberg School of Medicine, Northwestern University, Chicago, IL, 60611, USA.
Nat Commun. 2022 May 12;13(1):2650. doi: 10.1038/s41467-022-30386-5.
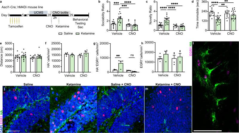
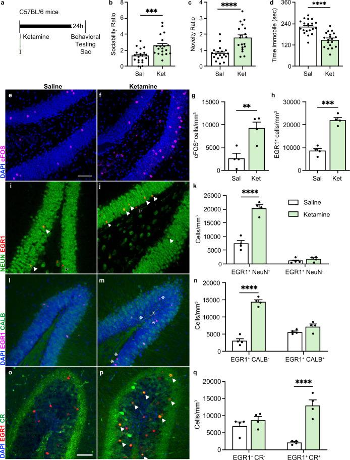
Ketamine treatment decreases depressive symptoms within hours, but the mechanisms mediating these rapid antidepressant effects are unclear. Here, we demonstrate that activity of adult-born immature granule neurons (ABINs) in the mouse hippocampal dentate gyrus is both necessary and sufficient for the rapid antidepressant effects of ketamine. Ketamine treatment activates ABINs in parallel with its behavioral effects in both stressed and unstressed mice. Chemogenetic inhibition of ABIN activity blocks the antidepressant effects of ketamine, indicating that this activity is necessary for the behavioral effects. Conversely, chemogenetic activation of ABINs without any change in neuron numbers mimics both the cellular and the behavioral effects of ketamine, indicating that increased activity of ABINs is sufficient for rapid antidepressant effects. These findings thus identify a specific cell population that mediates the antidepressant actions of ketamine, indicating that ABINs can potentially be targeted to limit ketamine's side effects while preserving its therapeutic efficacy.
氯胺酮治疗在数小时内可减轻抑郁症状,但介导这些快速抗抑郁作用的机制尚不清楚。在这里,我们证明了成年新生不成熟颗粒神经元(ABINs)在小鼠海马齿状回中的活性对于氯胺酮的快速抗抑郁作用是必要且充分的。氯胺酮治疗与未受应激和应激小鼠的行为效应平行激活 ABINs。ABIN 活性的化学遗传抑制阻断了氯胺酮的抗抑郁作用,表明这种活性对于行为效应是必要的。相反,ABIN 活性的化学遗传激活而不改变神经元数量,模拟了氯胺酮的细胞和行为效应,表明 ABINs 的活性增加足以产生快速的抗抑郁作用。这些发现因此确定了介导氯胺酮抗抑郁作用的特定细胞群体,表明 ABINs 可以成为潜在的治疗靶点,以限制氯胺酮的副作用,同时保留其治疗效果。