Suppr超能文献

LFA-1 激活可使冷肿瘤模型中的肿瘤特异性 T 细胞富集,并与 CTLA-4 阻断协同作用。

LFA-1 activation enriches tumor-specific T cells in a cold tumor model and synergizes with CTLA-4 blockade.

机构信息

Department of Melanoma Medical Oncology.

Department of Translational Molecular Pathology, and.

出版信息

J Clin Invest. 2022 Jul 1;132(13). doi: 10.1172/JCI154152.

Abstract

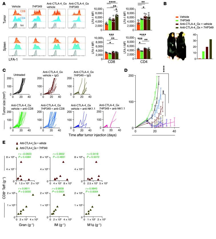
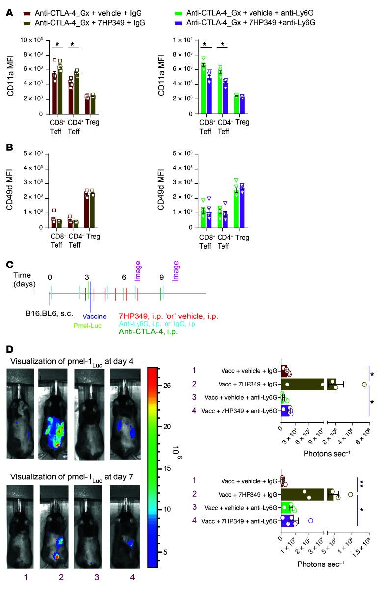
The inability of CD8+ effector T cells (Teffs) to reach tumor cells is an important aspect of tumor resistance to cancer immunotherapy. The recruitment of these cells to the tumor microenvironment (TME) is regulated by integrins, a family of adhesion molecules that are expressed on T cells. Here, we show that 7HP349, a small-molecule activator of lymphocyte function-associated antigen-1 (LFA-1) and very late activation antigen-4 (VLA-4) integrin cell-adhesion receptors, facilitated the preferential localization of tumor-specific T cells to the tumor and improved antitumor response. 7HP349 monotherapy had modest effects on anti-programmed death 1-resistant (anti-PD-1-resistant) tumors, whereas combinatorial treatment with anti-cytotoxic T lymphocyte-associated protein 4 (anti-CTLA-4) increased CD8+ Teff intratumoral sequestration and synergized in cooperation with neutrophils in inducing cancer regression. 7HP349 intratumoral CD8+ Teff enrichment activity depended on CXCL12. We analyzed gene expression profiles using RNA from baseline and on treatment tumor samples of 14 melanoma patients. We identified baseline CXCL12 gene expression as possibly improving the likelihood or response to anti-CTLA-4 therapies. Our results provide a proof-of-principle demonstration that LFA-1 activation could convert a T cell-exclusionary TME to a T cell-enriched TME through mechanisms involving cooperation with innate immune cells.

摘要

CD8+ 效应 T 细胞(Teffs)无法到达肿瘤细胞是肿瘤对癌症免疫疗法产生抗性的一个重要方面。这些细胞向肿瘤微环境(TME)的募集受到整合素的调节,整合素是一种表达在 T 细胞上的粘附分子家族。在这里,我们表明,小分子淋巴细胞功能相关抗原-1(LFA-1)和非常晚期激活抗原-4(VLA-4)整合素细胞粘附受体的激活剂 7HP349,促进了肿瘤特异性 T 细胞向肿瘤的优先定位,并改善了抗肿瘤反应。7HP349 单药治疗对程序性死亡 1 耐药(抗 PD-1 耐药)肿瘤的效果有限,而与抗细胞毒性 T 淋巴细胞相关蛋白 4(抗 CTLA-4)联合治疗增加了 CD8+Teff 肿瘤内隔离,并与中性粒细胞协同作用诱导癌症消退。7HP349 肿瘤内 CD8+Teff 富集活性依赖于 CXCL12。我们使用来自 14 名黑色素瘤患者基线和治疗肿瘤样本的 RNA 分析了基因表达谱。我们确定了基线 CXCL12 基因表达,这可能提高了对抗 CTLA-4 治疗的可能性或反应。我们的结果提供了一个原理证明,即 LFA-1 的激活可以通过涉及与先天免疫细胞合作的机制,将 T 细胞排斥的 TME 转化为富含 T 细胞的 TME。

https://cdn.ncbi.nlm.nih.gov/pmc/blobs/3705/9246385/c56d5c7cb800/jci-132-154152-g221.jpg

文献检索

告别复杂PubMed语法,用中文像聊天一样搜索,搜遍4000万医学文献。AI智能推荐,让科研检索更轻松。

立即免费搜索

文件翻译

保留排版,准确专业,支持PDF/Word/PPT等文件格式,支持 12+语言互译。

免费翻译文档

深度研究

AI帮你快速写综述,25分钟生成高质量综述,智能提取关键信息,辅助科研写作。

立即免费体验